成都逍遥耍耍网论坛,天津-凤江湖论坛春风阁(全国信息) ,一品香论坛登录入口风楼阁交友平台 ,快活林信息发布论坛汇总

³äµçÆ÷оƬ°¢Àï°Í°ÍµêÆÌ ¿ª¹ØµçԴоƬ¹Ø×¢æê΢ µç»úÇý¶¯Ð¾Æ¬ÊÕ²Øæê΢ »¶Ó­½øÈëµçԴоƬ/Çý¶¯Ð¾Æ¬¡¢MOS¡¢IGBT¡¢¶þÈý¼«¹Ü¡¢ÇŶѵȵç×ÓÔªÆ÷¼þ´úÀíÉÌ--æê΢µç×Ó¹ÙÍø
¸ß¼¶ËÑË÷

ËÑË÷Ò»

ËÑË÷¶þ

³äµç¹ÜÀíIC·½°¸

ÍÆ¼ö²úÆ·

ÁªÏµÎÒÃÇ

¿ª¹ØµçԴоƬ
ÉîÛÚÊÐæê΢µç×ӿƼ¼ÓÐÏÞ¹«Ë¾

µç»°£º0755-23087599

ÊÖ»ú£º13808858392

ÓÊÏ䣺dunianhua@leweitech.com

µØÖ·£ºÉîÛÚÊб¦°²ÇøÎ÷Ïçº×ÖÞºã·á¹¤Òµ³ÇB11¶°5Â¥¶«

prevnext

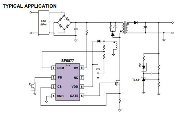
SF5877_µçÔ´ÊÊÅäÆ÷/¿ª¹ØµçԴоƬ SF5877

ËùÊô·ÖÀࣺSF/ÈüÍþоƬ
Æ·ÅÆ£ºÈüÍþ
ÐͺţºSF5877
·â×°£ºDIP8
¹¦ÂÊ£º150W
µçÁ÷£º5A
¶©¹ºÈÈÏߣº0755-23087599
SF5877²úÆ·ÃèÊö£º
SF5877ÊÇÒ»¿î¸ßÐÔÄÜ£¬µÚ¶þ´ú׼гÕñ£¨ QR- | | TM£© PWM¿ØÖÆÆ÷ÀëÏß·´¼¤Ê½µçԴת»»Æ÷Ó¦Óá£ÄÚÖÃרÓеÄQR- | | TM¼¼ÊõÓë¸ßˮƽµÄ±£»¤¹¦ÄÜ£¬Ìá¸ßÁË¿ª¹ØµçÔ´µÄ¿É¿¿ÐÔºÍÐÔÄÜ¡£
  ÔÚSF5877 £¬ “ÊýÂë·À¶¶”¹¦ÄÜ£¬¿ÉÒÔ×Ô¶¯Ñ¡Ôñ²¢Ëø¶¨Ò»¸öɽ¹ÈÔÚ¸ø¶¨µÄ¸ºÔØ£¬´Ó¶ø¿ÉÒÔʵÏÖÒôƵÎÞÔëÒôÔËÐС£ÔÚÁíÒ»·½Ã棬 “Êý×ÖÆµÂʶ¶¶¯”¹¦ÄÜ£¬Ê¹ÏµÍ³¾ßÓÐÓÅÒìµÄEMIÐÔÄܱȴ«Í³µÄQRϵͳ¡£
  SF5877ÊǶàģʽ¿ØÖÆÆ÷¡£µ±Âú¸ººÉ£¬¸ÃICÔÚCCMģʽ»òQRģʽµÄ»ù´¡ÉÏACÏß·ÊäÈëµÄ¹¤×÷¡£µ±¸ºÔرäµÍʱ£¬IC½øÈë“Êý×ÖÆµÂÊÕÛ·µ”µÄģʽ£¬ÒÔÌá¸ß¹¦ÂÊת»»Ð§ÂÊ¡£µ±Êä³ö¹¦ÂÊÊǷdz£Ð¡µÄ£¬IC½øÈ뵽ͻ·¢Ä£Ê½£¬¿ÉÒÔʵÏÖСÓÚ100mWµÄ¿ÕÔØ¹¦ÂÊ¡£
  SF5877¼¯³ÉÁËÇ·Ñ¹Ëø¶¨£¨ UVLO £© £¬ VCC¹ýµçѹ±£»¤£¨OVP £© £¬Êä³ö¹ýµçѹ±£»¤£¨Êä³öOVP £©¹¦Äܺͱ£»¤£¬ÖðÖÜÆÚµçÁ÷ÏÞÖÆ£¨ OCP £© £¬¹Ü½Å¸¡±£»¤£¬¹ý¸ºÔر£»¤£¨ OLP £© £¬ÈíÆô¶¯£¬ VCCǯλ£¬Õ¤¼«Ç¯Î»£¬ÔÚSF5877 £¬±£»¤¹¦ÄÜ×Ô¶¯»Ö¸´Ä£Ê½±£»¤¡£
  SF5877ÌṩDIP8·â×°¡£
 
SF5877²úÆ·ÌØµã£º
רÓеÄQR - | | TM¼¼Êõ£ºÊý×Ö¿¹¶¶¶¯ÒôƵÎÞÔëÒôÔËÐУ¬Êý×ÖÆµÂÊÕÛ·µ£¬Êý×ÖÆµÂʶ¶¶¯¸üºÃµÄEMI
רÓÐHV- MWTMʵÏÖÁ˱È50mWµÄ´ý»ú¹¦ºÄ¼õ
¸ßЧÂʶàģʽ²Ù×÷
12.7us×î´óÕ¼¿Õ±È¡£
80kHzµÄ×î´óµ¼Í¨Ê±¼ä
53KHzƵÂʵÍǯλÔÚQRģʽ
65£¥µÄ×î´óÕ¼¿Õ±È
CCMģʽ×ÔÊÊӦбÆÂ²¹³¥
ÄÚÖõÄͬ²½Ð±ÆÂ²¹³¥
ºã¶¨¹¦ÂÊÏÞÖÆ

µäÐÍÓ¦ÓÃͼ



 
²úÆ·ÖÐÐÄ ¹ØÓÚæê΢ ÁªÏµÎÒÃÇ