成都逍遥耍耍网论坛,天津-凤江湖论坛春风阁(全国信息) ,一品香论坛登录入口风楼阁交友平台 ,快活林信息发布论坛汇总

³äµçÆ÷оƬ°¢Àï°Í°ÍµêÆÌ ¿ª¹ØµçԴоƬ¹Ø×¢æê΢ µç»úÇý¶¯Ð¾Æ¬ÊÕ²Øæê΢ »¶Ó­½øÈëµçԴоƬ/Çý¶¯Ð¾Æ¬¡¢MOS¡¢IGBT¡¢¶þÈý¼«¹Ü¡¢ÇŶѵȵç×ÓÔªÆ÷¼þ´úÀíÉÌ--æê΢µç×Ó¹ÙÍø
¸ß¼¶ËÑË÷

ËÑË÷Ò»

ËÑË÷¶þ

³äµç¹ÜÀíIC·½°¸

ÍÆ¼ö²úÆ·

ÁªÏµÎÒÃÇ

¿ª¹ØµçԴоƬ
ÉîÛÚÊÐæê΢µç×ӿƼ¼ÓÐÏÞ¹«Ë¾

µç»°£º0755-23087599

ÊÖ»ú£º13808858392

ÓÊÏ䣺dunianhua@leweitech.com

µØÖ·£ºÉîÛÚÊб¦°²ÇøÎ÷Ïçº×ÖÞºã·á¹¤Òµ³ÇB11¶°5Â¥¶«

prevnext

SF5590_µçÔ´¹ÜÀíIC SF5590

ËùÊô·ÖÀࣺSF/ÈüÍþоƬ
Æ·ÅÆ£ºÈüÍþ
ÐͺţºSF5590
·â×°£ºSOP8
¹¦ÂÊ£º150W
µçÁ÷£º
¶©¹ºÈÈÏߣº0755-23087599
SF5590²úÆ·ÃèÊö£º
SF5590ÊÇÒ»¿î¸ßÐÔÄÜ£¬¸ßЧÂÊ£¬¸ß¼¯³ÉµÄµçÁ÷ģʽPWM¿ØÖÆÆ÷£¬ÊÊÓÃÓÚ´óÖÐÐÍÀëÏß·´¼¤Ê½×ª»»Æ÷Ó¦Óá£PWM¿ª¹ØÆµÂÊÓëÏ´ÅÆ¹Ì¶¨Îª65KHzµÄ£¬²¢ÐÞ¼ô³ÉÕ­·ù²¨¶¯¡£µ±Êä³ö¹¦ÂÊÒªÇ󽵵ͣ¬IC×Ô¶¯»ùÓÚרÓÐη - BalanceTM¿ØÖÆ£¬ÒÔÌá¸ßµçԴת»»Ð§ÂÊÔÚÇá¸ºÔØ¼õС¿ª¹ØÆµÂÊ¡£ SF5590»¹¼¯³ÉÁËרÓеÄHV- MWTM¼¼Êõ£¬ÊµÏÖСÓÚ50mWµÄ´ý»ú¹¦ºÄ¡£
SF5590¿ÉÒÔʵÏÖ“ÁãOCP / OPP»Ö¸´Ï¿”ʹÓÃSiFirstרÓеĿØÖÆËã·¨¡£ SF5590»¹ÄÚÖÃÁËרÓеēÒôƵÎÞÔëÒôµÄOCP²¹³¥” £¬Ëü¿ÉÒÔʵÏֺ㹦ÂÊÏÞÖÆ£¬¿ÉÒÔÔÚÖØ¸ºÔØÊµÏÖÒôƵÔëÒôÔËÐÐʱÏß·ÊäÈë´óÔ¼ÊÇ90VAC ¡£
SF5590¼¯³ÉÁËÇ·Ñ¹Ëø¶¨£¨ UVLO £© £¬ VCC¹ýµçѹ±£»¤£¨OVP £©¹¦Äܺͱ£»¤£¬ÖðÖÜÆÚµçÁ÷ÏÞÖÆ£¨ OCP £© £¬ËùÓÐÒý½Å¸¡±£»¤£¬¹ý¸ºÔر£»¤£¨ OLP £© £¬ÈíÆô¶¯£¬Õ¤¼«Ç¯Î»£¬ VCCǯλ¡£
SF5590ÌṩSOP8Á½ÖÖ·â×°ÐÎʽ¡£
 
SF5590²úÆ·ÌØµã£º
רÓÐHV- MWTMʵÏÖÁ˱È50mWµÄ´ý»ú¹¦ºÄ¼õ
רÓеē η - BalanceTM ” £¬ÒÔÌá¸ßÇá¸ºÔØÐ§ÂÊ¡£
רÓеēÁãOCP / OPP»Ö¸´¼ä϶”¿ØÖÆ
רÓеēÒôƵÎÞÔëÒôµÄOCP²¹³¥”
µçÁ÷ģʽ¿ØÖÆ
ƵÂʽµµÍºÍ½ÚÄÜÍ»·¢Ä£Ê½¿ØÖÆ
ÄÚÖÃÈíÆô¶¯¹¦ÄÜ
¹Ü½Å¸¡±£»¤
ÖðÖÜÆÚµçÁ÷ÏÞÖÆ
ÄÚÖÃÇ°ÑØÏûÒþ£¨ LEB £©
ºã¶¨¹¦ÂÊÏÞÖÆ
ÄÚÖÃÆµÂʶ¶¶¯
ÄÚÖõÄͬ²½Ð±ÆÂ²¹³¥

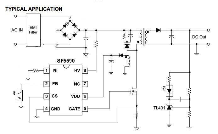
µäÐÍÓ¦ÓÃͼ




 
²úÆ·ÖÐÐÄ ¹ØÓÚæê΢ ÁªÏµÎÒÃÇ