È«²¿²úÆ··ÖÀà
¼¯³Éµç·IC
- ÓÅÊÆ²úÆ·
- Chipown/оÅó΢
- оÅóµç»úÇý¶¯Ð¾Æ¬
- SLAN/Ê¿À¼Î¢
- CR/Æô³¼Î¢
- FM/¸»ÂúϵÁÐ
- SF/ÈüÍþоƬ
- XL/оÁúϵÁÐ
- LW/æê΢
³¡Ð§Ó¦¹Ü/MOS/IGBT
¶þ¼«¹Ü
Èý¼«¹Ü
ÍÆ¼ö²úÆ·
ÁªÏµÎÒÃÇ
ÉîÛÚÊÐæê΢µç×ӿƼ¼ÓÐÏÞ¹«Ë¾
µç»°£º0755-23087599
ÊÖ»ú£º13808858392
ÓÊÏ䣺dunianhua@leweitech.com
µØÖ·£ºÉîÛÚÊб¦°²ÇøÎ÷Ïçº×ÖÞºã·á¹¤Òµ³ÇB11¶°5Â¥¶«
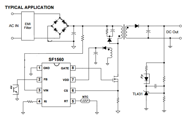
SF1560_AC/DCµçÔ´ÊÊÅäÆ÷·½°¸ SF1560
ËùÊô·ÖÀࣺSF/ÈüÍþоƬ
Æ·ÅÆ£ºÈüÍþ
ÐͺţºSF1560
·â×°£ºSOP8
¹¦ÂÊ£º150W
µçÁ÷£º
ÐͺţºSF1560
·â×°£ºSOP8
¹¦ÂÊ£º150W
µçÁ÷£º
¶©¹ºÈÈÏߣº0755-23087599
SF1560²úÆ·ÃèÊö£º
SF1560ÊÇÒ»¸öÖеȹ¦ÂʵĸßÐÔÄÜÂÌÉ«PWM¿ØÖÆÆ÷ϵÁС£ÊÊÓÃÓÚ40Wµ½100W¹¦Âʳ¡ºÏ¡£¸ÃϵÁÐоƬƵÂÊ¿ÉÍⲿ±à³Ì£¬´øÀ´ÏµÍ³Éè¼ÆµÄÁé»îÐÔ¡£
SF1560¾ßÓÐÍⲿ¿É±à³ÌµÄ¹ýζȱ£»¤(OTP)¡£SF1560ÄÚÖðβåÍ·Ëø´æ±£»¤(latch plugoff)¡£¸ÃϵÁÐÔÚ²ÎÊýÒ»ÖÂÐԺͿɿ¿ÐÔ·½Ãæ×öÁ˾«ÐĵÄÓÅ»¯¡£
¸ÃϵÁм¯³ÉÁËÖî¶à±£»¤¹¦ÄÜ£¬±ÈÈ磺VDDǷѹ±£»¤(UVLO)£¬VDD¹ýѹ±£»¤£¬ÈíÆô¶¯£¬ÖðÖÜÆÚ¹ýÁ÷±£»¤£¬¹Ü½Å¸¡¿Õ±£»¤£¬GATEÊä³öµçѹǯλ±£»¤£¬VDDµçѹǯλ±£»¤£¬µÈµÈ¡£SF1560ÌṩSOP8·â×°¡£
SF1560²úÆ·ÌØµã£º
ÄÚÖÃ4msÈíÆô¶¯
¹Ü½Å¸¡¿Õ±£»¤
ϵͳÍⲿ¿É±à³Ì¹ýζȱ£»¤(OTP)
ÄÚÖðβåÍ·Ëø´æ±£»¤(latch plugoff) (SF1560)
³¬µÍÆô¶¯µçÁ÷
ÄÚÖÃÆµÂʶ¶¶¯¸ÄÉÆEMI
ÄÚÖÃBrownout±£»¤(SF1560B/SF1565B)
רÀûµÄ½µÆµ¼¼ÊõºÍ´òàÃģʽ¿ØÖÆ´ó´óÌá¸ßÇáÔØÐ§ÂÊ
ÄÚÖÃͬ²½Ð±Âʲ¹³¥
ÖðÖÜÆÚµçÁ÷ÏÞÖÆ
ÄÚÖøߵÍѹ¹ý¹¦Âʲ¹³¥ÊµÏÖÈ«µçѹƽ̹OCPÇúÏß
ÄÚÖÃÇ°ÑØÏûÒþ(Leading edge blanking)
VDDǷѹ±£»¤(UVLO)
VDD¹ýѹ±£»¤¼°Ç¯Î»
µäÐÍÓ¦ÓÃͼ
yle="width: 600px; height: 377px;" />
µäÐÍÓ¦ÓÃͼ
yle="width: 600px; height: 377px;" />
°¢Àï°Í°ÍµêÆÌ
¹Ø×¢æê΢
ÊÕ²Øæê΢










