成都逍遥耍耍网论坛,天津-凤江湖论坛春风阁(全国信息) ,一品香论坛登录入口风楼阁交友平台 ,快活林信息发布论坛汇总

³äµçÆ÷оƬ°¢Àï°Í°ÍµêÆÌ ¿ª¹ØµçԴоƬ¹Ø×¢æê΢ µç»úÇý¶¯Ð¾Æ¬ÊÕ²Øæê΢ »¶Ó­½øÈëµçԴоƬ/Çý¶¯Ð¾Æ¬¡¢MOS¡¢IGBT¡¢¶þÈý¼«¹Ü¡¢ÇŶѵȵç×ÓÔªÆ÷¼þ´úÀíÉÌ--æê΢µç×Ó¹ÙÍø
¸ß¼¶ËÑË÷

ËÑË÷Ò»

ËÑË÷¶þ

³äµç¹ÜÀíIC·½°¸

ÍÆ¼ö²úÆ·

ÁªÏµÎÒÃÇ

¿ª¹ØµçԴоƬ
ÉîÛÚÊÐæê΢µç×ӿƼ¼ÓÐÏÞ¹«Ë¾

µç»°£º0755-23087599

ÊÖ»ú£º13808858392

ÓÊÏ䣺dunianhua@leweitech.com

µØÖ·£ºÉîÛÚÊб¦°²ÇøÎ÷Ïçº×ÖÞºã·á¹¤Òµ³ÇB11¶°5Â¥¶«

prevnext

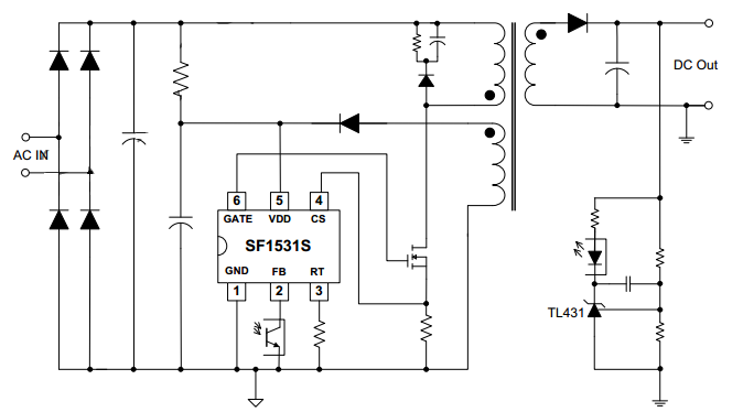
SF1531_µçÔ´IC SF1531

ËùÊô·ÖÀࣺSF/ÈüÍþоƬ
Æ·ÅÆ£ºÈüÍþ
ÐͺţºSF1531
·â×°£ºDIP- 8
¹¦ÂÊ£º50W
µçÁ÷£º300mA
¶©¹ºÈÈÏߣº0755-23087599
   SF1531²úÆ·ÃèÊö£º   
   SF1531SÊÇÒ»ÖÖ¸ßÐÔÄÜ£¬µÍ³É±¾£¬¸ß¶È¼¯³ÉµÄµçÁ÷ģʽPWM¿ØÖÆÆ÷ÀëÏß·´¼¤Ê½×ª»»Æ÷Ó¦Óá£PWM¿ª¹ØÆµÂÊÓë»ìÏ´ÊÇÍⲿ¿É±à³Ì£¬Õâ¿ÉÒÔ¼õÉÙÒ»¸öµçÔ´´«µ¼EMI·¢Éä¡£µ±    Êä³ö¹¦ÂÊÒªÇ󽵵ͣ¬IC×Ô¶¯¼õС¿ª¹ØÆµÂʸߵŦÂÊת»»Ð§ÂÊ¡£µ±µçÁ÷É趨µã½µµ½µÍÓÚ¸ø¶¨Öµ£¬ÀýÈçÊä³ö¹¦ÂʵÄÐèÇó¼õÍË£¬ IC½øÈëÍ»·¢Ä£Ê½£¬²¢Ìṩ³öÉ«µÄЧÂÊûÓÐÒôƵ    ÔëÉù¡£
   SF1531S¼¯³ÉÁËÇ·Ñ¹Ëø¶¨£¨ UVLO £© £¬ VCC¹ýµçѹ±£»¤£¨OVP £©¹¦Äܺͱ£»¤£¬ÖðÖÜÆÚµçÁ÷ÏÞÖÆ£¨ OCP £© £¬ËùÓÐÒý½Å¸¡±£»¤£¬¹ý¸ºÔر£»¤£¨ OLP £© £¬ RTÒý½Å¶Ì·µ½    ½ÓµØ±£»¤£¬Õ¤¼«Ç¯Î»£¬ VCCǯλ£¬Ç°ÑØÏûÒþ£¨ LEB £© ¡£
   SF1531²ÉÓÃSOT23 - 6 £¬ DIP- 8·â×°¡£
 
   SF1531²úÆ·ÌØµã£º
   ×¨ÀûµÄ“ η - BalanceTM ” £¬ÒÔÌá¸ßÇá¸ºÔØÐ§ÂÊ
   ×¨ÀûµÄ“ÁãOCP / OPP»Ö¸´¼ä϶¿ØÖÆ”±ÜÃãµÍѹÆô¶¯Ê§°Ü
   ×¨ÀûµÄ“ÈÈÏìÓ¦ÒÖÖÆ”¼¼ÊõÍØÕ¹ÏµÍ³SOA
   ×¨ÀûµÄ“easy-EMItm”¼¼Êõ¼¼³ÖС¹¦ÂÊÎÞÊä³ö¹²Ä£Éè¼Æ
   ¹Ü½Å¸¡¿Õ±£»¤
   ÏµÍ³ÆµÂʿɱà³Ì£¬²¢ÄÚÖÃÆµÂʶ¶¶¯¸ÄÉÆEMI
   ÄÚÖÃͬ²½Ð±Âʲ¹³¥
   ÖðÖÜÆÚµçÁ÷ÏÞÖÆ£¬ÄÚÖÃÇ°ÑØÏûÒþ
   ÄÚÖøߵÍѹ¹ýÁ÷²¹³¢ÊµÏÖÈ«µçѹƽ̹OCPÇúÏß



 
²úÆ·ÖÐÐÄ ¹ØÓÚæê΢ ÁªÏµÎÒÃÇ