成都逍遥耍耍网论坛,天津-凤江湖论坛春风阁(全国信息) ,一品香论坛登录入口风楼阁交友平台 ,快活林信息发布论坛汇总

³äµçÆ÷оƬ°¢Àï°Í°ÍµêÆÌ ¿ª¹ØµçԴоƬ¹Ø×¢æê΢ µç»úÇý¶¯Ð¾Æ¬ÊÕ²Øæê΢ »¶Ó­½øÈëµçԴоƬ/Çý¶¯Ð¾Æ¬¡¢MOS¡¢IGBT¡¢¶þÈý¼«¹Ü¡¢ÇŶѵȵç×ÓÔªÆ÷¼þ´úÀíÉÌ--æê΢µç×Ó¹ÙÍø
¸ß¼¶ËÑË÷

ËÑË÷Ò»

ËÑË÷¶þ

³äµç¹ÜÀíIC·½°¸

ÍÆ¼ö²úÆ·

ÁªÏµÎÒÃÇ

¿ª¹ØµçԴоƬ
ÉîÛÚÊÐæê΢µç×ӿƼ¼ÓÐÏÞ¹«Ë¾

µç»°£º0755-23087599

ÊÖ»ú£º13808858392

ÓÊÏ䣺dunianhua@leweitech.com

µØÖ·£ºÉîÛÚÊб¦°²ÇøÎ÷Ïçº×ÖÞºã·á¹¤Òµ³ÇB11¶°5Â¥¶«

prevnext

SF1530_µçÔ´IC SF1530

ËùÊô·ÖÀࣺSF/ÈüÍþоƬ
Æ·ÅÆ£ºSFÈüÍþ
ÐͺţºSF1530
·â×°£ºSOT-23-6
¹¦ÂÊ£º10-40W
µçÁ÷£º
¶©¹ºÈÈÏߣº0755-23087599
SF1530²úÆ·ÃèÊö£º
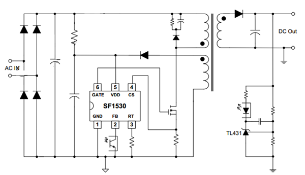
SF1530ÊÇÒ»¸öÖеȹ¦ÂʵĸßÐÔÄÜÂÌÉ«PWM¿ØÖÆÆ÷ϵÁС£ÊÊÓÃÓÚ10Wµ½40WÊÊÅäÆ÷³¡ºÏ¡£¸ÃоƬƵÂÊ¿ÉÍⲿ±à³Ì£¬´øÀ´ÏµÍ³Éè¼ÆµÄÁé»îÐÔ¿É»ñµÃ¸ü´óµÄÊä³ö¹¦ÂÊ¡£SF1530ÔÚЧÂÊÆ½Ì¹ÐÔ¡¢OCPÇúÏ߯½Ì¹ÐÔ·½Ãæ×öÁ˾«ÐĵÄÓÅ»¯¡£Í¬Ê±»¹ÒýÈë“ÁãOCP»Ö¸´¼ä϶¿ØÖÆ”±ÜÃâµÍѹÆô¶¯Ê§°Ü¡£¸ÃоƬ¼¯³ÉÁËÖî¶à±£»¤¹¦ÄÜ£¬±ÈÈ磺VDDǷѹ±£»¤(UVLO)£¬VDD¹ýѹ±£»¤£¬ÈíÆô¶¯£¬ÖðÖÜÆÚ¹ýÁ÷±£»¤£¬ËùÓйܽŸ¡¿Õ±£»¤£¬GATEÊä³öµçѹǯλ±£»¤£¬VDDµçѹǯλ±£»¤£¬µÈµÈ¡£SF1530ÌṩСÌå»ýµÄSOT-23-6ºÍDIP-8·â×°¡£
 
SF1530²úÆ·ÌØµã£º
רÀûµÄ“ÁãOCP»Ö¸´¼ä϶”¿ØÖƱÜÃâµÍѹÆô¶¯Ê§°Ü(SF1530)
ÄÚÖÃ4msÈíÆô¶¯
ËùÓйܽŸ¡¿Õ±£»¤
²ÎÊýÒ»ÖÂÐÔ¸ß
³¬µÍÆô¶¯µçÁ÷
ÄÚÖÃÆµÂʶ¶¶¯¸ÄÉÆEMI
רÀûµÄ½µÆµ¼¼ÊõºÍ´òàÃģʽ¿ØÖÆ´ó´óÌá¸ßÇáÔØÐ§ÂÊ
ÄÚÖÃͬ²½Ð±Âʲ¹³¥
ÖðÖÜÆÚµçÁ÷ÏÞÖÆ
ÄÚÖøߵÍѹ¹ý¹¦Âʲ¹³¥ÊµÏÖÈ«µçѹƽ̹OCPÇúÏß
ÄÚÖÃÇ°ÑØÏûÒþ(Leading edge blanking)
VDDǷѹ±£»¤(UVLO)
VDD¹ýѹ±£»¤¼°Ç¯Î»

µäÐÍÓ¦ÓÃͼ






 
²úÆ·ÖÐÐÄ ¹ØÓÚæê΢ ÁªÏµÎÒÃÇ