È«²¿²úÆ··ÖÀà
¼¯³Éµç·IC
- ÓÅÊÆ²úÆ·
- Chipown/оÅó΢
- оÅóµç»úÇý¶¯Ð¾Æ¬
- SLAN/Ê¿À¼Î¢
- CR/Æô³¼Î¢
- FM/¸»ÂúϵÁÐ
- SF/ÈüÍþоƬ
- XL/оÁúϵÁÐ
- LW/æê΢
³¡Ð§Ó¦¹Ü/MOS/IGBT
¶þ¼«¹Ü
Èý¼«¹Ü
ÍÆ¼ö²úÆ·
ÁªÏµÎÒÃÇ
ÉîÛÚÊÐæê΢µç×ӿƼ¼ÓÐÏÞ¹«Ë¾
µç»°£º0755-23087599
ÊÖ»ú£º13808858392
ÓÊÏ䣺dunianhua@leweitech.com
µØÖ·£ºÉîÛÚÊб¦°²ÇøÎ÷Ïçº×ÖÞºã·á¹¤Òµ³ÇB11¶°5Â¥¶«
QX2305_dc-dcÉýѹLEDÇý¶¯IC QX2305
ËùÊô·ÖÀࣺQXȪоϵÁÐ
Æ·ÅÆ£ºÈªÐ¾
ÐͺţºQX2305
·â×°£ºSOP-8
¹¦ÂÊ£º25W
µçÁ÷£º500mA
ÐͺţºQX2305
·â×°£ºSOP-8
¹¦ÂÊ£º25W
µçÁ÷£º500mA
¶©¹ºÈÈÏߣº0755-23087599
QX2305²úÆ·ÃèÊö£º
QX2305ÊÇÒ»¿î¸ßЧÂÊ¡¢¸ß¾«¶ÈµÄÉýѹÐÍDC-DC¿ØÖÆÐ¾Æ¬¡£ÄÚÖø߾«¶ÈÎó²î·Å´óÆ÷£¬¹Ì¶¨¹Ø¶Ïʱ¼ä¿ØÖƵç·£¬PWM±È½ÏÆ÷£¬·åÖµµçÁ÷ÏÞÁ÷µç·£¬¹¦ÂʹÜÇý¶¯µç·µÈ£¬ÌرðÊʺϿíµçѹÊäÈëµÄÉýѹӦÓá£
QX2305ÊÇÒ»¿î¸ßЧÂÊ¡¢¸ß¾«¶ÈµÄÉýѹÐÍDC-DC¿ØÖÆÐ¾Æ¬¡£ÄÚÖø߾«¶ÈÎó²î·Å´óÆ÷£¬¹Ì¶¨¹Ø¶Ïʱ¼ä¿ØÖƵç·£¬PWM±È½ÏÆ÷£¬·åÖµµçÁ÷ÏÞÁ÷µç·£¬¹¦ÂʹÜÇý¶¯µç·µÈ£¬ÌرðÊʺϿíµçѹÊäÈëµÄÉýѹӦÓá£
QX2305²ÉÓù̶¨¹Ø¶Ïʱ¼äµÄ¿ØÖÆ·½Ê½£¬Æä¹¤×÷ƵÂÊ×î¸ß¿É´ï1MHz£¬¿ÉʹÍⲿµç¸ÐºÍÂ˲¨µçÈÝÌå»ý¼õС£¬Ð§ÂÊÌá¸ß£¬½ÚÊ¡PCBÃæ»ý¡£¹Ø¶Ïʱ¼ä×îСΪ620ns£¬²¢¿Éͨ¹ýÍⲿµçÈݽøÐе÷½Ú£¬¹¤×÷ƵÂÊÒ²¿É¸ù¾ÝÓû§ÒªÇó½øÐе÷½Ú¡£ÏµÍ³ÓÉÓÚ²ÉÓõçÁ÷Ä£¿ØÖÆ·½Ê½£¬¶ÔÊäÈëĸÏßµçѹ±ä»¯Óë¸ºÔØË²±ä¾ßÓпìµÄ˲̬ÏìÓ¦ËÙ¶È¡£Ð¾Æ¬¾ßÓÐÖðÖÜÆÚÏÞÁ÷±£»¤¡¢Êä³öµçѹ¹ýѹ±£»¤¹¦ÄÜ¡£
QX2305²ÉÓÃSOP8·â×°¡£
QX2305²úÆ·ÌØµã£º
¿íÊäÈëµçѹ·¶Î§£º2.5V~100V
¸ßЧÂÊ£º¿É¸ß´ï90%
×î¸ß¹¤×÷ƵÂÊ£º1MHz
CSÏÞÁ÷±£»¤µçѹ£º250mV
FB²ÉÑùµçѹ£º1000mV
оƬ¹©µçǷѹ±£»¤£º2.5V
ÄÚÖõçÁ÷²ÉÑùÇ°ÑØÏûÒþµç·
ÍâÖÃÆµÂʲ¹³¥½Å
¹Ø¶Ïʱ¼ä¿Éµ÷
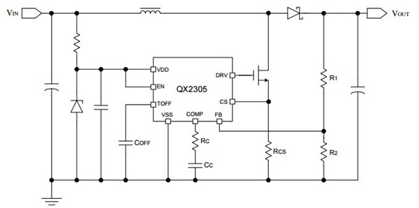
µäÐÍÓ¦ÓÃͼ
µäÐÍÓ¦ÓÃͼ

°¢Àï°Í°ÍµêÆÌ
¹Ø×¢æê΢
ÊÕ²Øæê΢










