È«²¿²úÆ··ÖÀà
¼¯³Éµç·IC
- ÓÅÊÆ²úÆ·
- Chipown/оÅó΢
- оÅóµç»úÇý¶¯Ð¾Æ¬
- SLAN/Ê¿À¼Î¢
- CR/Æô³¼Î¢
- FM/¸»ÂúϵÁÐ
- SF/ÈüÍþоƬ
- XL/оÁúϵÁÐ
- LW/æê΢
³¡Ð§Ó¦¹Ü/MOS/IGBT
¶þ¼«¹Ü
Èý¼«¹Ü
ÍÆ¼ö²úÆ·
ÁªÏµÎÒÃÇ
ÉîÛÚÊÐæê΢µç×ӿƼ¼ÓÐÏÞ¹«Ë¾
µç»°£º0755-23087599
ÊÖ»ú£º13808858392
ÓÊÏ䣺dunianhua@leweitech.com
µØÖ·£ºÉîÛÚÊб¦°²ÇøÎ÷Ïçº×ÖÞºã·á¹¤Òµ³ÇB11¶°5Â¥¶«
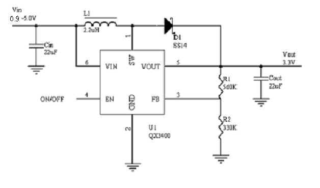
QX3400_ͬ²½ÉýѹDC\DCµçÔ´IC QX3400
ËùÊô·ÖÀࣺQXȪоϵÁÐ
Æ·ÅÆ£ºQX/Ȫо
ÐͺţºQX3400
·â×°£ºSOT-23-6
¹¦ÂÊ£ºÐ¡¹¦ÂÊ
µçÁ÷£º1A
ÐͺţºQX3400
·â×°£ºSOT-23-6
¹¦ÂÊ£ºÐ¡¹¦ÂÊ
µçÁ÷£º1A
¶©¹ºÈÈÏߣº0755-23087599
QX3400²úÆ·ÃèÊö£º
QX3400ÊÇÒ»¿î¸ßЧÂʵÄPWMͬ²½ÉýѹDC/DCת»»Æ÷£¬Ìṩ¸ßЧµÄµçԴϵͳ½â¾ö·½°¸¡£¸ÃÆ÷¼þµÄ¹¤×÷µçѹÔÚ0.9Vµ½5.0VÖ®¼ä£¬Ê¹ÓÃ1.4MHz¹Ì¶¨µÄ¹¤×÷ƵÂÊ£¬ÕâÐ©ÌØÐÔ´ó´ó¼õСÁËËüÍⲿÁ¬½ÓµÄµç¸ÐµçÈݵÄÌå»ýºÍÈÝÁ¿£¬½µµÍÁËÕû ¸öµçԴϵͳµÄ³É±¾²¢¼õСÁ˵ç·°åµÄ¿Õ¼ä¡£
QX3400ÊÇÒ»¿î¸ßЧÂʵÄPWMͬ²½ÉýѹDC/DCת»»Æ÷£¬Ìṩ¸ßЧµÄµçԴϵͳ½â¾ö·½°¸¡£¸ÃÆ÷¼þµÄ¹¤×÷µçѹÔÚ0.9Vµ½5.0VÖ®¼ä£¬Ê¹ÓÃ1.4MHz¹Ì¶¨µÄ¹¤×÷ƵÂÊ£¬ÕâÐ©ÌØÐÔ´ó´ó¼õСÁËËüÍⲿÁ¬½ÓµÄµç¸ÐµçÈݵÄÌå»ýºÍÈÝÁ¿£¬½µµÍÁËÕû ¸öµçԴϵͳµÄ³É±¾²¢¼õСÁ˵ç·°åµÄ¿Õ¼ä¡£
QX3400Ìṩ2.5Vµ½5.0VµÄÊä³öµçѹ£¬²ÉÓÃÄÚ²¿Í¬²½¿ª¹Ø£¬ÎÞÐèÐ¤ÌØ»ù¶þ¼«¹Ü¾ÍÄÜÌṩ¸ßЧµÄת»»Ð§ÂÊ¡£
QX3400ÔÚÊäÈëµçѹ3.0V£¬Êä³öµçѹ3.3Vʱ£¬Óõ¥¸öAAµçÔ´¹©µçÄܹ»Ìṩ260mAÒÔÉϵĵçÁ÷
QX3400ÕûÁ÷Æ÷²ÉÓù¤Òµ±ê×¼µÄSOT23-6·â×°£¨»ò²ÉÓøü´óÌå»ýµÄ·â×°£©
QX3400²úÆ·ÌØµã£º
×î¸ßÖÁ96%µÄת»»Ð§ÂÊ
µÍµçѹÆô¶¯£º0.9V
¹Ø¶ÏµçÁ÷£º1μA
ÊäÈëµçѹ£º0.9V-5.0V
Êä³öµçѹ£º2.5V-5.0V£¨Ê¹ÓÃÐ¤ÌØ»ù¶þ¼«¹Ü¿É¸ßÖÁ5.2V£©
µÍ¿ª¹Øµ¼Í¨µç×èRDS(ON)ÄÚ²¿¿ª¹Øµç×裺0.35
1.4MHz ¹Ì¶¨¿ª¹ØÆµÂÊ
¸ß¿ª¹Øµ¼Í¨µçÁ÷: 1A
¶Ì·±£»¤
СÌå»ý·â×°: SOT-23-6 (ÎÞǦ·â×°)
µäÐÍÓ¦ÓÃͼ

°¢Àï°Í°ÍµêÆÌ
¹Ø×¢æê΢
ÊÕ²Øæê΢










