È«²¿²úÆ··ÖÀà
¼¯³Éµç·IC
- ÓÅÊÆ²úÆ·
- Chipown/оÅó΢
- оÅóµç»úÇý¶¯Ð¾Æ¬
- SLAN/Ê¿À¼Î¢
- CR/Æô³¼Î¢
- FM/¸»ÂúϵÁÐ
- SF/ÈüÍþоƬ
- XL/оÁúϵÁÐ
- LW/æê΢
³¡Ð§Ó¦¹Ü/MOS/IGBT
¶þ¼«¹Ü
Èý¼«¹Ü
ÍÆ¼ö²úÆ·
ÁªÏµÎÒÃÇ
ÉîÛÚÊÐæê΢µç×ӿƼ¼ÓÐÏÞ¹«Ë¾
µç»°£º0755-23087599
ÊÖ»ú£º13808858392
ÓÊÏ䣺dunianhua@leweitech.com
µØÖ·£ºÉîÛÚÊб¦°²ÇøÎ÷Ïçº×ÖÞºã·á¹¤Òµ³ÇB11¶°5Â¥¶«
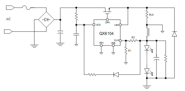
QX6104_LED·Ç¸ôÀëºãÁ÷Çý¶¯Ð¾Æ¬ QX6104
ËùÊô·ÖÀࣺQXȪоϵÁÐ
Æ·ÅÆ£ºÈªÐ¾
ÐͺţºQX6104
·â×°£ºSOT-23-6
¹¦ÂÊ£º60W
µçÁ÷£º2A
ÐͺţºQX6104
·â×°£ºSOT-23-6
¹¦ÂÊ£º60W
µçÁ÷£º2A
¶©¹ºÈÈÏߣº0755-23087599
QX6104²úÆ·ÃèÊö£º
QX6104 ÊÇÒ»¿î¸ß¾«¶È½µÑ¹ÐÍ´ó¹¦ÂÊLEDºãÁ÷Çý¶¯Ð¾Æ¬¡£ÊÊÓÃÓÚ½»Á÷ 85Vµ½265VÈ«·¶Î§ÊäÈëµçѹµÄ´ó¹¦ÂÊ LEDºãÁ÷Çý¶¯µçÔ´¡£
QX6104 ÊÇÒ»¿î¸ß¾«¶È½µÑ¹ÐÍ´ó¹¦ÂÊLEDºãÁ÷Çý¶¯Ð¾Æ¬¡£ÊÊÓÃÓÚ½»Á÷ 85Vµ½265VÈ«·¶Î§ÊäÈëµçѹµÄ´ó¹¦ÂÊ LEDºãÁ÷Çý¶¯µçÔ´¡£
רÀûµÄ¸ß¶ËµçÁ÷¼ì²â¡¢¹Ì¶¨ÆµÂÊ¡¢µçÁ÷Ä£ PWM ¿ØÖÆ·½Ê½£¬¾ßÓÐÓÅÒìµÄÏßÐÔµ÷ÕûÂʺ͸ºÔص÷ÕûÂÊ¡£Ð¾Æ¬µäÐ͹¤×÷ƵÂÊÔ¼65KHz¡£
оƬ²ÉÓõÄÌØÓкãÁ÷¿ØÖÆ·½Ê½£¬Ê¹µÃLEDÊä³öµçÁ÷¾«¶È´ïµ½±3%ÒÔÄÚ¡£
оƬÄÚ²¿¼¯³ÉµÄ¶¶Æµ¹¦ÄܿɽµµÍEMI³É±¾¡£ÄÚÖû·Â·²¹³¥ÓëбÆÂ²¹³¥£¬ÎÞÐèÍⲿ²¹³¥£¬Ó¦ÓÃÉè¼Æ¼òµ¥¡£
QX6104¾ßÓжàÖØ±£»¤¹¦ÄÜ£¬°üÀ¨DRVÇý¶¯ MOS Õ¤¼«µçѹǯλ¡¢LED¿ªÂ·/¶Ì·±£»¤£¬ÖðÖÜÆÚÏÞÁ÷±£»¤£¬ÊäÈ빩µçǷѹ/¹ýѹ±£»¤¼°µçԴǶλµÈ¹¦ÄÜ
QX6104²úÆ·ÌØµã£º
¸ß¶Ë MOS Çý¶¯
Êä³öµçÁ÷£º¿É´ï 2A
LED¾ùÖµµçÁ÷¿ØÖÆ£ººãÁ÷Ч¹û
LEDÊä³öµçÁ÷¾«¶È£º±3%
¸ßЧÂÊ£º×î¸ß¿É´ï93%ÒÔÉÏ
¹Ì¶¨¹¤×÷ƵÂÊ£¬µçÁ÷Ä£ PWM
¶¶Æµ¹¦ÄÜ
ÄÚÖû·Â·²¹³¥¡¢Ð±ÆÂ²¹³¥
LED¿ªÂ·/¶Ì·±£»¤
оƬ¹©µçǷѹ/¹ýѹ±£»¤
¹¦ÂʹÜÕ¤¼«µçѹǶλ£º17V
µäÐÍÓ¦ÓÃͼ

µäÐÍÓ¦ÓÃͼ

°¢Àï°Í°ÍµêÆÌ
¹Ø×¢æê΢
ÊÕ²Øæê΢










