dc-dc½µÑ¹Ð¾Æ¬
×ֺţºT|T
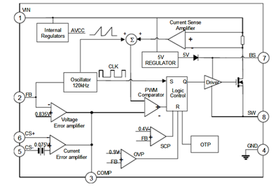
רÓÃÓÚ³µÔسäµçÆ÷µÄdc-dc½µÑ¹Ð¾Æ¬¹©Ó¦ÉÌ-ÉîÛÚæê΢µç×Ó£¬ËæÊ×µç×ӿƼ¼µÄ²»¶Ï·¢Õ¹£¬ÊÖ»ú³ÉΪÎÒÃDz»¿É»òȱµÄÒ»ÖÖµç×Ó²úÆ·£¬ÄÇô¶ÔÓÚÓгµÒ»×åµÄÈËÀ´Ëµ£¬³µÔسäµçÆ÷ÊDZر¸µÄ£¬¶øÉú²ú³µÔسäµçÆ÷µÄ³§¼ÒÒ²Ô½À´Ô½¶à£¬¶ÔÓÚ³µÔسäµçÆ÷À´Ëµ£¬Ò»¿îºÃµÄ³µ³äоƬÊǹؼü£¬ÎÒÃÇÔÚʵ¼ÊÓ¦Óó¡ºÏÖУ¬¾³£»á³öÏÖ´øÔز»¹»£¬»òÉÕICµÈһϵÁеÄÎÊÌ⣬´ËʱÎÒÃǾÍÐèÒªÒ»¿îÎȶ¨ÐԺã¬É¢Èȹ¦ÄÜÆëÈ«µÄ½µÑ¹Ð¾Æ¬£¬±ÈÈçæê΢µç×ÓµÄSD45230£¬¸ÃоƬ¿ÉÒÔ´Ó12V»ò24V½µÑ¹5V £¬¶øÇÒ×Ô´øÉ¢ÈÈÆ¬£¬µçÁ÷¿ÉÒÔ×öµ½2.4A£¬±£»¤¹¦ÄÜÆëÈ«£¬¶øÇҳɱ¾Ò²µÍ£¬ÐèÒªµÄ»°¿ÉÒÔÁ˽âһϣ¡

ÉîÛÚæê΢µç×Ó»¹ÓÐһϵÁпíÊäÈëµçѹdcdcоƬ£¬Èç¹ûF5313.MC34063£¬FS7285,GS92A3£¬GS92D2µÈµÈ£¬²¢Ìṩdc-dc½µÑ¹Ð¾Æ¬µÄ·½°¸×ÊÁϺͼ¼ÊõÖ§³Ö£¬ÈçÓÐÐèÒª»¹¿ÉÒÔ¸ù¾Ý²»Í¬²ÎÊýÉè¼Æ·½°¸£¬µç»°£º13808850569
ÉÏһƪ£º ÉîÛÚÊÊÅäÆ÷оƬ¹©Ó¦ÉÌ ÏÂһƪ£º Ê¿À¼Î¢AC-DCÊÊÅäÆ÷IC-SD6832
Ïà¹Ø×ÊѶ
- µÍ³É±¾AC/DC¿ª¹ØLEDÇý¶¯Ð¾Æ¬-CS6553
- ³µÔسäµçÆ÷·½°¸-MC34063£¨æê΢µç×Ó£©
- 5V1AÂóäоƬ-SD6953
- Ê¿À¼Î¢ÍƳöAC/DC 5V/1A³äµçÆ÷½â¾ö·½°¸SD69
- ÄÜÌṩÈýÖÖ²»Í¬µçÁ÷µÄ³µ³äIC·½°¸
- LEDÁìÓò¸ôÀëÓë·Ç¸ôÀëÇý¶¯½«²¢´æ
- 5V2AµÄ³µ³äIC·½°¸
- ů¶¬Ö®ÐСª¡ª¹ðÁÖÑôË··ç¹â3ÈÕÐÝÏÐÓΣ¡
- Q5ÎÞÏß³äµçÊÖ»úQI±ê×¼µ¥ÏßȦPCBA·½°¸
- ¶à¿Ú³äµçÆ÷оƬ ÂóäоƬ-ZXGD3103
ͬÀàÎÄÕÂÅÅÐÐ
- оÁú12V/5A DC/DCµÍ³É±¾µçԴоƬ·½°¸-XL150
- TK10A60D³¡Ð§Ó¦¾§Ìå¹ÜMOS¹Ü¿ª¹ØÎÈѹÆ÷µÄÓ¦
- Ò»¿îÊÊÅäÆ÷µÄAC-DCת»»Ð¾Æ¬½éÉÜ-SD4873
- PN8147ÄÚÖÃMOS¹ÜAC-DCµçÔ´ÊÊÅäÆ÷IC·½°¸-о
- UC3842µÄÕ¼¿Õ±Èµ÷½Ú-æê΢µç×Ó
- UC3842µ±ÖÐ2½ÅµÄʹÓÃ-æê΢µç×Ó
- SF6773 650V¹¦ÂʵçÔ´ÊÖ»ú³äµçÆ÷оƬ
- æê΢µç×Ó5Vת12VÉýѹоƬ-XL6019
- NCEÏÖ»õn¹µµÀmos¹ÜNCE6003Y´Å³¡Ó¦¹ÜSOT23-3
- fp6601qµç·ͼ_fp6601q¹æ¸ñÊé_fp6601q
×îÐÂÎÄÕÂ×ÊѶ
- ¹ýÈÏÖ¤¡¢µÍ³É±¾ | 65W-PD-2C1Aµª»¯ïØÉè¼Æ·½
- ¿ªÒµ´ó¼ª | ÉîÛÚÊÐæê΢µç×Ó-Äþ²¨·Ö¹«Ë¾£¡
- ϲºØÐ¾Åó΢ף¾¸²©Ê¿ÈÙ»ñ¡°½ËÕÇàÄêÎåËĽ±ÕÂ
- CR6212_5V/12V¸ßЧÂÊ¡¢µÍ³É±¾µçÔ´·½°¸£¬Íê
- 2024ÄêÕ¹³á·ÉÏè | 2023Äê¶ÈÒµÎñ×ܽύÁ÷´ó
- ÕæÃ¯¼ÑÖúÁ¦µç¶¯Æû³µÁªÃËÆû³µµç×ÓÔªÆ÷¼þ¹¤×÷
- îýÁ¦AP30H80Q vbus¿ª¹ØMOS»ñµÃ°²¿Ë67W 2C1A
- Ê¿À¼Î¢650V¸ßѹ³¬½áSTSϵÁУ¬¹ã·ºÓ¦ÓÃÓÚÏû
- оÅóPN8213»ñƷʤ65Wµª»¯ïسäµçÆ÷²ÉÓ㬿É
- æê΢µç×ӲμÓÉúÃüÓ¦¼±¡°¾È¡±ÔÚÉí±ß£¬¼±¾È¼¼
°¢Àï°Í°ÍµêÆÌ
¹Ø×¢æê΢
ÊÕ²Øæê΢

