С¹¦ÂÊ5VÊÊÅäÆ÷оƬ·½°¸ÓÐÄÄЩ£¿
×ֺţºT|T
¡¡¡¡5VµÄµçÔ´ÊÊÅäÆ÷ÊÇÊг¡ÉÏÓ¦ÓñȽ϶àµÄÀàÐÍ£¬ËüÖ§³ÖµÄ¹¦ÄÜÈ«Ãæ£¬¶øÇÒÎȶ¨£¬Ò»°ãÊÇÓÃÓÚÊýÂë²úÆ·¡¢¼ÒÓõç×Ó¡¢Òƶ¯µçÔ´²úÆ·ÒÔ¼°LED¡¢°²·À²úÆ·µÈµç×ÓÉ豸£¬5VÊÊÅäÆ÷·½°¸Ð¾Æ¬µÄÑ¡Ôñ»áÖ±½ÓÓ°Ïìµ½ÊÊÅäÆ÷µÄÎȶ¨ÐÔ¼°Ê¹ÓÃÊÙÃü£¬Òò´ËºÃÊÊÅäÆ÷оƬ²»µ«¿ÉÒÔÑÓ³¤²úÆ·µÄʹÓÃÊÙÃü£¬Ò²¿ÉÒÔ¼õÉÙ²úÆ·µÄ¹ÊÕÏÂÊ£¬¶ÔÓÚÊÊÅäÆ÷À´ËµÊÇÖÁ¹ØÖØÒªµÄ¡£
¡¡¡¡
¡¡¡¡5VÊÊÅäÆ÷·½°¸ÓÐÄÄЩ£¬ÏÂÃæÍÆ¼ö¼¸¿îÊÊÅäÆ÷5vоƬ·½°¸£¬·½°¸ÓµÓеʹý»ú¡¢¸ßЧÂÊ¡¢Ð¡Ìå»ý¡¢¸ß¿É¿¿ÐÔµÈÓŵ㣬±¸Êܹ¤³ÌʦÇàíù£¡
¡¡¡¡
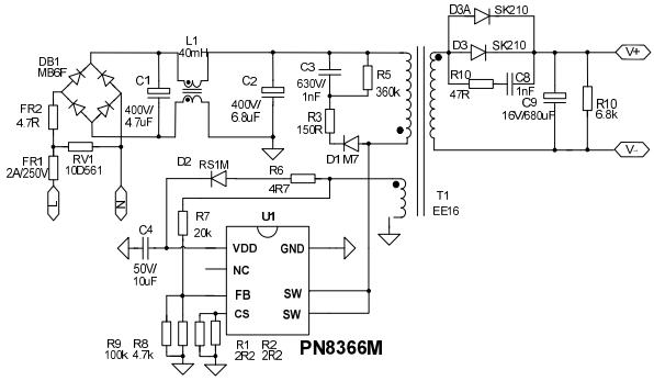
¡¡¡¡Áù¼¶ÄÜЧ 6W ÊÊÅäÆ÷Ó¦Ó÷½°¸£¨PN8366M SOP7£©¡¡¡¡
¡¡¡¡¡ö Êä³ö¹æ¸ñ£º5V/1.2A¡¡¡¡
¡¡¡¡¡ö ¸ßѹÆô¶¯+¶à¹¤×÷ģʽ+רÀû¹Èµ×¿ªÍ¨¼¼Êõ£¬Âú×ã CoC V5 Tier 2¡¡¡¡
¡¡¡¡¡ö ·½°¸¾«¼ò£º½ÚÊ¡Æô¶¯µç×è¡¢Y µçÈÝ¡¢Êä³ö¹²Ä£

¡¡¡¡
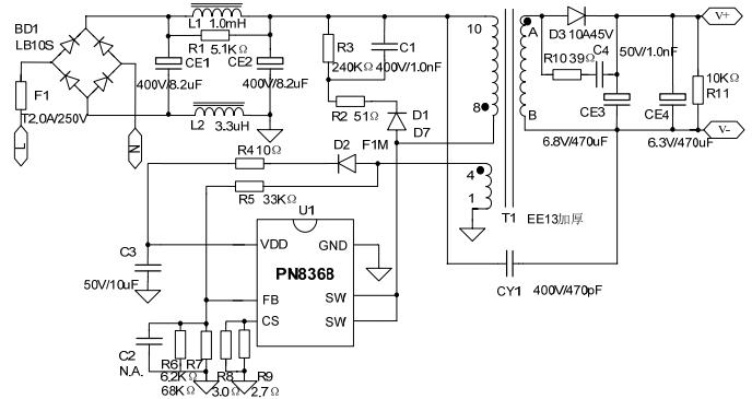
¡¡¡¡Áù¼¶ÄÜЧ 7.5W ÊÊÅäÆ÷Ó¦Ó÷½°¸£¨PN8368 SOP7£©¡¡¡¡
¡¡¡¡¡ö ÊäÈëµçѹ£º90~265Vac£»¡¡¡¡
¡¡¡¡¡ö Êä³ö¹æ¸ñ£º5V/1.5A¡¡¡¡
¡¡¡¡¡ö ´ý»ú¹¦ºÄ£º<50mW¡¡¡¡
¡¡¡¡¡ö ÓµÓпÉÊä³ö¶Ì·±£»¤£¬Êä³ö¹ýÁ÷±£»¤£¬VDD ¹ýѹ±£»¤£¬FB ·Öѹµç×迪·¶Ì·±£»¤£¬ÒÔ¼°µçÁ÷Õì²âµç×è Rcs ¶Ì·ºÍ¹ýα£»¤£»¡¡¡¡
¡¡¡¡¡ö ƽ¾ùЧÂÊ£º≥76.65%£»
¡¡¡¡

¡¡¡¡Áù¼¶ÄÜЧ10WÊÊÅäÆ÷Ó¦Ó÷½°¸£¨PN8147 DIP7£©¡¡¡¡
¡¡¡¡¡ö Êä³ö¹æ¸ñ£º5V/2A¡¡¡¡
¡¡¡¡¡ö ´ý»ú¹¦ºÄ£º<100mW¡¡¡¡
¡¡¡¡¡ö ÓµÓпɻָ´¶Ì·±£»¤£¬¹ýÔØ±£»¤£¬VDD ¹ýѹ±£»¤£¬¹ýα£»¤£»¡¡¡¡
¡¡¡¡¡ö ƽ¾ùЧÂÊ£º≥78.70%£»
¡¡¡¡

¡¡¡¡Áù¼¶ÄÜЧ12WÊÊÅäÆ÷Ó¦Ó÷½°¸£¨PN8370 SOP-7£©¡¡¡¡
¡¡¡¡¡ö Êä³ö¹æ¸ñ5V/2.4A¡¡¡¡
¡¡¡¡¡ö ÄÚÖøßѹÆô¶¯+¶à¹¤×÷ģʽ+רÀû¹Èµ×¿ªÍ¨¼¼Êõ£¬Âú×ãÁù¼¶ÄÜЧ±ê×¼¡¡¡¡
¡¡¡¡¡ö PN8370FרÀûÌø¹Èµ×¿ªÍ¨Ëã·¨+PN8306M¶ÀÌØ·ÀÕñÁåË㷨ʵÏÖÁãֱͨը»ú·çÏÕ¡¡¡¡
¡¡¡¡¡ö ·½°¸¾«¼ò£ºPSRÎÞÐèÁ½¿ÅÆô¶¯µç×裬SRʵÏÖÁãÍâΧ¹¤×÷
¡¡¡¡

¡¡¡¡Áù¼¶ÄÜЧ15WÊÊÅäÆ÷Ó¦Ó÷½°¸£¨AP8266 SOT23-6£©¡¡¡¡
¡¡¡¡¡ö ÊäÈëµçѹ£º90~264VacÈ«µçѹ·¶Î§£»¡¡¡¡
¡¡¡¡¡ö Êä³ö¹æ¸ñ£º5±0.25V/3A¡¡¡¡
¡¡¡¡¡ö Êä³ö¹¦ÂÊ£º≤15W¡¡¡¡
¡¡¡¡¡ö Éè¼Æ·ûºÏIEC60950ÖÐÏà¹Ø°²È«ÐÔÒªÇ󣻡¡¡¡
¡¡¡¡¡ö ÓµÓпɻָ´¶Ì·±£»¤£¬Êä³ö¹ýÔØ±£»¤£»¡¡¡¡
¡¡¡¡¡ö ´Î¼¶·´À¡Æ÷¼þ¹ÊÕϺ󣬿ɽøÈë¹ýÔØ±£»¤£¬¹ÊÕÏÅųýºó»Ö¸´¹¤×÷£»¡¡¡¡
¡¡¡¡¡ö ÂúÔØÊä³ö×î´óЧÂÊ£º´óÓÚ84%
¡¡¡¡

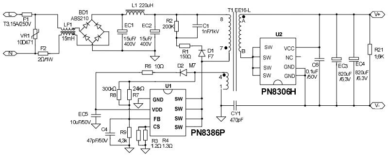
¡¡¡¡Áù¼¶ÄÜЧ5V3AÊÊÅäÆ÷·½°¸£¨PN8386 DIP-8£©¡¡¡¡
¡¡¡¡¡ö Êä³ö¹æ¸ñ£º5V/3A¡¡¡¡
¡¡¡¡¡ö ¸ßѹÆô¶¯+¶à¹¤×÷ģʽ+ͬ²½ÕûÁ÷¼¼Êõ£¬Âú×ã COC V5 Tier 2¡¡¡¡
¡¡¡¡¡ö PN8386P ¶ÀÌØ PFM ¹¤×÷ÇúÏߣ¬½µµÍ±äѹÆ÷Ìå»ý£¬¼ò»¯ EMC
¡¡¡¡

¡¡¡¡ÒÔÉϼ¸¿îÊÊÅäÆ÷5vоƬ£¬ÒòÆäÍâΧ¼«¼òÇÒ¾ßÓÐת»»Ð§Âʸߣ¬¿ÕÔØ¹¦ºÄµÍ¡¢¿ìËÙ³äµç¡¢ÖÇÄܱ£»¤¡¢ÖÇÄܼì²âµÈ¹¦ÄÜ£¬Âú×ãÉ豸µÄ³äµçÐèÇó£¬Ò²·ûºÏÁù¼¶ÄÜЧ£¬Òò´Ë5V/1.2A¡¢5V/1.5A¡¢5V/2.4A¡¢5V/3AÔÚÊÊÅäÖеõ½Á˹㷺ӦÓ㬸ü¶àÊÊÅäÆ÷5v·½°¸×ÊÁϼ°²úÆ·×ÊÁÏ¿ÉÒÔÏòæê΢µç×ÓÉêÇë¡£¡£¡£¡£
ÉÏһƪ£º·´¼¤Í¬²½ÕûÁ÷оƬÓÐÄÇЩ£¿ ÏÂһƪ£ºÎÞÏ߳䷽°¸ÓÐÄÇЩ¡¢»Ý¶ûÎÞÏ߳䷽°¸£¡
Ïà¹Ø×ÊѶ
- µçÔ´ÊÊÅäÆ÷icоƬµÄÕýÈ·Ñ¡Ôñ!
- оÅó΢£ºÈçºÎÓ¦¶Ô20W PD¿ì³äСÐÍ»¯ÌôÕ½£¿
- ÊÖ»úµÄ³äµçicºÍµçÔ´icÇø±ð£¿
- ³äµçÆ÷¿ØÖÆÐ¾Æ¬ÊÇÓÃPSR»¹ÊÇSSR£¿
- µçÔ´¹ÜÀíоƬ»µµÄÔÒòÓÐÄÇЩ£¿
- mos¹ÜºÍ¶þÈý¼¶¹ÜµÄÇø±ðÊÇʲô£¿
- µçÔ´¹ÜÀíic·Ð·ÂðÔõô±æ±ð?
- µçÔ´¹ÜÀíоƬÓÐÄÄЩӦÓÃ?
- Âí´ïÇý¶¯Ð¾Æ¬Ôõô¿ØÖƵç»ú£¿
- ³äµçicµÄºáÁ÷ÊÇÔõôʵÏֵģ¬ÓÖ¸ÃÈçºÎÇø·Ö£¿
ͬÀàÎÄÕÂÅÅÐÐ
- pn8024¿ÉÒÔÓÃpn8034´ú»»Âð£¿
- µç´Å¯AP8012µçԴоƬÊÇ·ñ¿ÉÒÔviper12a´ú»»
- pd18w¿ì³äºÍ20w¿ì³äÇø±ð£¿
- µçÔ´¹ÜÀíоƬ»µµÄÔÒòÓÐÄÇЩ£¿
- µçԴоƬ·¢Ì̵ÄÔÒò¼°´¦Àí´ëÊ©£¡
- ³äµçÆ÷¿ØÖÆÐ¾Æ¬ÊÇÓÃPSR»¹ÊÇSSR£¿
- ÊÖ»úµçÔ´icоƬ»µÁËÔõô°ì£¿
- ³äµçʱµçÔ´ic»á·¢ÌÌÊÇÔõô»ØÊ£¿
- һƬ¾§Ô²¿ÉÒÔÉú²ú¶àÉÙоƬ£¿
- ¿ª¹ØµçԴоƬ³£ÓõÄÓÐÄÄЩÐͺÅ?
×îÐÂÎÄÕÂ×ÊѶ
- æê΢µç×Ó | ϲǨÐÂÖ·£¬ÐøÐ´·¢Õ¹ÐÂÆªÕ£¡
- оÅó΢20ÖÜÄê | ´úÀíÊÜÑû¼û֤оÁ¦Á¿£¬¹²¸°
- ¹ýÈÏÖ¤¡¢µÍ³É±¾ | 65W-PD-2C1Aµª»¯ïØÉè¼Æ·½
- ¿ªÒµ´ó¼ª | ÉîÛÚÊÐæê΢µç×Ó-Äþ²¨·Ö¹«Ë¾£¡
- ϲºØÐ¾Åó΢ף¾¸²©Ê¿ÈÙ»ñ¡°½ËÕÇàÄêÎåËĽ±ÕÂ
- CR6212_5V/12V¸ßЧÂÊ¡¢µÍ³É±¾µçÔ´·½°¸£¬Íê
- 2024ÄêÕ¹³á·ÉÏè | 2023Äê¶ÈÒµÎñ×ܽύÁ÷´ó
- ÕæÃ¯¼ÑÖúÁ¦µç¶¯Æû³µÁªÃËÆû³µµç×ÓÔªÆ÷¼þ¹¤×÷
- îýÁ¦AP30H80Q vbus¿ª¹ØMOS»ñµÃ°²¿Ë67W 2C1A
- Ê¿À¼Î¢650V¸ßѹ³¬½áSTSϵÁУ¬¹ã·ºÓ¦ÓÃÓÚÏû
°¢Àï°Í°ÍµêÆÌ
¹Ø×¢æê΢
ÊÕ²Øæê΢

