成都逍遥耍耍网论坛,天津-凤江湖论坛春风阁(全国信息) ,一品香论坛登录入口风楼阁交友平台 ,快活林信息发布论坛汇总

³äµçÆ÷оƬ°¢Àï°Í°ÍµêÆÌ ¿ª¹ØµçԴоƬ¹Ø×¢æê΢ µç»úÇý¶¯Ð¾Æ¬ÊÕ²Øæê΢ »¶Ó­½øÈëµçԴоƬ/Çý¶¯Ð¾Æ¬¡¢MOS¡¢IGBT¡¢¶þÈý¼«¹Ü¡¢ÇŶѵȵç×ÓÔªÆ÷¼þ´úÀíÉÌ--æê΢µç×Ó¹ÙÍø
¸ß¼¶ËÑË÷

ËÑË÷Ò»

ËÑË÷¶þ

³äµç¹ÜÀíIC·½°¸

ÍÆ¼ö²úÆ·

ÁªÏµÎÒÃÇ

¿ª¹ØµçԴоƬ
ÉîÛÚÊÐæê΢µç×ӿƼ¼ÓÐÏÞ¹«Ë¾

µç»°£º0755-23087599

ÊÖ»ú£º13808858392

ÓÊÏ䣺dunianhua@leweitech.com

µØÖ·£ºÉîÛÚÊб¦°²ÇøÎ÷Ïçº×ÖÞºã·á¹¤Òµ³ÇB11¶°5Â¥¶«

prevnext

SFL900_LEDÇý¶¯IC SFL900

ËùÊô·ÖÀࣺSF/ÈüÍþоƬ
Æ·ÅÆ£ºSFÈüÍþ
ÐͺţºSFL900
·â×°£ºSOP-8
¹¦ÂÊ£º60w
µçÁ÷£º1.5A
¶©¹ºÈÈÏߣº0755-23087599
SFL900²úÆ·ÃèÊö:
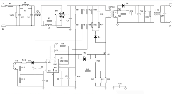
SFL900ÊDzÉÓÃÒµÄÚÊ×´´µÄ“super-PFC/PSR”¿ØÖƼܹ¹£¬Í¬Ê±Ö§³ÖÔ­±ß·´À¡(psr£©ºÍ´Î¼¶¹âñî·´À¡£¨SSR)ÊÊÓÃÓÚ¸ôÀëLEDÕÕÃ÷³¡ºÏ£¬¸ÃϵÁÐÓ¦ÓÃÔÚPSR³¡ºÏ¿ÉÒÔʵÏÖ5%ÒÔÄڵĺãÁ÷¾«¶È£¬10%ÒÔÄÚµÄTHDºÍ¸ßPFÖµ¡£SFL900µÄ¹Ü½Å²¼¾Ö¼æÈÝÖ÷Á÷µÄPFCоƬXX6562/X7527µÄ½Å룬´ó´óÔö¼ÓÁËÓ¦ÓõÄÁé»îÐÔ£¬¸ÃоƬÄÚÖÓÈíÆô¶¯”ºÍ“·´À¡ÍøÂçÇåÁã¿ØÖÆ”´ó´ó½µµÍÆô¶¯µçÁ÷¹ý³å£¬SFL900ÄÚÖÃרÀûµÄ“Min-THDTM"¼¼Êõ£¬´ó´ó½µµÍÁËTHD£¬Í¬Ê±ÄÚÖÃ90KHZǯƵ£¬Ïà¶ÔÓÚÁٽ絼ͨģʽ¶øÑÔ£¬ÏµÍ³EMIÐÔÄÜ´ó´ó¸ÄÉÆ¡£SFL900»¹¼¯³ÉÁËÖî¶à±£»¤¹¦ÄÜ£¬±ÈÈ磺VCCǷѹ±£»¤£¨UVLO)£¬VCC¹ýѹ±£»¤£¬ÖðÖÜÆÚ¹ýÁ÷±£»¤£¬GATE°ìÊä³öµçѹǯλ±£»¤£¬LED¶Ì·´òàñ£»¤£¬LED¿ªÂ·±£»¤£¬ÈíÇý¶¯£¬SFL900ÌṩSOP8ºÍDIP8·â×°¡£
 
SFL900²úÆ·ÌØµã£º
ÍâÇýMOS¹Ü£¬SOP-8·â×°
PSR¿ØÖÆÄ£Ê½£¬ÎÞ¹âñÎÞ431
±3%µÄÊä³öºãÁ÷¾«¶È
רÀûµÄ“super-PFC/PSR”¼¼Êõ¡£
רÀûµÄ“Min-THDTM"¼¼Ö÷ʵÏÖTHD£¼10%
ÄÚÖÃ90KHZǦƵ£¬EMIÐÔÄÜÁ¼ºÃ
ÄÚÖÃÈíÆô¶¯ºÍ·´À¡ÍøÂçÇåÁã¿Ø£¬´ó´ó½µµÍÆô¶¯Ê±µçÁ÷¹ý³å
ÄÚÖÃÈíÆô¶¯£¬³¬µÍÆô¶¯µçÁ÷£¬¹Ü½Å¸¡¿Õ±£»¤
Êä³öOVP£¬OLPVDD¹ýѹ£¬Ç·Ñ¹¼°Ç¯Î»±£»¤£¬LED¶Ì·/¿ªÂ·±£»¤




 
²úÆ·ÖÐÐÄ ¹ØÓÚæê΢ ÁªÏµÎÒÃÇ