È«²¿²úÆ··ÖÀà
¼¯³Éµç·IC
- ÓÅÊÆ²úÆ·
- Chipown/оÅó΢
- оÅóµç»úÇý¶¯Ð¾Æ¬
- SLAN/Ê¿À¼Î¢
- CR/Æô³¼Î¢
- FM/¸»ÂúϵÁÐ
- SF/ÈüÍþоƬ
- XL/оÁúϵÁÐ
- LW/æê΢
³¡Ð§Ó¦¹Ü/MOS/IGBT
¶þ¼«¹Ü
Èý¼«¹Ü

ÍÆ¼ö²úÆ·
ÁªÏµÎÒÃÇ

ÉîÛÚÊÐæê΢µç×ӿƼ¼ÓÐÏÞ¹«Ë¾
µç»°£º0755-23087599
ÊÖ»ú£º13808858392
ÓÊÏ䣺dunianhua@leweitech.com
µØÖ·£ºÉîÛÚÊб¦°²ÇøÎ÷Ïçº×ÖÞºã·á¹¤Òµ³ÇB11¶°5Â¥¶«
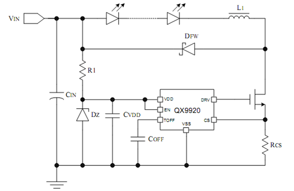
QX9920 _LED½µÑ¹ºãÁ÷Çý¶¯Ð¾Æ¬QX9920
ËùÊô·ÖÀࣺQXȪоϵÁÐ
Æ·ÅÆ£ºÈªÐ¾
ÐͺţºQX9920
·â×°£ºSOT23-6
¹¦ÂÊ£º0.6W
µçÁ÷£º3A
ÐͺţºQX9920
·â×°£ºSOT23-6
¹¦ÂÊ£º0.6W
µçÁ÷£º3A
¶©¹ºÈÈÏߣº0755-23087599
QX9920²úÆ·ÌØµã£º
QX9920 ÊÇÒ»¿î¸ßЧÂÊ£¬Îȶ¨¿É¿¿µÄ¸ßÁÁ¶ÈLEDµÆºãÁ÷Çý¶¯¿ØÖÆÐ¾Æ¬£¬ÄÚÖø߾«¶È±È½ÏÆ÷£¬¹Ì¶¨¹Ø¶Ïʱ¼ä¿ØÖƵç·£¬ºãÁ÷Çý¶¯µç·µÈ£¬ÌرðÊʺϴó¹¦ÂÊ¡¢¶à¸ö¸ßÁÁ¶ÈLEDµÆ´®µÄºãÁ÷Çý¶¯.
QX9920 ÊÇÒ»¿î¸ßЧÂÊ£¬Îȶ¨¿É¿¿µÄ¸ßÁÁ¶ÈLEDµÆºãÁ÷Çý¶¯¿ØÖÆÐ¾Æ¬£¬ÄÚÖø߾«¶È±È½ÏÆ÷£¬¹Ì¶¨¹Ø¶Ïʱ¼ä¿ØÖƵç·£¬ºãÁ÷Çý¶¯µç·µÈ£¬ÌرðÊʺϴó¹¦ÂÊ¡¢¶à¸ö¸ßÁÁ¶ÈLEDµÆ´®µÄºãÁ÷Çý¶¯.
QX9920²ÉÓù̶¨¹Ø¶Ïʱ¼äµÄ·åÖµµçÁ÷¿ØÖÆ·½Ê½£¬Æä¹¤×÷ƵÂÊ×î¸ß¿É´ï1MHz£¬¿ÉʹÍⲿµç¸ÐºÍÂ˲¨µçÈÝÌå»ý¼õС£¬Ð§ÂÊÌá¸ß£¬½ÚÊ¡PCBÃæ»ý¡£¹Ø¶Ïʱ¼ä×îСΪ620ns£¬²¢¿Éͨ¹ýÍⲿµçÈݽøÐе÷½Ú£¬¹¤ ×÷ƵÂÊÒ²¿É¸ù¾ÝÓû§ÒªÇó½øÐе÷½Ú¡£ÔÚEN¶Ë¼ÓPWMÐźţ¬¿Éµ÷½ÚLEDµÆµÄÁÁ¶È¡£
QX9920ͨ¹ýµ÷½ÚÍâÖõçÁ÷¼ì²âµç×èµÄ×èÖµÀ´ÉèÖÃÁ÷¹ýLEDµÆµÄµçÁ÷£¬´Ó¶øÉèÖÃLEDµÆµÄÁÁ¶È£¬Á÷¹ýLEDµÆµÄµçÁ÷¿É´Ó¼¸Ê®ºÁ°²µ½2.5°²Åà±ä»¯¡£
QX9920²ÉÓÃSOT23-6·â×°¡£
QX9920²úÆ·ÌØµã£º
¿íÊäÈëµçѹ·¶Î§£º2.5V~100V
¸ßЧÂÊ£º¿É¸ß´ï90%
×î´ó¹¤×÷ƵÂÊ£º1MHz
оƬ¹©µçǷѹ±£»¤£º2.5V
·åÖµµçÁ÷²ÉÑùµçѹ£º250mV
ÁÁ¶È¿Éµ÷£ºEN¶Ë¼ÓPWMÐźÅ
¹Ø¶Ïʱ¼ä¿Éµ÷
ÄÚÖõçÁ÷²ÉÑùÇ°ÑØÏûÒþµç·
µäÐÍÓ¦ÓÃͼ

µäÐÍÓ¦ÓÃͼ
