È«²¿²úÆ··ÖÀà
¼¯³Éµç·IC
- ÓÅÊÆ²úÆ·
- Chipown/оÅó΢
- оÅóµç»úÇý¶¯Ð¾Æ¬
- SLAN/Ê¿À¼Î¢
- CR/Æô³¼Î¢
- FM/¸»ÂúϵÁÐ
- SF/ÈüÍþоƬ
- XL/оÁúϵÁÐ
- LW/æê΢
³¡Ð§Ó¦¹Ü/MOS/IGBT
¶þ¼«¹Ü
Èý¼«¹Ü
ÍÆ¼ö²úÆ·
ÁªÏµÎÒÃÇ
ÉîÛÚÊÐæê΢µç×ӿƼ¼ÓÐÏÞ¹«Ë¾
µç»°£º0755-23087599
ÊÖ»ú£º13808858392
ÓÊÏ䣺dunianhua@leweitech.com
µØÖ·£ºÉîÛÚÊб¦°²ÇøÎ÷Ïçº×ÖÞºã·á¹¤Òµ³ÇB11¶°5Â¥¶«
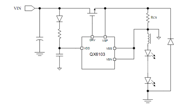
QX6103_LED½µÑ¹ºãÁ÷оƬQX6103
ËùÊô·ÖÀࣺQXȪоϵÁÐ
Æ·ÅÆ£ºÈªÐ¾
ÐͺţºQX6103
·â×°£ºSOT23-5
¹¦ÂÊ£º
µçÁ÷£º3A
ÐͺţºQX6103
·â×°£ºSOT23-5
¹¦ÂÊ£º
µçÁ÷£º3A
¶©¹ºÈÈÏߣº0755-23087599
QX6103²úÆ·ÃèÊö£º
QX6103ÊÇÒ»¿î¸ß¾«¶È½µÑ¹ÐÍ´ó¹¦ÂÊLEDºãÁ÷Çý¶¯Ð¾Æ¬¡£ÊÊÓÃÓÚÊäÈëµçѹ100VÒÔÄڵĴó¹¦ÂÊLEDºãÁ÷Çý¶¯µçÔ´¡£×¨ÀûµÄ¸ß¶ËµçÁ÷¼ì²â¡¢¹Ì¶¨ÆµÂÊ¡¢µçÁ÷Ä£PWM¿ØÖÆ·½Ê½£¬¾ßÓÐÓÅÒìµÄÏßÐÔµ÷ÕûÂʺ͸ºÔص÷ÕûÂÊ¡£Ð¾Æ¬²ÉÓõÄÌØÓкãÁ÷¿ØÖÆ·½Ê½£¬Ê¹µÃLEDÊä³öµçÁ÷¾«¶È´ïµ½±3%ÒÔÄÚ¡£Ð¾Æ¬ÄÚ²¿¼¯³ÉµÄ¶¶Æµ¹¦ÄܿɽµµÍEMI³É±¾¡£ÄÚÖû·Â·²¹³¥ÓëбÆÂ²¹³¥£¬ÎÞÐèÍⲿ²¹³¥£¬Ó¦ÓÃÉè¼Æ¼òµ¥¡£Ð¾Æ¬µäÐ͹¤×÷ƵÂÊÔ¼200KHz¡£
QX6103²ÉÓÃSOT23-5·â×°¡£
QX6103²úÆ·ÌØµã£º
¸ß¶ËµçÁ÷¼ì²â
Êä³öµçÁ÷£ºÐ¡ÓÚ3A
ÊäÈëµçѹ£º6~100V
LED¾ùÖµµçÁ÷¿ØÖÆ£ººãÁ÷Ч¹ûºÃ
LEDÊä³öµçÁ÷¾«¶È£º±3%
¸ßЧÂÊ£º×î¸ß¿É´ï95%ÒÔÉÏ
µçÁ÷Ä£PWM¿ØÖÆ
¹Ì¶¨¹¤×÷ƵÂÊ
¶¶Æµ¹¦ÄÜ
ÄÚÖû·Â·²¹³¥¡¢Ð±ÆÂ²¹³¥
°¢Àï°Í°ÍµêÆÌ
¹Ø×¢æê΢
ÊÕ²Øæê΢










