È«²¿²úÆ··ÖÀà
¼¯³Éµç·IC
- ÓÅÊÆ²úÆ·
- Chipown/оÅó΢
- оÅóµç»úÇý¶¯Ð¾Æ¬
- SLAN/Ê¿À¼Î¢
- CR/Æô³¼Î¢
- FM/¸»ÂúϵÁÐ
- SF/ÈüÍþоƬ
- XL/оÁúϵÁÐ
- LW/æê΢
³¡Ð§Ó¦¹Ü/MOS/IGBT
¶þ¼«¹Ü
Èý¼«¹Ü
ÍÆ¼ö²úÆ·
ÁªÏµÎÒÃÇ
ÉîÛÚÊÐæê΢µç×ӿƼ¼ÓÐÏÞ¹«Ë¾
µç»°£º0755-23087599
ÊÖ»ú£º13808858392
ÓÊÏ䣺dunianhua@leweitech.com
µØÖ·£ºÉîÛÚÊб¦°²ÇøÎ÷Ïçº×ÖÞºã·á¹¤Òµ³ÇB11¶°5Â¥¶«
QX5305_ÉýѹºãÁ÷ledÇý¶¯ic
ËùÊô·ÖÀࣺQXȪоϵÁÐ
Æ·ÅÆ£ºQX/Ȫо
ÐͺţºQX5305
·â×°£ºSOP-8
¹¦ÂÊ£º60w
µçÁ÷£º350mA
ÐͺţºQX5305
·â×°£ºSOP-8
¹¦ÂÊ£º60w
µçÁ÷£º350mA
¶©¹ºÈÈÏߣº0755-23087599
QX5305²úÆ·ÃèÊö£º
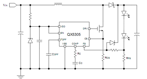
QX5305 ÊÇÒ»¿î¸ßЧÂÊ¡¢¸ß¾«¶ÈµÄÉýѹÐÍ´ó¹¦ÂÊLEDµÆºãÁ÷Çý¶¯¿ØÖÆÐ¾Æ¬¡£
QX5305ÄÚÖø߾«¶ÈÎó²î·Å´óÆ÷£¬¹Ì¶¨¹Ø¶Ïʱ¼ä¿ØÖƵç·£¬ºãÁ÷Çý¶¯µç·µÈ£¬ÌرðÊʺϴó¹¦ÂÊ¡¢¶à¸ö¸ßÁÁ¶ÈLEDµÆµÄ´®ºãÁ÷Çý¶¯¡£QX5305²ÉÓù̶¨¹Ø¶Ïʱ¼äµÄ¿ØÖÆ·½Ê½£¬Æä¹¤×÷ƵÂÊ×î¸ß¿É´ï1MHz£¬¿ÉʹÍⲿµç¸ÐºÍÂ˲¨µçÈÝÌå»ý¼õС£¬Ð§ÂÊÌá¸ß£¬½ÚÊ¡PCBÃæ»ý¡£¹Ø¶Ïʱ¼ä¿Éͨ¹ýÍⲿµçÈݽøÐе÷½Ú£¬¹¤×÷ƵÂʿɸù¾ÝÓû§ÒªÇ󶸏ı䡣
QX5305ͨ¹ýµ÷½ÚÍâÖõĵçÁ÷²ÉÑùµç×裬ÄÜ¿ØÖƸßÁÁ¶ÈLEDµÆµÄÇý¶¯µçÁ÷£¬Ê¹LEDµÆÁÁ¶È´ïµ½Ô¤ÆÚºã¶¨ÁÁ¶È¡£ÔÚEN¶Ë¼ÓPWMÐźţ¬»¹¿ÉÒÔ½øÐÐLEDµÆµ÷¹â¡£
QX5305²ÉÓÃSOP8·â×°¡£
QX5305²úÆ·ÌØµã£º
¿íÊäÈëµçѹ·¶Î§£º3.6V~100V
¸ßЧÂÊ£º¿É¸ß´ï95%
×î´ó¹¤×÷ƵÂÊ£º1MHz
CSÏÞÁ÷±£»¤µçѹ£º250mV
FBµçÁ÷²ÉÑùµçѹ£º250mV
оƬ¹©µçǷѹ±£»¤£º2.5V
¹Ø¶Ïʱ¼ä¿Éµ÷
ÍâÖÃÆµÂʲ¹³¥½Å
µäÐÍÓ¦ÓÃͼ

µäÐÍÓ¦ÓÃͼ

°¢Àï°Í°ÍµêÆÌ
¹Ø×¢æê΢
ÊÕ²Øæê΢










