È«²¿²úÆ··ÖÀà
¼¯³Éµç·IC
- ÓÅÊÆ²úÆ·
- Chipown/оÅó΢
- оÅóµç»úÇý¶¯Ð¾Æ¬
- SLAN/Ê¿À¼Î¢
- CR/Æô³¼Î¢
- FM/¸»ÂúϵÁÐ
- SF/ÈüÍþоƬ
- XL/оÁúϵÁÐ
- LW/æê΢
³¡Ð§Ó¦¹Ü/MOS/IGBT
¶þ¼«¹Ü
Èý¼«¹Ü
ÍÆ¼ö²úÆ·
ÁªÏµÎÒÃÇ
ÉîÛÚÊÐæê΢µç×ӿƼ¼ÓÐÏÞ¹«Ë¾
µç»°£º0755-23087599
ÊÖ»ú£º13808858392
ÓÊÏ䣺dunianhua@leweitech.com
µØÖ·£ºÉîÛÚÊб¦°²ÇøÎ÷Ïçº×ÖÞºã·á¹¤Òµ³ÇB11¶°5Â¥¶«
SD8666QS 36WÄÚÖÃMOSÔ±ßPWM¿ØÖÆÐ¾Æ¬
ËùÊô·ÖÀࣺSLAN/Ê¿À¼Î¢
Æ·ÅÆ£ºÊ¿À¼Î¢
ÐͺţºSD8666QS
·â×°£ºEHSOP-5-325-1.7
¹¦ÂÊ£º36W
µçÁ÷£º12v3a
ÐͺţºSD8666QS
·â×°£ºEHSOP-5-325-1.7
¹¦ÂÊ£º36W
µçÁ÷£º12v3a
¶©¹ºÈÈÏߣº0755-23087599
¡¡¡¡SD8666QS¸ÅÊö£º¡¡¡¡
¡¡¡¡SD8666QS ÊÇÓÃÓÚ¿ª¹ØµçÔ´µÄÄÚÖøßѹ¹¦ÂÊMOSFET¡¢ÍâÖòÉÑùµç×èµÄ׼гÕñµçÁ÷ģʽPWM+PFM ¿ØÖÆÆ÷¡£¡¡¡¡
¡¡¡¡SD8666QS Ô±ßPWM¿ØÖÆÐ¾Æ¬¾ßÓжàÖØÄ£Ê½¿ØÖÆ£ºÔÚÖØÔØÏ£¬¸ßѹʱ¹¤×÷ÔÚQR ģʽ£¬¿ÉÒÔ¼õС¿ª¹ØËðºÄ£¬µÍѹʱ¹¤×÷¹Ì¶¨ÆµÂÊ£¨55KHz£©µÄCCM ģʽ¡£ÔÚÖÐÔØºÍÇáÔØÏ£¬¹¤×÷ÔÚQR+PFM ģʽ£¬¿ÉÒÔÌá¸ßת»»Ð§ÂÊ¡£ÔÚ¿ÕÔØÏ£¬½øÈë´òàÃģʽ£¬ÓÐЧµØ½µµÍµç·µÄ´ý»ú¹¦ºÄ¡£¡¡¡¡
¡¡¡¡SD8666QS ¾ßÓж¶Æµ¹¦ÄÜ£¬ÒÔ½µµÍEMI¡£¾ßÓзåÖµµçÁ÷²¹³¥¹¦ÄÜ£¬ÔÚ²»Í¬µÄAC ÊäÈëµçѹÏÂÄܱ£³Ö¼«ÏÞÊä³ö¹¦ÂÊÒ»Ö¡£»¹ÓÐÈíÆô¶¯¹¦ÄÜ£¬ÔÚÉϵç¹ý³ÌÖмõСÆ÷¼þÓ¦Á¦¡£¡¡¡¡
¡¡¡¡SD8666QSÔ±ßPWM¿ØÖÆÐ¾Æ¬ÄÚ²¿¼¯³ÉÁ˸÷ÖÖÒ쳣״̬µÄ±£»¤¹¦ÄÜ£¬°üÀ¨VCC¹ýѹ±£»¤£¬Êä³ö¹ýÔØ±£»¤£¬Êä³ö¹ýѹ±£»¤£¬Ç°ÑØÏûÒþ£¬ÖðÖÜÆÚ·åÖµÏÞÁ÷£¬Êä³ö¶þ¼«¹Ü¶Ì·±£»¤£¬AC ÊäÈëµçѹǷѹ/¹ýѹ±£»¤ºÍ¹ýα£»¤µÈ¡£
¡¡¡¡
¡¡¡¡SD8666QSÔ±ßPWM¿ØÖÆÐ¾Æ¬Ö÷ÒªÌØµã£º¡¡¡¡
¡¡¡¡¡ö QR ģʽ¸ÄÉÆEMI ºÍ¼õС¿ª¹ØËðºÄ¡¡¡¡
¡¡¡¡¡ö ÇáÔØÏµÄPFM ģʽÌá¸ßЧÂÊ¡¡¡¡
¡¡¡¡¡ö ¿ÕÔØÊ±½øÈë´òàÃģʽ¡¡¡¡
¡¡¡¡¡ö µÍÑ¹ÖØÔØÉýƵÌá¸ß¼«ÏÞÊä³ö¹¦ÂÊ¡¡¡¡
¡¡¡¡¡ö ¶¶Æµ¸ÄÉÆEMI¡¡¡¡
¡¡¡¡¡ö ·åÖµµçÁ÷²¹³¥¡¡¡¡
¡¡¡¡¡ö ÈíÆô¶¯¡¡¡¡
¡¡¡¡¡ö VCC ¹ýѹ±£»¤¡¡¡¡
¡¡¡¡¡ö Êä³ö¹ýÔØ±£»¤¡¡¡¡
¡¡¡¡¡ö Ç°ÑØÏûÒþ¡¡¡¡
¡¡¡¡¡ö ÖðÖÜÆÚ·åÖµÏÞÁ÷¡¡¡¡
¡¡¡¡¡ö Êä³ö¶þ¼«¹Ü¶Ì·±£»¤¡¡¡¡
¡¡¡¡¡ö AC ÊäÈëµçѹǷѹ/¹ýѹ±£»¤¡¡¡¡
¡¡¡¡¡ö Íⲿ¿ÉÉèµÄÊä³ö¹ýѹ±£»¤¡¡¡¡
¡¡¡¡¡ö ¹ýα£»¤
¡¡¡¡
¡¡¡¡SD8666QSµäÐÍÊä³ö¹¦ÂÊÄÜÁ¦£º¡¡
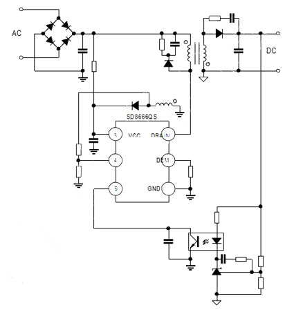
¡¡¡¡SD8666QSµäÐÍÓ¦Óõç·ͼ£º
| ²úÆ· | 85-265V | |
| ÊÊÅäÆ÷ | ¿ª·Åʽ | |
| SD8666QS | 36W | 48W |
¡¡¡¡SD8666QSµäÐÍÓ¦Óõç·ͼ£º
¡¡¡¡

¡¡¡¡SD8666QSÓ¦ÓÃÁìÓò£º¡¡¡¡
¡¡¡¡¡ö ¿ª·ÅʽµçÔ´¡¡¡¡
¡¡¡¡¡ö ÊÊÅäÆ÷¡¡¡¡
¡¡¡¡¡ö »ú¶¥ºÐµçÔ´
¡¡¡¡Ð¾Æ¬SD8666QS¿É¹ã·ºÊÊÓÃÓÚ36WÊÊÅäÆ÷»ò48W¿ª·Å»·¾³£¬°üÀ¨Í¨ÓÃÊÊÅäÆ÷¡¢¿ì³ä¡¢ÏÔʾÆ÷ºÍƽ°åµçÊӵȣ¬µäÐÍÓ¦ÓÃÓÚ12V3AÊÊÅäÆ÷·½°¸£¬¸ü¶àsd8666qsÓ¦Óõç·¡¢sd8666qsÊý¾ÝÊֲᡢ¹æ¸ñÊé¼°Ó¦ÓÃ×ÊÁÏÇëÏòÊ¿À¼Î¢´úÀíæê΢µç×ÓÉêÇë¡£>>
°¢Àï°Í°ÍµêÆÌ
¹Ø×¢æê΢
ÊÕ²Øæê΢










