成都逍遥耍耍网论坛,天津-凤江湖论坛春风阁(全国信息) ,一品香论坛登录入口风楼阁交友平台 ,快活林信息发布论坛汇总

³äµçÆ÷оƬ°¢Àï°Í°ÍµêÆÌ ¿ª¹ØµçԴоƬ¹Ø×¢æê΢ µç»úÇý¶¯Ð¾Æ¬ÊÕ²Øæê΢ »¶Ó­½øÈëµçԴоƬ/Çý¶¯Ð¾Æ¬¡¢MOS¡¢IGBT¡¢¶þÈý¼«¹Ü¡¢ÇŶѵȵç×ÓÔªÆ÷¼þ´úÀíÉÌ--æê΢µç×Ó¹ÙÍø
¸ß¼¶ËÑË÷

ËÑË÷Ò»

ËÑË÷¶þ

³äµç¹ÜÀíIC·½°¸

ÍÆ¼ö²úÆ·

ÁªÏµÎÒÃÇ

¿ª¹ØµçԴоƬ
ÉîÛÚÊÐæê΢µç×ӿƼ¼ÓÐÏÞ¹«Ë¾

µç»°£º0755-23087599

ÊÖ»ú£º13808858392

ÓÊÏ䣺dunianhua@leweitech.com

µØÖ·£ºÉîÛÚÊб¦°²ÇøÎ÷Ïçº×ÖÞºã·á¹¤Òµ³ÇB11¶°5Â¥¶«

prevnext

SD8530AS 6WÔ­±ß¿ØÖÆÐ¾Æ¬ÄÚÖÃBJT

ËùÊô·ÖÀࣺSLAN/Ê¿À¼Î¢
Æ·ÅÆ£ºÊ¿À¼Î¢
ÐͺţºSD8530AS
·â×°£ºsop-7
¹¦ÂÊ£º6W
µçÁ÷£º
¶©¹ºÈÈÏߣº0755-23087599
¡¡¡¡SD8530ASÔ­±ß¿ØÖÆÐ¾Æ¬ÃèÊö£º¡¡¡¡
¡¡¡¡SD8530ASÊÇÄÚÖøßѹÈý¼«¹ÜµÄÔ­±ß¿ØÖÆÄ£Ê½µÄ¿ª¹ØµçÔ´¿ØÖÆÆ÷£¨PSR£©£¬ÄÚÖÃÏßËð²¹³¥ºÍ·åÖµµçÁ÷²¹³¥¹¦ÄÜ£¬²ÉÓÃPFMµ÷ÖÆ¼¼Êõ£¬Ìṩ¾«È·µÄºãѹ/ºãÁ÷£¨CV/CC£©¿ØÖÆ»·Â·£¬¾ßÓзdz£¸ßµÄÎȶ¨ÐÔºÍÆ½¾ùЧÂÊ¡£¡¡¡¡
¡¡¡¡²ÉÓÃSD8530ASÉè¼ÆÏµÍ³£¬ÎÞÐè¹âñîºÍYµçÈÝ£¬¿Éʡȥ´Î¼¶·´À¡¿ØÖÆ¡¢»·Â·²¹³¥£¬¾«¼òµç·¡¢½µµÍ³É±¾¡£¡¡¡¡
¡¡¡¡SD8530ASÔ­±ß¿ØÖÆÐ¾Æ¬ÔÚAC85~264V·¶Î§ÄÚÍÆ¼ö6W¹¦ÂÊ¡£
¡¡¡¡
¡¡¡¡SD8530ASÔ­±ß¿ØÖÆÐ¾Æ¬Ö÷ÒªÌØµã£º¡¡¡¡
¡¡¡¡¡ö ÄÚÖøßѹÈý¼«¹Ü¡¡¡¡
¡¡¡¡¡ö Ô­±ß¿ØÖÆÄ£Ê½¡¡¡¡
¡¡¡¡¡ö µÍÆô¶¯µçÁ÷¡¡¡¡
¡¡¡¡¡ö Ç°ÑØÏûÒþ¡¡¡¡
¡¡¡¡¡ö PFM µ÷ÖÆ¡¡¡¡
¡¡¡¡¡ö ¹ýѹ±£»¤¡¡¡¡
¡¡¡¡¡ö Ç·Ñ¹Ëø¶¨¡¡¡¡
¡¡¡¡¡ö ¶Ì·±£»¤¡¡¡¡
¡¡¡¡¡ö ¹ýα£»¤¡¡¡¡
¡¡¡¡¡ö »·Â·¿ªÂ·±£»¤¡¡¡¡
¡¡¡¡¡ö ÏßËðµçѹ²¹³¥¡¡¡¡
¡¡¡¡¡ö ·åÖµµçÁ÷²¹³¥¡¡¡¡
¡¡¡¡¡ö ÖðÖÜÆÚÏÞÁ÷
¡¡¡¡
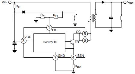
¡¡¡¡SD8530ASÔ­±ß¿ØÖÆÐ¾Æ¬¹Ü½ÅÅÅÁÐͼ£º

¹Ü½ÅºÅ ¹Ü½ÅÃû³Æ I/O ¹¦ ÄÜ Ãè Êö
1 FB I ·´À¡µçѹÊäÈë¶Ë£»
2 NC -- ¿Õ½Å£»
3 VCC P ¹©µçµçÔ´£»
4 ISEN I ·åÖµµçÁ÷²ÉÑù¶Ë£»
5,6 OC O ¸ßѹ NPN ¹Ü C ¶Ë¡£
7 GND G µØ£»
¡¡¡¡
¡¡¡¡SD8530ASÔ­±ß¿ØÖÆÐ¾Æ¬µäÐ͵ç·ͼ£º
 

¡¡¡¡
¡¡¡¡SD8530ASÔ­±ß¿ØÖÆÐ¾Æ¬Ó¦ÓÃÓÚÊÖ»ú³äµçÆ÷¡¢Ð¡¹¦ÂÊÊÊÅäÆ÷¡¢MP3 ¼°ÆäËü±ãЯʽÉ豸³äµçÆ÷¡¢´ý»úµçÔ´¸ü¶àSD8530ASÄÚÖÃBJT 6WÔ­±ß¿ØÖÆÐ¾Æ¬²úÆ·ÊÖ²á»òÕßÏà¹Ø·½°¸×ÊÁÏ£¬¿ÉÏòæê΢µç×ÓÉêÇë¡£¡£¡£
²úÆ·ÖÐÐÄ ¹ØÓÚæê΢ ÁªÏµÎÒÃÇ