È«²¿²úÆ··ÖÀà
¼¯³Éµç·IC
- ÓÅÊÆ²úÆ·
- Chipown/оÅó΢
- оÅóµç»úÇý¶¯Ð¾Æ¬
- SLAN/Ê¿À¼Î¢
- CR/Æô³¼Î¢
- FM/¸»ÂúϵÁÐ
- SF/ÈüÍþоƬ
- XL/оÁúϵÁÐ
- LW/æê΢
³¡Ð§Ó¦¹Ü/MOS/IGBT
¶þ¼«¹Ü
Èý¼«¹Ü
ÍÆ¼ö²úÆ·
ÁªÏµÎÒÃÇ
ÉîÛÚÊÐæê΢µç×ӿƼ¼ÓÐÏÞ¹«Ë¾
µç»°£º0755-23087599
ÊÖ»ú£º13808858392
ÓÊÏ䣺dunianhua@leweitech.com
µØÖ·£ºÉîÛÚÊб¦°²ÇøÎ÷Ïçº×ÖÞºã·á¹¤Òµ³ÇB11¶°5Â¥¶«
SD8525Hͬ²½ÕûÁ÷¿ØÖÆÐ¾Æ¬
ËùÊô·ÖÀࣺSLAN/Ê¿À¼Î¢
Æ·ÅÆ£ºÊ¿À¼Î¢
ÐͺţºSD8525H
·â×°£ºSOP-8
¹¦ÂÊ£º12V3A
µçÁ÷£º3A
ÐͺţºSD8525H
·â×°£ºSOP-8
¹¦ÂÊ£º12V3A
µçÁ÷£º3A
¶©¹ºÈÈÏߣº0755-23087599
¡¡¡¡SD8525HÃèÊö£º¡¡¡¡
¡¡¡¡SD8525HÊÇÒ»¿îÄÚÖÃMOSµÄ¸ßÐÔÄÜ,¿ìËٹضϵÄͬ²½ÕûÁ÷¿ØÖÆÐ¾Æ¬¡£ÔÚ¸ßÐÔÄܸôÀëÐ͵çÔ´ÍØÆËÓ¦ÓÃÖÐÌæ´úÐ¤ÌØ»ù¶þ¼«¹Ü,ÒÔÌáó{ϵͳЧÂÊ¡£¿ÉÅäºÏÔ±ßоƬ¹¤×÷ÔÚCCM¡¢DCM¡¢QR¶àÖÖ¹¤×÷ģʽ¡£¡¡¡¡
¡¡¡¡SD8525H²ÉÓÃÄÚÖÃVCC¹©µç¼¼Êõ,¼¯³É¸ßѹ¹©µçºÍÊä³ö¹©µçÁ½ÖÖ¹©µç·½Ê½¡£ÄÚÖÃбÂʼì²â¹¦ÄÜ,·ÀÖ¹ÔÚгÕñ½×¶ÎµÄÎóµ¼Í¨¡£Í¬Ê±¼æÈݸ߲à¶ËÓ¦Óú͵Ͳà¶ËÓ¦Óᣡ¡¡¡
¡¡¡¡SD8525H²ÉÓÃSOP8ÌùƬ·â×°¡£
¡¡¡¡
¡¡¡¡SD8525HÖ÷ÒªÌØµã£º¡¡¡¡
¡¡¡¡¡ôÄÚÖÃ100V,10mΩ¸ßÐÔÄÜMOS¡¡¡¡
¡¡¡¡¡ô¼æÈݸ߲à¶ËºÍµÍ²à¶Ëͬ²½ÕûÁ÷Ó¦Óá¡¡¡
¡¡¡¡¡ô¼æÈÝDCM,CCM,QR¶àÖÖÓ¦ÓÃģʽ¡¡¡¡
¡¡¡¡¡ôбÂʼì²â¹¦ÄÜ,·ÀÖ¹ÔÚгÕñ½×¶ÎµÄÎóµ¼Í¨¡¡¡¡
¡¡¡¡¡ôÄÚÖøßѹ¶ËVCC¹©µçºÍÊä³ö¶ËVCC¹©µç¼¼Êõ¡¡¡¡
¡¡¡¡¡ô250μAµÍ´ý»úµçÁ÷¡¡¡¡
¡¡¡¡¡ôSOP8·â×°
¡¡¡¡
¡¡¡¡¹Ü½ÅÅÅÁÐͼ£º

¡¡¡¡
¡¡¡¡¹Ü½Å˵Ã÷£º
¡¡¡¡Èç¹ûÐèÒªSD8525Hͬ²½ÕûÁ÷¿ØÖÆÐ¾Æ¬12V3AÊÊÅäÆ÷·½°¸ÏêϸÊÖ²á»òÔÀíͼ£¬µçÔ´ÊäÈëÊä³ö¹æ¸ñ£¬BOM ±íºÍ±äѹÆ÷²ÎÊýµÈÏêϸ×ÊÁϵģ¬ÇëÏòÎÒÃÇÉêÇë¡£
| ¹Ü½ÅºÅ | ¹Ü½ÅÃû³Æ | I/O | ¹¦ÄÜÃèÊö |
| 1,2 | VSS | G | оƬµØºÍ¹¦ÂÊMOS¹ÜÔ´¶Ë |
| 3 | VCC | P | оƬµçÔ´ |
| 4 | VO | I | Êä³ö¹©µç¶Ë |
| 5 | VD | I | ©¶Ëµçѹ¼ì²â¶Ë |
| 6,7,8 | DRAIN | I | ¹¦ÂÊMOS¹Ü©¶Ë |
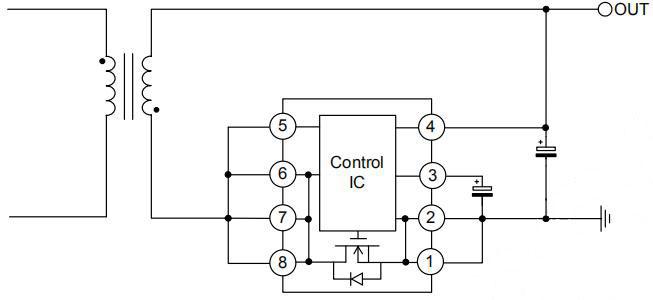
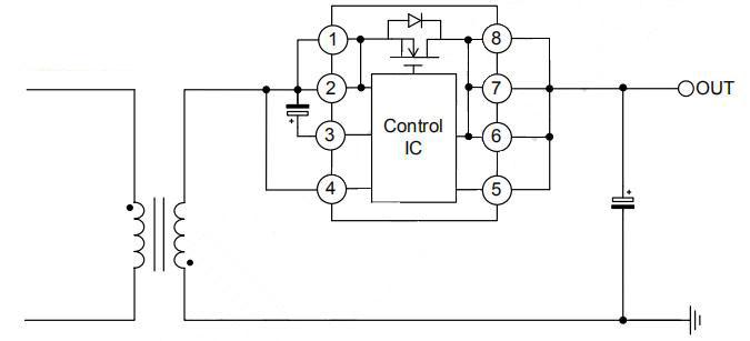
¡¡¡¡SD8525HµäÐÍÓ¦ÓÃͼ¡¡¡¡
¡¡¡¡µÍ²à¶ËÓ¦ÓÃ:

¡¡¡¡
¡¡¡¡¸ß²à¶ËÓ¦ÓÃ:

¡¡¡¡
¡¡¡¡Ó¦ÓÃÁìÓò£º¡¡¡¡
¡¡¡¡¡ô³äµçÆ÷¡¡¡¡
¡¡¡¡¡ôÊÊÅäÆ÷
°¢Àï°Í°ÍµêÆÌ
¹Ø×¢æê΢
ÊÕ²Øæê΢










