È«²¿²úÆ··ÖÀà
¼¯³Éµç·IC
- ÓÅÊÆ²úÆ·
- Chipown/оÅó΢
- оÅóµç»úÇý¶¯Ð¾Æ¬
- SLAN/Ê¿À¼Î¢
- CR/Æô³¼Î¢
- FM/¸»ÂúϵÁÐ
- SF/ÈüÍþоƬ
- XL/оÁúϵÁÐ
- LW/æê΢
³¡Ð§Ó¦¹Ü/MOS/IGBT
¶þ¼«¹Ü
Èý¼«¹Ü
ÍÆ¼ö²úÆ·
ÁªÏµÎÒÃÇ
ÉîÛÚÊÐæê΢µç×ӿƼ¼ÓÐÏÞ¹«Ë¾
µç»°£º0755-23087599
ÊÖ»ú£º13808858392
ÓÊÏ䣺dunianhua@leweitech.com
µØÖ·£ºÉîÛÚÊб¦°²ÇøÎ÷Ïçº×ÖÞºã·á¹¤Òµ³ÇB11¶°5Â¥¶«
SD6834_µçÔ´ÊÊÅäÆ÷IC SD6834
ËùÊô·ÖÀࣺSLAN/Ê¿À¼Î¢
Æ·ÅÆ£ºÊ¿À¼Î¢
ÐͺţºSD6834
·â×°£ºDIP8
¹¦ÂÊ£º150mW
µçÁ÷£º1A
ÐͺţºSD6834
·â×°£ºDIP8
¹¦ÂÊ£º150mW
µçÁ÷£º1A
¶©¹ºÈÈÏߣº0755-23087599
SD6834²úÆ·ÃèÊö£º
SD6834ÊÇÓÃÓÚ¿ª¹ØµçÔ´µÄÄÚÖøßѹMOSFETÍâÖòÉÑùµç×èµÄµçÁ÷ģʽPWM+PFM¿ØÖÆÆ÷ϵÁвúÆ·¡£
¸Ãµç·´ý»ú¹¦ºÄµÍ£¬Æô¶¯µçÁ÷µÍ¡£ÔÚ´ý»úģʽÏ£¬µç·½øÈë´òàÃģʽ£¬´Ó¶øÓÐЧµØ½µµÍµç·µÄ´ý»ú¹¦ºÄ¡£
µç·µÄ¿ª¹ØÖÐÐÄÆµÂÊΪ25~67KHz£¬Ëæ¸ºÔØ¶ø¶¨¡£¶¶¶¯µÄ¿ª¹ØÆµÂÊ£¬¿ÉÒÔ»ñµÃ½ÏµÍµÄEMI¡£
SD6834ÊÇÓÃÓÚ¿ª¹ØµçÔ´µÄÄÚÖøßѹMOSFETÍâÖòÉÑùµç×èµÄµçÁ÷ģʽPWM+PFM¿ØÖÆÆ÷ϵÁвúÆ·¡£
¸Ãµç·´ý»ú¹¦ºÄµÍ£¬Æô¶¯µçÁ÷µÍ¡£ÔÚ´ý»úģʽÏ£¬µç·½øÈë´òàÃģʽ£¬´Ó¶øÓÐЧµØ½µµÍµç·µÄ´ý»ú¹¦ºÄ¡£
µç·µÄ¿ª¹ØÖÐÐÄÆµÂÊΪ25~67KHz£¬Ëæ¸ºÔØ¶ø¶¨¡£¶¶¶¯µÄ¿ª¹ØÆµÂÊ£¬¿ÉÒÔ»ñµÃ½ÏµÍµÄEMI¡£
ÄÚÖ÷åÖµµçÁ÷²¹³¥µç·£¬¿ÉÒÔʹ²»Í¬½»Á÷µçѹÊäÈëʱ¼«ÏÞ·åÖµµçÁ÷Ò»Ö¡£Éϵçʱ£¬·åÖµµçÁ÷²¹³¥×î´ó£¬È»ºóÖ𽥴ﵽƽºâ£¬¿ÉÒÔ¼õСÔÚÉϵç¹ý³ÌÖбäѹÆ÷µÄÓ¦Á¦£¬·ÀÖ¹±äѹÆ÷±¥ºÍ¡£»¹¿ÉÒÔͨ¹ýCS¶Ëµç×èµ÷½Ú¼«ÏÞ·åÖµµçÁ÷¡£
µç·ÄÚ²¿¼¯³ÉÁ˸÷ÖÖÒ쳣״̬±£»¤¹¦ÄÜ¡£°üÀ¨Ç·Ñ¹Ëø¶¨£¬¹ýѹ±£»¤£¬¹ýÔØ±£»¤£¬Âö³åÇ°ÑØÏûÒþ£¬ÔÏßȦ¹ýÁ÷±£»¤ºÍζȱ£»¤¹¦ÄÜ¡£Ôڵ緷¢Éú±£»¤ÒԺ󣬵ç·¿ÉÒÔ²»¶Ï×Ô¶¯ÖØÆô£¬Ö±µ½ÏµÍ³Õý³£ÎªÖ¹¡£
SD6834²úÆ·ÌØµã£º
ÄÜÔ´Ö®ÐÇ2.0±ê×¼
µÍÆô¶¯µçÁ÷(3μA)
Ëæ¸ºÔضø±äµÄ¿ª¹ØÆµÂÊ¿ÉÒÔÌá¸ßЧÂÊ
¶¶¶¯µÄ¿ª¹ØÆµÂÊ¿ÉÒÔ½µµÍEMI
¹ýѹ¡¢ÔÏßȦ¹ýÁ÷¡¢¹ýÔØ¡¢¹ýα£»¤
´¦Ö÷åÖµµçÁ÷²ÉÑùµç×è
Ç·Ñ¹Ëø¶¨
ÄÚ²¿¼¯³É¸ßѹMOSFET
×Ô¶¯ÖØÆô
·åÖµµçÁ÷²¹³¥µç·
³õʼ»¯·åÖµµçÁ÷×î´ó²¹³¥£¬ÊµÏÖÈíÆô¶¯¹¦ÄÜ
´òàÃģʽ
ÖðÖÜÆÚÏÞÁ÷
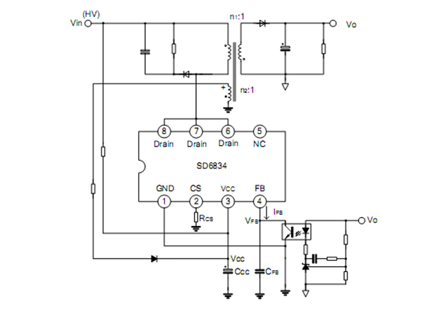
µäÐÍÓ¦ÓÃͼ

µäÐÍÓ¦ÓÃͼ

°¢Àï°Í°ÍµêÆÌ
¹Ø×¢æê΢
ÊÕ²Øæê΢










