È«²¿²úÆ··ÖÀà
¼¯³Éµç·IC
- ÓÅÊÆ²úÆ·
- Chipown/оÅó΢
- оÅóµç»úÇý¶¯Ð¾Æ¬
- SLAN/Ê¿À¼Î¢
- CR/Æô³¼Î¢
- FM/¸»ÂúϵÁÐ
- SF/ÈüÍþоƬ
- XL/оÁúϵÁÐ
- LW/æê΢
³¡Ð§Ó¦¹Ü/MOS/IGBT
¶þ¼«¹Ü
Èý¼«¹Ü
ÍÆ¼ö²úÆ·
ÁªÏµÎÒÃÇ
ÉîÛÚÊÐæê΢µç×ӿƼ¼ÓÐÏÞ¹«Ë¾
µç»°£º0755-23087599
ÊÖ»ú£º13808858392
ÓÊÏ䣺dunianhua@leweitech.com
µØÖ·£ºÉîÛÚÊб¦°²ÇøÎ÷Ïçº×ÖÞºã·á¹¤Òµ³ÇB11¶°5Â¥¶«
SD4690 80V dc-dc½µÑ¹Ð¾Æ¬
ËùÊô·ÖÀࣺSLAN/Ê¿À¼Î¢
Æ·ÅÆ£ºÊ¿À¼Î¢
ÐͺţºSD4690
·â×°£ºSOP-8
¹¦ÂÊ£º80V
µçÁ÷£º5V3A
ÐͺţºSD4690
·â×°£ºSOP-8
¹¦ÂÊ£º80V
µçÁ÷£º5V3A
¶©¹ºÈÈÏߣº0755-23087599
¡¡¡¡SD4690ÃèÊö¡¡¡¡
¡¡¡¡SD4690ÊÇÒ»¿îSOP8·â×°¡¢¸ßЧÂʵĽµÑ¹ÐÍDC-DCת»»Ð¾Æ¬¡£Ð¾Æ¬ÄÚ²¿°üÀ¨Îó²î·Å´óÆ÷¡¢Õñµ´Æ÷¡¢µçÁ÷±È½ÏÆ÷¡¢Ð±ÆÂ²¹³¥¡¢µçÁ÷²ÉÑù¡¢Âß¼Çý¶¯µÈÄ£¿é£¬ÄÚÖ÷åÖµµçÁ÷ģʽµÄPWM¿ØÖÆ»·Â·£¬²¹³¥ÍøÂçÍⲿ¿Éµ÷£¬¿ÉÔÚ¿í¸ºÔØ·¶Î§ÄÚÌṩÎȶ¨µÄÊä³öµçѹ¡£
¡¡¡¡
¡¡¡¡SD4690 80V dc-dc½µÑ¹Ð¾Æ¬ÄÚÖÃÇáÔØ½µÆµ¹¦ÄÜ£¬¿ÉÌáÉýÇáÔØÐ§ÂÊ£»ÄÚÖöÌ·±£»¤¡¢¹ýα£»¤±ÜÃâÁËоƬÔÚ³¬¸ººÉ¸ºÔØ»òÕßζȹýÈÈʱÊܵ½Ë𻵣»×î¸ß80KHzµÄ¹¤×÷ƵÂÊÒÔ¼°SOP-8·â×°£¬×î´óÏ޶ȵļõСÁËÕûÌå½â¾ö·½°¸µÄÕ¼°åÃæ»ý¡£
¡¡¡¡
¡¡¡¡SD4690Ö÷ÒªÌØµã¡¡¡¡
¡¡¡¡·Êä³öµçÁ÷ÄÜÁ¦Í¨¹ýÍâÖÃMOSµ¼Í¨µç×è¿Éµ÷¡¡¡¡
¡¡¡¡·ÊäÈëÇ·Ñ¹Ëø¶¨¡¡¡¡
¡¡¡¡·80VµÄ×î¸ß¹¤×÷µçѹ¡¡¡¡
¡¡¡¡·Ê¿1.5%µÄ·´À¡µçѹ¾«¶È£¬¹ýα£»¤¡¡¡¡
¡¡¡¡·Êä³ö¶Ì·±£»¤
¡¡¡¡
¡¡¡¡SD4690¹Ü½ÅÅÅÁÐͼ

¡¡¡¡
¡¡¡¡SD4690¹Ü½ÅÃèÊö
| ¹Ü½ÅºÅ | ¹Ü½ÅÃû³Æ | I/O | ¹Ü½Å˵Ã÷ |
| 1 | COMP | I | ²¹³¥¶Ë£¬Íâ½Óµç×èµçÈÝÍøÂç |
| 2 | FB | I | Êä³öµçѹ·´À¡ÊäÈë¶Ë |
| 3 | BS | I/O | ×Ծٹܽţ¬Íâ½ÓµçÈݵ½SW¹Ü½Å |
| 4 | SW | O | ¿ª¹Ø¶Ë |
| 5 | DRV | O | Çý¶¯Êä³ö½Å |
| 6 | VIN | P | оƬµÄµçѹÊäÈë¶Ë |
| 7 | EN | I | ʹÄܽţ¬¸ßµçƽʹÄÜ£¬µÍµçƽ¹Ø±ÕIC |
| 8 | GND | G | оƬµØ |
¡¡¡¡
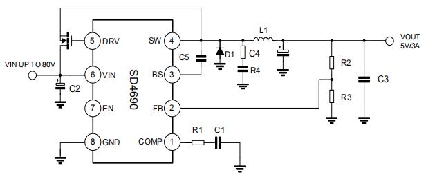
¡¡¡¡SD4690 5V3AµäÐ͵ç·ͼ

¡¡¡¡
¡¡¡¡SD4690Ó¦ÓÃÁìÓò¡¡¡¡
¡¡¡¡·µç¶¯×ÔÐгµ¡¡¡¡
¡¡¡¡·Æ½ºâÂÖ
¡¡¡¡
¡¡¡¡Èç¹ûÐèÒªSD4690 80V dc-dc½µÑ¹Ð¾Æ¬²úÆ·µÄÏêϸÊÖ²á»òÆäËü×ÊÁÏ£¬¿ÉÏòæê΢µç×ÓÔÚÏ߿ͷþÉêÇë¡£
°¢Àï°Í°ÍµêÆÌ
¹Ø×¢æê΢
ÊÕ²Øæê΢










