È«²¿²úÆ··ÖÀà
¼¯³Éµç·IC
- ÓÅÊÆ²úÆ·
- Chipown/оÅó΢
- оÅóµç»úÇý¶¯Ð¾Æ¬
- SLAN/Ê¿À¼Î¢
- CR/Æô³¼Î¢
- FM/¸»ÂúϵÁÐ
- SF/ÈüÍþоƬ
- XL/оÁúϵÁÐ
- LW/æê΢
³¡Ð§Ó¦¹Ü/MOS/IGBT
¶þ¼«¹Ü
Èý¼«¹Ü
ÍÆ¼ö²úÆ·
ÁªÏµÎÒÃÇ
ÉîÛÚÊÐæê΢µç×ӿƼ¼ÓÐÏÞ¹«Ë¾
µç»°£º0755-23087599
ÊÖ»ú£º13808858392
ÓÊÏ䣺dunianhua@leweitech.com
µØÖ·£ºÉîÛÚÊб¦°²ÇøÎ÷Ïçº×ÖÞºã·á¹¤Òµ³ÇB11¶°5Â¥¶«
SD45215_µçÔ´¹ÜÀíIC SD45215
ËùÊô·ÖÀࣺSLAN/Ê¿À¼Î¢
Æ·ÅÆ£ºÊ¿À¼Î¢
ÐͺţºSD45215
·â×°£ºSOP-8
¹¦ÂÊ£º80mA
µçÁ÷£º1.5A
ÐͺţºSD45215
·â×°£ºSOP-8
¹¦ÂÊ£º80mA
µçÁ÷£º1.5A
¶©¹ºÈÈÏߣº0755-23087599
SD45215²úÆ·ÃèÊö£º
SD45215ÊÇÒ»¿î΢ÐÍSOP-8·â×°¡¢¸ßЧÂÊ¡¢¿Éµ÷ÏÞÁ÷µÄ½µÑ¹ÐÍDC-DCת»»Ð¾Æ¬¡£Ð¾Æ¬ÄÚ²¿°üÀ¨Îó²î·Å´óÆ÷¡¢Õñµ´Æ÷¡¢µçÁ÷±È½ÏÆ÷¡¢Ð±ÆÂ²¹³¥¡¢µçÔ´²ÉÑù¡¢Âß¼Çý¶¯µÈÄ£¿é£¬µçÁ÷Îó²î·Å´óÆ÷µÄÄÚ²¿¼¯³É£¬Ê¹µÃ¸ÃоƬ¿ÉÒÔʵÏÖºãѹºãÁ÷½üÖÆ¡£
SD45215ÊÇÒ»¿î΢ÐÍSOP-8·â×°¡¢¸ßЧÂÊ¡¢¿Éµ÷ÏÞÁ÷µÄ½µÑ¹ÐÍDC-DCת»»Ð¾Æ¬¡£Ð¾Æ¬ÄÚ²¿°üÀ¨Îó²î·Å´óÆ÷¡¢Õñµ´Æ÷¡¢µçÁ÷±È½ÏÆ÷¡¢Ð±ÆÂ²¹³¥¡¢µçÔ´²ÉÑù¡¢Âß¼Çý¶¯µÈÄ£¿é£¬µçÁ÷Îó²î·Å´óÆ÷µÄÄÚ²¿¼¯³É£¬Ê¹µÃ¸ÃоƬ¿ÉÒÔʵÏÖºãѹºãÁ÷½üÖÆ¡£
·åÖµµçÁ÷ģʽµÄPWM¿ØÖÆ»·Â·ÒÔ¼°²¹³¥ÍøÂçµÄÍⲿ¿Éµ÷£¬Ê¹¸ÃоƬ¿ÉÔÚ¿í¸ºÔØ·¶Î§ÄÚÌṩÎȶ¨µÄÊä³öµçѹ£¬µçÁ÷²ÉÑù¶ËµÄÒý³ö£¬Í¨¹ýÉ趨²ÉÑùµçÒõÖµ£¬¿ÉÒÔ¼òµ¥¡¢¾«È·µØÊµÏÖÏÞÁ÷ÖµµÄÍⲿµ÷½Ú
µ¼Í¨µç×è15mΩµÄPMOS¿ª¹Ø¹ÜµÄÄÚ²¿¼¯³É£¬ÌṩÁ˸ߵÄת»»Ð§ÂÊ£¬ÄÚ²¿3AµÄÏÞÁ÷ÖµÒÔ¼°¶Ì·±£»¤¡¢¹ýα£»¤±ÜÃâÁËоƬÔÚ³¬¸ººÉ¸ºÔØ»ò¶¼Î¶ȹýÈÈʱÊܵ½Ë𻵣¬120KHzµÄ¸ßƵÂÊÒÔ¼°Î¢ÐÍSOP-8·â×°£¬×î´óÏ޶ȵļõСÁËÕûÌå½â¾ö·½°¸µÄ¹Å°åÃæ»ý¡£
SD45215²úÆ·ÌØµã£º
¸ß´ï1.5AµÄÊä³öµçÁ÷ÄÜÁ¦
ЧÂʸߴï90%
+8V-+30VµÄÊäÈ빤×÷µçѹ·¶Î§
120KHzµÄ¿ª¹ØÆµÂÊ£¬½µµÍEMIµÄ¶¶Æµ¼¼Êõ
ÓµÓÐרÀû¼¼ÊõµÄÊä³ö¶Ì·±£»¤¹¦ÄÜ
ÓµÓÐרÀû¼¼ÊõµÄÊä³öµçѹµ¼ÏßµçÒõËðºÄ²¹³¥
ÏÞÁ÷¿Éµ÷
¹ýα£»¤
ÏËСÐÍSOP-8·â×°
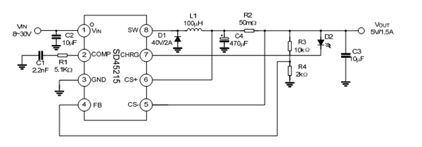
µäÐÍÓ¦ÓÃͼ

°¢Àï°Í°ÍµêÆÌ
¹Ø×¢æê΢
ÊÕ²Øæê΢










