È«²¿²úÆ··ÖÀà
¼¯³Éµç·IC
- ÓÅÊÆ²úÆ·
- Chipown/оÅó΢
- оÅóµç»úÇý¶¯Ð¾Æ¬
- SLAN/Ê¿À¼Î¢
- CR/Æô³¼Î¢
- FM/¸»ÂúϵÁÐ
- SF/ÈüÍþоƬ
- XL/оÁúϵÁÐ
- LW/æê΢
³¡Ð§Ó¦¹Ü/MOS/IGBT
¶þ¼«¹Ü
Èý¼«¹Ü
ÍÆ¼ö²úÆ·
ÁªÏµÎÒÃÇ
ÉîÛÚÊÐæê΢µç×ӿƼ¼ÓÐÏÞ¹«Ë¾
µç»°£º0755-23087599
ÊÖ»ú£º13808858392
ÓÊÏ䣺dunianhua@leweitech.com
µØÖ·£ºÉîÛÚÊб¦°²ÇøÎ÷Ïçº×ÖÞºã·á¹¤Òµ³ÇB11¶°5Â¥¶«
CR5169 18-25W pd¿ØÖÆÐ¾Æ¬
ËùÊô·ÖÀࣺCR/Æô³¼Î¢
Æ·ÅÆ£ºCRÆô³½Î¢
ÐͺţºCR5169
·â×°£ºSOP-8L
¹¦ÂÊ£º< 25W
µçÁ÷£º
ÐͺţºCR5169
·â×°£ºSOP-8L
¹¦ÂÊ£º< 25W
µçÁ÷£º
¶©¹ºÈÈÏߣº0755-23087599
¡¡¡¡CR5169 pd¿ØÖÆÐ¾Æ¬ÊÇÒ»¿î¸ß¼¯³É¶È¡¢µÍ´ý»ú¹¦ºÄµÄ CCM+PFM »ìºÏµçÁ÷ģʽ PWM ¿ØÖÆ¿ª¹Ø¡£CR5169 ÇáÔØÊ±»á½µµÍƵÂÊ£¬×îµÍƵÂÊ 22kHz ¿É±ÜÃâÒôƵÔëÉù¡£CR5169 ÌṩÁËÍêÕûµÄ±£»¤¹¦ÄÜ£¬Èç OCP¡¢OTP¡¢VDD_OVP¡¢UVLO µÈ¡£ÈíÆô¶¯¹¦ÄÜ¿ÉÒÔ¼õÉÙϵͳÆô¶¯Ê± MOSFET µÄÓ¦Á¦£¬Ç°ÑØÏûÒþʱ¼ä¼ò»¯ÁËϵͳӦÓá£Í¨¹ýƵÂʶ¶¶¯ºÍÈíÇý¶¯µç·µÄÉè¼Æ£¬½µµÍ¿ª¹ØÔëÉù£¬¼ò»¯ÁË EMI Éè¼Æ£¬CR5169 pd¿ØÖÆÐ¾Æ¬»¹Ìṩ VDD µçѹ´Ó 8.5V ÖÁ 36.5V ¸ü¿íµÄ¹¤×÷·¶Î§¡£CR5169Ìṩ SOP-8L µÄ·â×°¡£
¡¡¡¡
¡¡¡¡Ö÷ÒªÌØµã¡¡¡¡
¡¡¡¡¡ö ½ÏµÍµÄÆô¶¯µçÁ÷ (´óÔ¼3μA)¡¡¡¡
¡¡¡¡¡ö È«µçѹ·¶Î§´ý»úµÍÓÚ75mW¡¡¡¡
¡¡¡¡¡ö Âú×ãÁù¼¶ÄÜЧ±ê×¼¡¡¡¡
¡¡¡¡¡ö ÄÚÖÃÈíÆô¶¯¼õÉÙMOSFETÓ¦Á¦¡¡¡¡
¡¡¡¡¡ö CCM+PFM¿ØÖÆÄ£Ê½¡¡¡¡
¡¡¡¡¡ö ÄÚ½¨Í¬²½Ð±ÆÂ²¹³¥£¬Ïû³ý´Îг²¨Õðµ´¡¡¡¡
¡¡¡¡¡ö ÄÚ½¨ÆµÂʶ¶¶¯¹¦ÄÜ£¬½µµÍEMI¡¡¡¡
¡¡¡¡¡ö ÄÚÖÃ65kHz¿ª¹ØÆµÂÊ¡¡¡¡
¡¡¡¡¡ö ÇáÔØ½µµÍ¹¤×÷ƵÂÊ¡¡¡¡
¡¡¡¡¡ö VDDµçѹ8.5VÖÁ36.5V£¬¹¤×÷·¶Î§¸ü¿í¡¡¡¡
¡¡¡¡¡ö VDD¹ýѹ±£»¤¹¦ÄÜ¡¡¡¡
¡¡¡¡¡ö ÄÚÖÃÇ°ÑØÏûÒþµç·¡¡¡¡
¡¡¡¡¡ö ÄÚÖùýα£»¤¡¡¡¡
¡¡¡¡¡ö ¹ýÔØ±£»¤¡¡¡¡
¡¡¡¡¡ö SOP-8L¸ß¹¦ÂÊÃܶÈÂÌÉ«·â×°
¡¡¡¡
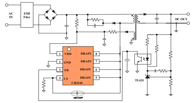
¡¡¡¡¹Ü½ÅÅÅÁм°Òý½Å¹¦ÄÜ

| Òý½ÅÐòºÅ | ·ûºÅ | ÃèÊö |
| 1 | VDD | µçÔ´½Å |
| 2 | GND | µØ½Å |
| 3 | FB | µçѹ·´À¡½Å£¬ºÍ CS ¹²Í¬¾ö¶¨Êä³öÕ¼¿Õ±È£¬Í¬Ê±´Ë½Å¿ØÖÆÏµÍ³¹¤×÷ƵÂÊ |
| 4 | CS | µçÁ÷¼ì²â½Å£¬Á¬½Óµç×èÔÚ MOSFET µÄÔ´ºÍµØÖ®¼ä¼ì²âµç¸ÐµçÁ÷ |
| 5/6/7/8 | DRAIN | HV MOSFET ©¶ËÒý½Å |
¡¡¡¡
¡¡¡¡µäÐÍÓ¦Óõç·ͼ

¡¡¡¡
¡¡¡¡Ó¦ÓÃÁìÓò¡¡¡¡
¡¡¡¡¡ö AC/DCÊÊÅäÆ÷¡¡¡¡
¡¡¡¡¡ö PDµçÔ´ÊÊÅäÆ÷¡¡¡¡
¡¡¡¡¡ö ³äµçÆ÷¡¡¡¡
¡¡¡¡¡ö ´æ´¢É豸µçÔ´
¡¡¡¡
¡¡¡¡CR5169 pd¿ØÖÆÐ¾Æ¬²ÉÓÃSOP-8L·â×°£¬¹¤×÷ÔÚCCM+PFM »ìºÏ¿ØÖÆÄ£Ê½£¬ÊÊÓù¦ÂÊ£º< 25W£¬È«µçѹ·¶Î§´ý»úµÍÓÚ75mW£¬×îµÍƵÂÊ 22kHz ¿É±ÜÃâÒôƵÔëÉù£¬¼¯³ÉÁ˷ḻµÄ±£»¤¹¦ÄÜ£¬¼ò»¯Éè¼Æ£¬±»¹ã·ºÓ¦ÓÃÔÚ18-25W PDµÄ²úÆ·ÖУ¬¸ü¶àCR5169²úÆ·ÊֲἰӦÓÃ×ÊÁÏÇëÏòÆô³½Î¢´úÀíæê΢µç×ÓÉêÇë¡£>>
°¢Àï°Í°ÍµêÆÌ
¹Ø×¢æê΢
ÊÕ²Øæê΢










