成都逍遥耍耍网论坛,天津-凤江湖论坛春风阁(全国信息) ,一品香论坛登录入口风楼阁交友平台 ,快活林信息发布论坛汇总

³äµçÆ÷оƬ°¢Àï°Í°ÍµêÆÌ ¿ª¹ØµçԴоƬ¹Ø×¢æê΢ µç»úÇý¶¯Ð¾Æ¬ÊÕ²Øæê΢ »¶Ó­½øÈëµçԴоƬ/Çý¶¯Ð¾Æ¬¡¢MOS¡¢IGBT¡¢¶þÈý¼«¹Ü¡¢ÇŶѵȵç×ÓÔªÆ÷¼þ´úÀíÉÌ--æê΢µç×Ó¹ÙÍø
¸ß¼¶ËÑË÷

ËÑË÷Ò»

ËÑË÷¶þ

³äµç¹ÜÀíIC·½°¸

ÍÆ¼ö²úÆ·

ÁªÏµÎÒÃÇ

¿ª¹ØµçԴоƬ
ÉîÛÚÊÐæê΢µç×ӿƼ¼ÓÐÏÞ¹«Ë¾

µç»°£º0755-23087599

ÊÖ»ú£º13808858392

ÓÊÏ䣺dunianhua@leweitech.com

µØÖ·£ºÉîÛÚÊб¦°²ÇøÎ÷Ïçº×ÖÞºã·á¹¤Òµ³ÇB11¶°5Â¥¶«

prevnext

OB2571 18WºãÁ÷ºãѹpwmоƬ

ËùÊô·ÖÀࣺÓÅÊÆ²úÆ·
Æ·ÅÆ£ºOB
ÐͺţºOB2571
·â×°£ºSOP-8
¹¦ÂÊ£º18W
µçÁ÷£º
¶©¹ºÈÈÏߣº0755-23087599
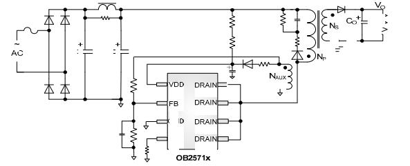
¡¡¡¡OB2571x ºãÁ÷ºãѹpwmоƬÊÇÒ»¿î¸ßÐÔÄܵijõ¼¶²àµ÷½Ú¿ØÖÆÆ÷£¬¾ßÓÐ cc/cv ²Ù×÷£¬ÊÊÓÃÓÚÖеȹ¦ÂÊ AC/DC ³äµçÆ÷ºÍÊÊÅäÆ÷Ó¦Óᣡ¡¡¡
¡¡¡¡¸ÃÆ÷¼þ¼¯³ÉÁËÒ»¸öÄÚ²¿¹¦ÂÊ MOSFET²¢ÔÚ QR ģʽÏÂÔËÐУ¬ÒÔÌṩ¸ßЧÂÊÒÔ¼°¶àÖÖÄÚÖñ£»¤¹¦ÄÜ¡£ ËüÏû³ýÁ˶Դμ¶·´À¡µç·µÄÐèÇó£¬ÒÔ½µµÍ×ܲÄÁϳɱ¾¡£ רÓеĺãѹ£¨Cv£©ºÍºãÁ÷£¨CC£©¿ØÖƼ¯³ÉÈçÏÂͼËùʾ
 
¡¡¡¡
 
¡¡¡¡ÔÚ CV ¿ØÖÆÖУ¬¿ØÖÆÆ÷¸ù¾Ý¸ºÔØÇé¿ö¸Ä±ä²Ù×÷ģʽ¡£ ÂúÔØÊ±£¬¿ØÖÆÆ÷ÔÚͨÓÃÏß·µçѹÏÂÒÔ׼гÕñ (QR) ģʽÔËÐС£ ³õ¼¶²àÎÈѹµçÔ´¿ÉÌṩ¸ß´ï¸ß¹¦ÂÊ£¬¶ø²»ÊÜ DCM »ò¿ÉÌýÔëÉùµÄЧÂÊÏÞÖÆ¡£¡¡¡¡
¡¡¡¡ÔÚ CC ¿ØÖÆÖУ¬OB2571x ¶Ô Vcs ·åÖµµçÁ÷ºÍÍË´ÅÂö³å½øÐвÉÑùÒÔµ÷½ÚÊä³öµçÁ÷¡£ µçÁ÷ºÍÊä³ö¹¦ÂÊÉèÖÿÉÒÔͨ¹ý CS Òý½ÅÉϵļì²âµç×è Rs ½øÐÐÍⲿµ÷Õû¡£¡¡¡¡
¡¡¡¡OB2571x Ìṩ¾ßÓÐ×Ô¶¯»Ö¸´¹¦ÄܵÄÈ«Ãæ±£»¤·¶Î§£¬°üÀ¨ÖðÖÜÆÚµçÁ÷ÏÞÖÆ¡¢VDD OVP¡¢OLP¡¢SCP OTP µÈ¡£¡¡¡¡
¡¡¡¡OB2571x ºãÁ÷ºãѹpwmоƬÔÚ¸ßѹ¿ÕÔØÌõ¼þÏ£¬ÏûºÄµÄÊäÈ빦ÂʵÍÓÚ 75mW¡£OB2571x ²ÉÓà SOP-8 ·â×°
¡¡¡¡
¡¡¡¡OB2571ÌØÐÔ¡¡¡¡
¡¡¡¡¡ö ³õ¼¶²à¸ÐÓ¦ºÍµ÷½ÚÔÚ QR ģʽÏÂÔËÐУ¬ÎÞÐè TL431 ºÍ¹âñîºÏÆ÷¡¡¡¡
¡¡¡¡¡ö ͨÓý»Á÷ÊäÈë¸ß¾«¶ÈºãѹºãÁ÷µ÷½Ú¡¡¡¡
¡¡¡¡¡ö ¿É±à³ÌCVºÍCCµ÷½Ú¡¡¡¡
¡¡¡¡¡ö ¼¯³É¹¦ÂÊMOSFET¡¡¡¡
¡¡¡¡¡ö Á¼ºÃµÄ¶¯Ì¬ÏìÓ¦¡¡¡¡
¡¡¡¡¡ö ¿É±à³Ì¶Ïµç±£»¤ºÍÏß·OVP±£»¤(½öÊÊÓÃÓÚ2571Lx)¡¡¡¡
¡¡¡¡¡ö ÄÚÖÿØÖÆ»ØÂ·²¹³¥¡¡¡¡
¡¡¡¡¡ö ÄÚÖÃÇ°ÑØÏûÒþ (LEB)¡¡¡¡
¡¡¡¡¡ö ³¬µÍÆô¶¯µçÁ÷ºÍµÍ¹¤×÷µçÁ÷¡¡¡¡
¡¡¡¡¡ö ¾ßÓÐ×Ô¶¯»Ö¸´¹¦ÄܵÄÈ«Ãæ±£»¤¸²¸Ç¡¡¡¡
¡¡¡¡—VDD¹ýµçѹ±£»¤(VDD OVP)¡¡¡¡
¡¡¡¡—VDDǷѹÖͺó±ÕËø£¨UVLO£©¡¡¡¡
¡¡¡¡—ÖðÖÜÆÚÏÞÁ÷¡¡¡¡
¡¡¡¡—·´À¡¿ª»·±£»¤(OLP)¡¡¡¡
¡¡¡¡—Êä³ö¶Ì·±£»¤(SCP)
¡¡¡¡
¡¡¡¡ob2571µçÔ´µç·ͼ

 
¡¡¡¡
¡¡¡¡ob2571Ó¦ÓÃÁìÓò£ºÖй¦Âʽ»Á÷/Ö±Á÷¿ª¹ØµçÔ´¡¡¡¡
¡¡¡¡¡ö ÊÖ»ú³äµçÆ÷¡¡¡¡
¡¡¡¡¡ö ƽ°åµçÄÔ¡¡¡¡
¡¡¡¡¡ö AC / DCÊÊÅäÆ÷¡¡¡¡
¡¡¡¡¡ö »ú¶¥ºÐµçÔ´
¡¡¡¡
¡¡¡¡OB2571x ºãÁ÷ºãѹpwmоƬÊÇÒ»¿î¸ßÐÔÄܵɶàģʽPWM ¿ØÖÆÆ÷£¬Õë¶ÔÀëÏßÖеȹ¦ÂÊ AC/DC Ó¦ÓýøÐÐÁËÓÅ»¯¡£ ËüÔÚ׼гÕñģʽ (QR) ÏÂÔËÐУ¬ÒÔͨ¹ý³õ¼¶²à¸ÐÓ¦ºÍµ÷½ÚÌṩ¸ßЧÂÊ£¬´Ó¶øÎª½ÚÄܵçÔ´Ìṩ¾ßÓгɱ¾Ð§ÒæµÄ½â¾ö·½°¸¡£¸ü¶àOB2571x ²úÆ·Ïà¹Ø×ÊÁÏ£¬ÑùÆ·ÉêÇë¼°¹©Ó¦½»ÆÚ¼Û¸ñ¿ÉÖ±½ÓÁªÏµæê΢µç×Ó¡£>>
²úÆ·ÖÐÐÄ ¹ØÓÚæê΢ ÁªÏµÎÒÃÇ