È«²¿²úÆ··ÖÀà
¼¯³Éµç·IC
- ÓÅÊÆ²úÆ·
- Chipown/оÅó΢
- оÅóµç»úÇý¶¯Ð¾Æ¬
- SLAN/Ê¿À¼Î¢
- CR/Æô³¼Î¢
- FM/¸»ÂúϵÁÐ
- SF/ÈüÍþоƬ
- XL/оÁúϵÁÐ
- LW/æê΢
³¡Ð§Ó¦¹Ü/MOS/IGBT
¶þ¼«¹Ü
Èý¼«¹Ü
ÍÆ¼ö²úÆ·
ÁªÏµÎÒÃÇ
ÉîÛÚÊÐæê΢µç×ӿƼ¼ÓÐÏÞ¹«Ë¾
µç»°£º0755-23087599
ÊÖ»ú£º13808858392
ÓÊÏ䣺dunianhua@leweitech.com
µØÖ·£ºÉîÛÚÊб¦°²ÇøÎ÷Ïçº×ÖÞºã·á¹¤Òµ³ÇB11¶°5Â¥¶«
FM3783KA/FM3783KB 5v 2.4a³äµçÆ÷оƬ
ËùÊô·ÖÀࣺFM/¸»ÂúϵÁÐ
Æ·ÅÆ£ºFM/¸»Âú
ÐͺţºFM3783KA/FM3783KB
·â×°£ºSOP-7
¹¦ÂÊ£º10-12W
µçÁ÷£º5V2A/5V 2.4A
ÐͺţºFM3783KA/FM3783KB
·â×°£ºSOP-7
¹¦ÂÊ£º10-12W
µçÁ÷£º5V2A/5V 2.4A
¶©¹ºÈÈÏߣº0755-23087599
¡¡¡¡FM3783KA/FM3783KB ÊÇÒ»¿îµÍ¹¦ºÄԱ߷´À¡£¨PSR£©¿ª¹ØµçԴоƬ£¬ÆäÄÚ²¿¼¯³ÉÁË´ó¹¦ÂÊ BJT ¹Ü£¬ÊÊÓÃÓÚ¸ôÀëÐ͵ĸßЧµÍ¹¦ºÄ±ãЯʽÉ豸³äµçÆ÷µÄÓ¦Óᣡ¡¡¡
¡¡¡¡¸»Âúµç×ÓFM3783KA/FM3783KB ²ÉÓöÀÌØ¾ßÓкãÁ÷ºãѹ¹¦ÄܵÄԱ߷´À¡¿ØÖƼ¼Êõ£¬ÒÔ¼°¶ÀÌØµÄÇáÔØµ÷Ƶ¼¼Êõ½µµÍÇáÔØÏÂоƬ×ÔÉí¹¦ºÄ£¬ÊµÏÖ¸ßЧӦÓá£FM3783KA/FM3783KB ¾ßÓÐÊä³öÏßËð²¹³¥¼¼Êõ£¬ÔÚ´óµçÁ÷ϱ£Ö¤×ã¹»µÄÊä³ö¹¦ÂÊ¡£ÁíÍâ FM3783KA/FM3783KB »¹¼¯³ÉÁ˹ýα£»¤£¬VCC Ƿѹ±£»¤£¬Êä³ö¹ýѹ±£»¤£¬C ¼«¿ªÂ·±£»¤µÈ¼¼Êõ¡£FM3783KA/FM3783KB ²ÉÓýô´ÕµÄ SOP-7 ·â×°£¬±ãÓÚϵͳÉè¼Æ²¼Ïß¡£
¡¡¡¡
¡¡¡¡fm3783µçÔ´Ð¾Æ¬ÌØµã¡¡¡¡
¡¡¡¡¡ö ¼¯³É´ó¹¦ÂÊ BJT ¹Ü¡¡¡¡
¡¡¡¡¡ö ¸ß¾«¶ÈºãѹºãÁ÷¿ØÖÆ¡¡¡¡
¡¡¡¡¡ö ´ý»ú¹¦ºÄСÓÚ 75mW@230V¡¡¡¡
¡¡¡¡¡ö Êä³ö¶Ì·±£»¤¡¡¡¡
¡¡¡¡¡ö Êä³ö¹ýѹ±£»¤¡¡¡¡
¡¡¡¡¡ö ÊäÈëǷѹ±£»¤¡¡¡¡
¡¡¡¡¡ö ¹ýα£»¤¡¡¡¡
¡¡¡¡¡ö Ա߷´À¡£¬ÍâΧԪÆ÷¼þÉÙ¡¡¡¡
¡¡¡¡¡ö SOP-7·â×°
¡¡¡¡
¡¡¡¡FM3783KϵÁÐÒý½ÅʾÒâͼ¼°ËµÃ÷

¡¡¡¡
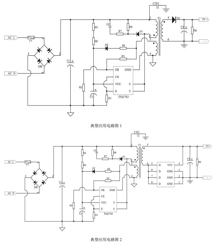
¡¡¡¡µäÐÍÓ¦Óõç·ͼ

¡¡¡¡
¡¡¡¡Ó¦ÓÃÁìÓò¡¡¡¡
¡¡¡¡¡ö ÊÖ»úµÈ±ãЯʽÉ豸µÄ³äµçÆ÷ºÍÊÊÅäÆ÷¡¡¡¡
¡¡¡¡¡ö LED Çý¶¯µçÔ´¡¡¡¡
¡¡¡¡¡ö ÆäËû¸¨ÖúµçÔ´¡¡¡¡
¡¡¡¡¡ö FM3783KA ÊÊÓà 5V 2A ·½°¸ Âú×ãÁù¼¶ÄÜЧ±ê×¼(½¨Òé´îÅä FM9919E)¡¡¡¡
¡¡¡¡¡ö FM3783KB ÊÊÓà 5V 2.4A ·½°¸ Âú×ãÁù¼¶ÄÜЧ±ê×¼(½¨Òé´îÅä FM9920E£©
¡¡¡¡
¡¡¡¡¸»Âúµç×Ófm3783kϵÁÐÊÇ5V 2A¡¢ 5V 2.4A µÍ¹¦ºÄԱ߷´À¡¿ª¹ØµçÔ´¿ØÖÆÐ¾Æ¬£¬ FM3783KA´îÅä FM9919E£¬µäÐÍÓ¦ÓÃÓÚ5V 2A³äµçÆ÷·½°¸£¬FM3783KB´îÅä FM9920E£¬µäÐÍÓ¦ÓÃÓÚ5V 2.4A³äµçÆ÷·½°¸£¬¸ü¶àfm3783µçԴоƬ²ÎÊý¡¢¹æ¸ñÊé¼°Ó¦ÓÃ×ÊÁÏÇëÏòÎÒÃÇÉêÇë¡£>>
°¢Àï°Í°ÍµêÆÌ
¹Ø×¢æê΢
ÊÕ²Øæê΢










