È«²¿²úÆ··ÖÀà
¼¯³Éµç·IC
- ÓÅÊÆ²úÆ·
- Chipown/оÅó΢
- оÅóµç»úÇý¶¯Ð¾Æ¬
- SLAN/Ê¿À¼Î¢
- CR/Æô³¼Î¢
- FM/¸»ÂúϵÁÐ
- SF/ÈüÍþоƬ
- XL/оÁúϵÁÐ
- LW/æê΢
³¡Ð§Ó¦¹Ü/MOS/IGBT
¶þ¼«¹Ü
Èý¼«¹Ü
ÍÆ¼ö²úÆ·
ÁªÏµÎÒÃÇ
ÉîÛÚÊÐæê΢µç×ӿƼ¼ÓÐÏÞ¹«Ë¾
µç»°£º0755-23087599
ÊÖ»ú£º13808858392
ÓÊÏ䣺dunianhua@leweitech.com
µØÖ·£ºÉîÛÚÊб¦°²ÇøÎ÷Ïçº×ÖÞºã·á¹¤Òµ³ÇB11¶°5Â¥¶«
XL6008_ÉýѹµçԴоƬ XL6008
ËùÊô·ÖÀࣺXL/оÁúϵÁÐ
Æ·ÅÆ£ºÐ¾Áú
ÐͺţºXL6008
·â×°£ºTO252-5L
¹¦ÂÊ£º20W
µçÁ÷£º5A
ÐͺţºXL6008
·â×°£ºTO252-5L
¹¦ÂÊ£º20W
µçÁ÷£º5A
¶©¹ºÈÈÏߣº0755-23087599
XL6008²úÆ·ÃèÊö£º
XL6008ÎÈѹÆ÷ÊÇÒ»¸ö¿íÊäÈ뷶Χ£¬µçÁ÷ģʽ£¬Äܹ»²úÉú»òÕý»ò¸ºµÄÊä³öµçѹµÄDC / DCת»»Æ÷£¬¸Ãת»»Æ÷ÊÇ¡£Ëü¿ÉÒÔÅäÖÃΪÉýѹ£¬·´¼¤Ê½£¬SEPIC»ò¸ºÊä³öת»»Æ÷¡£ÄÚÖÃN-¹µµÀ¹¦ÂÊMOSFETºÍ¹Ì¶¨ÆµÂÊÕñµ´Æ÷£¬µçÁ÷ģʽ¼Ü¹¹ÔںܿíµÄµçÔ´ºÍÊä³öµçѹ·¶Î§ÄÚÎȶ¨ÔËÐС£
XL6008ÎÈѹÆ÷ÊÇÓÃÓÚ±ãЯʽµç×ÓÉ豸µÄÌØÊâÉè¼Æ¡£
XL6008²úÆ·ÌØµã£º
¿í5VÖÁ32VµÄÊäÈëµçѹ·¶Î§
Óõ¥¸ö·´À¡Òý½ÅµÄÕý»ò¸ºÊä³öµçѹ±à³Ì
µçÁ÷ģʽ¿ØÖÆÌṩ³öÉ«µÄ˲̬ÏìÓ¦
1.25V²Î¿¼¿Éµ÷°æ±¾
¹Ì¶¨µÄ400kHz¿ª¹ØÆµÂÊ
¿ª¹ØµçÁ÷×î´ó3A
SWÒý½ÅÄÚÖùýµçѹ±£»¤
³öÉ«µÄÏß·ºÍ¸ºÔص÷½Ú
EN PIN TTL¹Ø¶ÏÄÜÁ¦
ÄÚ²¿ÓÅ»¯¹¦ÂÊMOSFET
¸ßЧÂʸߴï92£¥
ÄÚÖÃÆµÂʲ¹³¥
ÄÚÖÃÈíÆô¶¯¹¦ÄÜ
ÄÚÖÃÈȹضϹ¦ÄÜ
ÄÚÖõçÁ÷ÏÞÖÆ¹¦ÄÜ
TO252-5L·â×°
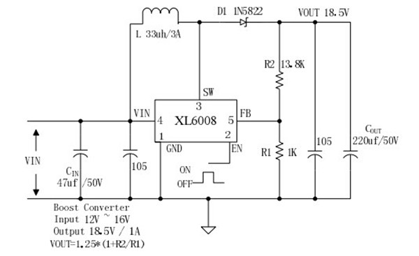
µäÐÍÓ¦ÓÃͼ

µäÐÍÓ¦ÓÃͼ

°¢Àï°Í°ÍµêÆÌ
¹Ø×¢æê΢
ÊÕ²Øæê΢










