成都逍遥耍耍网论坛,天津-凤江湖论坛春风阁(全国信息) ,一品香论坛登录入口风楼阁交友平台 ,快活林信息发布论坛汇总

³äµçÆ÷оƬ°¢Àï°Í°ÍµêÆÌ ¿ª¹ØµçԴоƬ¹Ø×¢æê΢ µç»úÇý¶¯Ð¾Æ¬ÊÕ²Øæê΢ »¶Ó­½øÈëµçԴоƬ/Çý¶¯Ð¾Æ¬¡¢MOS¡¢IGBT¡¢¶þÈý¼«¹Ü¡¢ÇŶѵȵç×ÓÔªÆ÷¼þ´úÀíÉÌ--æê΢µç×Ó¹ÙÍø
¸ß¼¶ËÑË÷

ËÑË÷Ò»

ËÑË÷¶þ

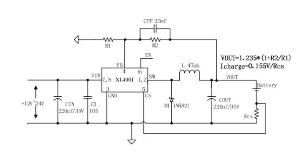
³äµç¹ÜÀíIC·½°¸

ÍÆ¼ö²úÆ·

ÁªÏµÎÒÃÇ

¿ª¹ØµçԴоƬ
ÉîÛÚÊÐæê΢µç×ӿƼ¼ÓÐÏÞ¹«Ë¾

µç»°£º0755-23087599

ÊÖ»ú£º13808858392

ÓÊÏ䣺dunianhua@leweitech.com

µØÖ·£ºÉîÛÚÊб¦°²ÇøÎ÷Ïçº×ÖÞºã·á¹¤Òµ³ÇB11¶°5Â¥¶«

prevnext

XL4001_DC/DC½µÑ¹³µ³äоƬXL4001

ËùÊô·ÖÀࣺXL/оÁúϵÁÐ
Æ·ÅÆ£ºXLSEMI
ÐͺţºXL4001
·â×°£ºSOP8L-EP
¹¦ÂÊ£º
µçÁ÷£º2A
¶©¹ºÈÈÏߣº0755-23087599
XL4001²úÆ·ÃèÊö£º
XL4001ÊÇÒ»¸ö150kHzµÄ¹Ì¶¨ÆµÂÊPWM½µÑ¹£¨²½½µ£©DC / DCת»»Æ÷£¬Äܹ»Çý¶¯2AµÄ¸ºÔØ£¬¸ßЧÂÊ£¬µÍÎÆ²¨ºÍ³öÉ«µÄÏß·ºÍ¸ºÔص÷½Ú¡£ÐèÒª×îÉÙµÄÍⲿԪ¼þÊýÁ¿£¬¸ÃÎÈѹÆ÷ʹÓüòµ¥£¬°üÀ¨ÄÚ²¿ÆµÂʲ¹³¥ºÍ¹Ì¶¨ÆµÂÊÕñµ´Æ÷¡£PWM¿ØÖƵç·ÊÇ´Ó0µ½100£¥£¬Äܹ»µ÷ÕûÕ¼¿Õ±ÈÏßÐÔ¡£Ê¹Äܹ¦ÄÜ£¬¹ýµçÁ÷±£»¤¹¦Äܱ»ÄÚÖá£ÄÚ²¿²¹³¥¿éÊǽ¨Á¢ÔÚ¼õÉÙÍⲿԪ¼þÊýÁ¿¡£

XL4001²úÆ·ÌØµã£º
4.5VÖÁ40VµÄ¿íÊäÈëµçѹ·¶Î§
´Ó1.235VÖÁ37VµÄÊä³ö¿Éµ÷
Êä³ö1.5VµÄ×îСѹ½µ
¹Ì¶¨150kHzµÄ¿ª¹ØÆµÂÊ
2Aºã¶¨µÄÊä³öµçÁ÷ÄÜÁ¦
ÄÚ²¿ÓÅ»¯¹¦Âʾ§Ìå¹Ü
³öÉ«µÄÏß·ºÍ¸ºÔص÷½Ú
TTL¹Ø¶ÏÄÜÁ¦
ON/ OFFÒý½Å³ÙÖ͹¦ÄÜ
Êä³öºã¶¨µÄµçÁ÷»ØÂ·
ÄÚÖÃÈȹضϹ¦ÄÜ
ÄÚÖõçÁ÷ÏÞÖÆ¹¦ÄÜ
ÄÚÖÃÊä³ö¹ýµçѹ±£»¤
SOP8-EP£¨Â㺸ÅÌ£©·â×°

µäÐÍÓ¦ÓÃ
yle="width: 600px; height: 304px;" />





²úÆ·ÖÐÐÄ ¹ØÓÚæê΢ ÁªÏµÎÒÃÇ