ÍÆ¼ö²úÆ·
ÁªÏµÎÒÃÇ

ÉîÛÚÊÐæê΢µç×ӿƼ¼ÓÐÏÞ¹«Ë¾
µç»°£º0755-23087599
´«Õ棺0755-23082933
ÓÊÏ䣺yishanbo@leweitech.com
µØÖ·£ºÉîÛÚÊб¦°²ÇøÎ÷Ïçº×ÖÞºã·á¹¤Òµ³ÇB11¶°5Â¥¶«
SDH8595S_µçÔ´³äµçÆ÷/ÊÊÅäÆ÷IC SDH8595S
ËùÊô·ÖÀࣺʿÀ¼Î¢
Æ·ÅÆ£ºÊ¿À¼Î¢
ÐͺţºSDH8595S
·â×°£ºSOP7
¹¦ÂÊ£º10.5W
µçÁ÷£º2.1A
ÐͺţºSDH8595S
·â×°£ºSOP7
¹¦ÂÊ£º10.5W
µçÁ÷£º2.1A
¶©¹ºÈÈÏߣº0755-23087599
SDH8595S²úÆ·ÃèÊö£º
SDH8595SÊÇÄÚÖøßѹMOS¹Ü¹¦ÂÊ¿ª¹ØµÄԱ߿ØÖÆ¿ª¹ØµçÔ´£¨PSR£©£¬²ÉÓÃPFMµ÷ÖÆ¼¼Êõ£¬Ìṩ¾«È·µÄºãѹ/ºãÁ÷£¨CV/CC£©¿ØÖÆ»·Â·£¬¾ßÓзdz£¸ßµÄÎȶ¨ÐÔºÍÆ½¾ùЧÂÊ¡£²¢ÇÒ¼¯³É¸ßѹÆô¶¯£¬¿ÉÒÔʡȥÍâΧµÄÆô¶¯µç×è¡£
SDH8595SÊÇÄÚÖøßѹMOS¹Ü¹¦ÂÊ¿ª¹ØµÄԱ߿ØÖÆ¿ª¹ØµçÔ´£¨PSR£©£¬²ÉÓÃPFMµ÷ÖÆ¼¼Êõ£¬Ìṩ¾«È·µÄºãѹ/ºãÁ÷£¨CV/CC£©¿ØÖÆ»·Â·£¬¾ßÓзdz£¸ßµÄÎȶ¨ÐÔºÍÆ½¾ùЧÂÊ¡£²¢ÇÒ¼¯³É¸ßѹÆô¶¯£¬¿ÉÒÔʡȥÍâΧµÄÆô¶¯µç×è¡£
²ÉÓÃSDH8595SÉè¼ÆÏµÍ³£¬ÎÞÐè¹âñ¿Éʡȥ´Î¼¶·´À¡¿ØÖÆ¡¢»·Â·²¹³¥£¬¾«¼òµç·¡¢½µµÍϵͳ³É±¾¡£
SDH8595SÊÊÓÃ8~12WÊä³ö¹¦ÂÊ£¬ÄÚÖÃÏßËð²¹³¥¹¦ÄܺͷåÖµµçÁ÷²¹³¥¹¦ÄÜ¡£
SDH8595S²úÆ·ÌØµã£º
ÄÚÖøßѹMOS¹Ü¹¦ÂÊ¿ª¹Ø
ÄÚÖøßѹÆô¶¯MOS
Ա߿ØÖÆÄ£Ê½
µÍÆô¶¯µçÁ÷
Ç°ÑØÏûÒþ
ÖðÖÜÆÚÏÞÁ÷
PFMµ÷ÖÆ
½µ·åֵģʽ
¹ýѹ±£»¤¡¢¹ýα£»¤¡¢Êä³ö¶Ì·±£»¤¡¢»·Â·¿ªÂ·±£»¤
Ç·Ñ¹Ëø¶¨
×î´óµ¼Í¨Ê±¼ä±£»¤
ÏßËðµçѹ²¹³¥
·åÖµµçÁ÷²¹³¥
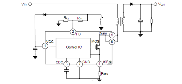
µäÐÍÓ¦ÓÃͼ

µäÐÍÓ¦ÓÃͼ
