ÍÆ¼ö²úÆ·
ÁªÏµÎÒÃÇ
ÉîÛÚÊÐæê΢µç×ӿƼ¼ÓÐÏÞ¹«Ë¾
µç»°£º0755-23087599
´«Õ棺0755-23082933
ÓÊÏ䣺yishanbo@leweitech.com
µØÖ·£ºÉîÛÚÊб¦°²ÇøÎ÷Ïçº×ÖÞºã·á¹¤Òµ³ÇB11¶°5Â¥¶«
SD6835_12v/1a AC-DCÊÊÅäÆ÷оƬ SD6835
ËùÊô·ÖÀࣺʿÀ¼Î¢
Æ·ÅÆ£ºÊ¿À¼Î¢
ÐͺţºSD6835
·â×°£ºDIP8
¹¦ÂÊ£º24W
µçÁ÷£º2.2A
ÐͺţºSD6835
·â×°£ºDIP8
¹¦ÂÊ£º24W
µçÁ÷£º2.2A
¶©¹ºÈÈÏߣº0755-23087599
SD6835²úÆ·ÃèÊö£º
SD6835ÊÇÓÃÓÚ¿ª¹ØµçÔ´µÄÄÚÖøßѹMOSFETÍâÖòÉÑùµç×èµÄµçÁ÷ģʽPWM+PFM¿ØÖÆÆ÷ϵÁвúÆ·¡£ ¸Ãµç·´ý»ú¹¦ºÄµÍ£¬Æô¶¯µçÁ÷µÍ¡£ÔÚ´ý»úģʽÏ£¬µç·½øÈë´òàÃģʽ£¬´Ó¶øÓÐЧµØ½µµÍµç·µÄ´ý»ú¹¦ºÄ¡£
SD6835ÊÇÓÃÓÚ¿ª¹ØµçÔ´µÄÄÚÖøßѹMOSFETÍâÖòÉÑùµç×èµÄµçÁ÷ģʽPWM+PFM¿ØÖÆÆ÷ϵÁвúÆ·¡£ ¸Ãµç·´ý»ú¹¦ºÄµÍ£¬Æô¶¯µçÁ÷µÍ¡£ÔÚ´ý»úģʽÏ£¬µç·½øÈë´òàÃģʽ£¬´Ó¶øÓÐЧµØ½µµÍµç·µÄ´ý»ú¹¦ºÄ¡£
µç·µÄ¿ª¹ØÖÐÐÄÆµÂÊΪ25~67KHz£¬Ëæ¸ºÔØ¶ø¶¨¡£¶¶¶¯µÄ¿ª¹ØÆµÂÊ£¬¿ÉÒÔ»ñµÃ½ÏµÍµÄEMI¡£ ÄÚÖ÷åÖµµçÁ÷²¹³¥µç·£¬¿ÉÒÔʹ²»Í¬½»Á÷µçѹÊäÈëʱ¼«ÏÞ·åÖµµçÁ÷Ò»Ö¡£ÄÚÖü«ÏÞÊä³ö¹¦Âʲ¹³¥µç·£¬¿ÉÒÔʹ²»Í¬½»Á÷µçѹÊäÈëʱ¼«ÏÞÊä³ö¹¦ÂÊÆ½ºâ¡£ÄÚÖÃбÆÂ²¹³¥µç·£¬ÒÔÊÊÓ¦¸ü¿í±äѹÆ÷Ó¦Óá£Éϵçʱ£¬·åÖµµçÁ÷²¹³¥×î´ó£¬È»ºóÖ𽥴ﵽƽºâ£¬¿ÉÒÔ¼õСÔÚÉϵç¹ý³ÌÖбäѹÆ÷µÄÓ¦Á¦£¬·ÀÖ¹±äѹÆ÷±¥ºÍ¡£»¹¿ÉÒÔͨ¹ýCS¶Ëµç×èµ÷½Ú¼«ÏÞ·åÖµµçÁ÷¡£ µç·ÄÚ²¿¼¯³ÉÁ˸÷ÖÖÒ쳣״̬±£»¤¹¦ÄÜ¡£°üÀ¨Ç·Ñ¹Ëø¶¨£¬¹ýѹ±£»¤£¬¹ýÔØ±£»¤£¬Âö³åÇ°ÑØÏûÒþºÍζȱ£»¤¹¦ÄÜ¡£Ôڵ緷¢Éú±£»¤ÒԺ󣬵ç·¿ÉÒÔ²»¶Ï×Ô¶¯ÖØÆô£¬Ö±µ½ÏµÍ³Õý³£ÎªÖ¹¡£
SD6835²úÆ·ÌØµã£º
ÄÜÔ´Ö®ÐÇ2.0±ê×¼
µÍÆô¶¯µçÁ÷
Ëæ¸ºÔضø±äµÄ¿ª¹ØÆµÂÊ¿ÉÒÔÌá¸ßЧÂÊ
¶¶¶¯µÄ¿ª¹ØÆµÂÊ¿ÉÒÔ½µµÍEMI
¹ýѹ¡¢¹ýÔØ¡¢¹ýα£»¤
ÍâÖ÷åÖµµçÁ÷²ÉÑùµç×è
¼«ÏÞÊä³ö¹¦Âʲ¹³¥
бÆÂ²¹³¥
Ç·Ñ¹Ëø¶¨
ÄÚ²¿¼¯³É¸ßѹMOSFET
×Ô¶¯ÖØÆô
·åÖµµçÁ÷²¹³¥µç·
³õʼ»¯·åÖµµçÁ÷×î´ó²¹³¥£¬ÊµÏÖÈíÆô¶¯¹¦ÄÜ
´òàÃģʽ
ÖðÖÜÆÚÏÞÁ÷
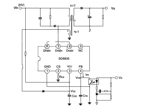
µäÐÍÓ¦ÓÃͼ

µäÐÍÓ¦ÓÃͼ

°¢Àï°Í°ÍµêÆÌ
¹Ø×¢æê΢
ÊÕ²Øæê΢









