ÍÆ¼ö²úÆ·
ÁªÏµÎÒÃÇ

ÉîÛÚÊÐæê΢µç×ӿƼ¼ÓÐÏÞ¹«Ë¾
µç»°£º0755-23087599
´«Õ棺0755-23082933
ÓÊÏ䣺yishanbo@leweitech.com
µØÖ·£ºÉîÛÚÊб¦°²ÇøÎ÷Ïçº×ÖÞºã·á¹¤Òµ³ÇB11¶°5Â¥¶«
SD8585S_µçÔ´ÊÊÅäÆ÷/³äµçÆ÷IC SD8585S
ËùÊô·ÖÀࣺʿÀ¼Î¢
Æ·ÅÆ£ºÊ¿À¼Î¢
ÐͺţºSD8585S
·â×°£ºSOP7
¹¦ÂÊ£º75mW
µçÁ÷£º2.1A
ÐͺţºSD8585S
·â×°£ºSOP7
¹¦ÂÊ£º75mW
µçÁ÷£º2.1A
¶©¹ºÈÈÏߣº0755-23087599
SD8585S²úÆ·ÃèÊö£º
SD8585SÊÇÄÚÖøßѹMOS¹Ü¹¦ÂÊ¿ª¹ØµÄԱ߿ØÖÆ¿ª¹ØµçÔ´PSR£¬²ÉÓÃPFMµ÷ÖÆ¼¼Êõ£¬Ìṩ¾«È·µÄºãѹ/ºãÁ÷(VC/CC)¿ØÖÆ»·Â·£¬¾ßÓзdz£¸ßµÄÎȶ¨ÐÔºÍÆ½¾ùЧÂÊ
SD8585SÊÇÄÚÖøßѹMOS¹Ü¹¦ÂÊ¿ª¹ØµÄԱ߿ØÖÆ¿ª¹ØµçÔ´PSR£¬²ÉÓÃPFMµ÷ÖÆ¼¼Êõ£¬Ìṩ¾«È·µÄºãѹ/ºãÁ÷(VC/CC)¿ØÖÆ»·Â·£¬¾ßÓзdz£¸ßµÄÎȶ¨ÐÔºÍÆ½¾ùЧÂÊ
²ÉÓÃSD8585SÉè¼ÆÏµÍ³£¬ÎÞÐè¹âñ¿Éʡȥ´Î¼¶·´À¡¿ØÖÆ¡¢»·Â·²¹³¥£¬¾«¼òµç·£¬½µµÍϵͳ³É±¾¡£
SD8585SÊÊÓÃ10-12WÊä³ö¹¦ÂÊ£¬ÄÚÖÃÏßËð²¹³¢¹¦ÄܺͷåÖµµçÁ÷²¹³¥¹¦ÄÜ¡£
SD8585S²úÆ·ÌØµã£º
ÄÚÖøßѹMOS¹Ü¹¦ÂÊ¿ª¹Ø
Ա߿ØÖÆÄ£Ê½
µÍÆô¶¯µçÁ÷
Ç°ÑØÏûÒþ
ÖðÖÜÆÚÏÞÁ÷
PFMµ÷ÖÆ
½µ·åֵģʽ
¹ýѹ±£»¤
Ç·Ñ¹Ëø¶¨
»·Â·¿ªÂ·±£»¤
×î´óµ¼Í¨Ê±¼ä±£»¤
¹ýα£»¤
ÏßËðµçѹ²¹³¥
·åÖµµçÁ÷²¹³¥
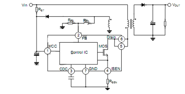
µäÐÍÓ¦ÓÃͼ

µäÐÍÓ¦ÓÃͼ
