ÍÆ¼ö²úÆ·
ÁªÏµÎÒÃÇ

ÉîÛÚÊÐæê΢µç×ӿƼ¼ÓÐÏÞ¹«Ë¾
µç»°£º0755-23087599
´«Õ棺0755-23082933
ÓÊÏ䣺yishanbo@leweitech.com
µØÖ·£ºÉîÛÚÊб¦°²ÇøÎ÷Ïçº×ÖÞºã·á¹¤Òµ³ÇB11¶°5Â¥¶«
SD8520_³äµçÆ÷/ÊÊÅäÆ÷IC SD8520
ËùÊô·ÖÀࣺʿÀ¼Î¢
Æ·ÅÆ£ºÊ¿À¼Î¢
ÐͺţºSD8520
·â×°£ºSDT-23-6L
¹¦ÂÊ£º18W
µçÁ÷£º3.1A
ÐͺţºSD8520
·â×°£ºSDT-23-6L
¹¦ÂÊ£º18W
µçÁ÷£º3.1A
¶©¹ºÈÈÏߣº0755-23087599
SD8520²úÆ·ÃèÊö£º
SD8520ÊÇÍâÖøßѹMOS¹Ü¹¦ÂÊ¿ª¹ØµÄԱ߿ØÖÆ¿ª¹ØµçÔ´(PSR)²ÉÓÃPFMµ÷ÖÆ¼¼Êõ£¬Ìṩ¾«È·µÄºãѹ/ºãÁ÷(CV/CC)¿ØÖÆ»·Â·£¬¾ßÓзdz£¸ßµÄÎȶ¨ÐÔºÍÆ½¾ùЧÂÊ
SD8520ÊÇÍâÖøßѹMOS¹Ü¹¦ÂÊ¿ª¹ØµÄԱ߿ØÖÆ¿ª¹ØµçÔ´(PSR)²ÉÓÃPFMµ÷ÖÆ¼¼Êõ£¬Ìṩ¾«È·µÄºãѹ/ºãÁ÷(CV/CC)¿ØÖÆ»·Â·£¬¾ßÓзdz£¸ßµÄÎȶ¨ÐÔºÍÆ½¾ùЧÂÊ
²ÉÓÃSD8520Éè¼ÆÏµÍ³£¬ÎÞÐè¹âñ¿Éʡȥ´Î¼¶·´À¡¿ØÖÆ£¬»·Â·²¹³¥£¬¾«¼òµç·¡¢½µµÍϵͳ³É±¾¡£
SD8520ÊÊÓÃ8-12WÊä³ö¹¦ÂÊ£¬ÄÚÖÃÏßËð²¹³¥¹¦ÄܺͷåÖµµçÁ÷²¹³¥¹¦ÄÜ¡£
SD8520²úÆ·ÌØµã£º
Ա߿ØÖÆÄ£Ê½
µÍÆô¶¯µçÁ÷
Ç°ÑØÏûÒþ
ÖðÖÜÆÚÏÞÁ÷
PFMµ÷ÖÆ
½µ·åֵģʽ
¹ýѹ±£»¤
Ç·Ñ¹Ëø¶¨
»·Â·¿ªÂ·±£»¤
×î´óµ¼Í¨Ê±¼ä±£»¤
¹ýα£»¤
ÏßËðµçѹ²¹³¥
·åÖµµçÁ÷²¹³¥
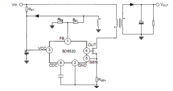
µäÐÍÓ¦ÓÃͼ

µäÐÍÓ¦ÓÃͼ
