ÍÆ¼ö²úÆ·
ÁªÏµÎÒÃÇ
ÉîÛÚÊÐæê΢µç×ӿƼ¼ÓÐÏÞ¹«Ë¾
µç»°£º0755-23087599
´«Õ棺0755-23082933
ÓÊÏ䣺yishanbo@leweitech.com
µØÖ·£ºÉîÛÚÊб¦°²ÇøÎ÷Ïçº×ÖÞºã·á¹¤Òµ³ÇB11¶°5Â¥¶«
SD6953_µçÔ´IC SD6953
ËùÊô·ÖÀࣺʿÀ¼Î¢
Æ·ÅÆ£ºÊ¿À¼Î¢
ÐͺţºSD6953
·â×°£ºSOT23-6
¹¦ÂÊ£º8W
µçÁ÷£º1A
ÐͺţºSD6953
·â×°£ºSOT23-6
¹¦ÂÊ£º8W
µçÁ÷£º1A
¶©¹ºÈÈÏߣº0755-23087599
SD6953²úÆ·ÃèÊö£º
SD6953ÊÇÇý¶¯¸ßѹÈý¼«¹ÜµÄԱ߿ØÖÆÄ£Ê½µÄ¿ª¹ØµçÔ´¿ØÖÆÆ÷£¨PSR£©£¬ÄÚÖÃÏßËð²¹³¥ºÍ·åÖµµçÁ÷²¹³¥¹¦ÄÜ£¬²ÉÓÃPFMµ÷ÖÆ¼¼Êõ£¬Ìṩ¾«È·µÄºãѹ/ºãÁ÷£¨CV/CC£©¿ØÖÆ»·Â·£¬¾ßÓзdz£¸ßµÄÎȶ¨ÐÔºÍÆ½¾ùЧÂÊ¡£
²ÉÓÃSD6953Éè¼ÆÏµÍ³£¬ÎÞÐè¹âñîºÍYµçÈÝ£¬¿Éʡȥ´Î¼¶·´À¡¿ØÖÆ¡¢»·Â·²¹³¥£¬¾«¼òµç·¡¢½µµÍ³É±¾¡£
SD6953ÊÊÓÃ4~8WÊä³ö¹¦ÂÊ£¬²»Í¬µÄÏßËð²¹³¥ÄÜÁ¦£¬Õë¶Ô²ÉÓò»Í¬µÄÊä³öµçÀÂÏߣ¬·åÖµµçÁ÷²¹³¥¿ÉÓÉÍâΧÉèÖá£ÔÚÊÊÓõÄÊä³ö¹¦ÂÊ·¶Î§ÄÚ£¬¿Éͨ¹ý·´À¡µç×èÉ趨Êä³öµçѹ£»¿Éͨ¹ý·åÖµµçÁ÷²ÉÑùµç×èÉ趨Êä³öµçÁ÷£¬ÒÔÂú×㲻ͬÊä³ö¹¦ÂʵÄÐèÒª¡£
SD6953²úÆ·ÌØµã£º
Çý¶¯¸ßѹÈý¼«¹Ü
Ա߿ØÖÆÄ£Ê½
µÍÆô¶¯µçÁ÷
Ç°ÑØÏûÒþ
PFMµ÷ÖÆ
¹ýѹ±£»¤
Ç·Ñ¹Ëø¶¨
¹ýα£»¤
»·Â·¿ªÂ·±£»¤
ÏßËð²¹³¥
·åÖµµçÁ÷²¹³¥
ÖðÖÜÆÚÏÞÁ÷
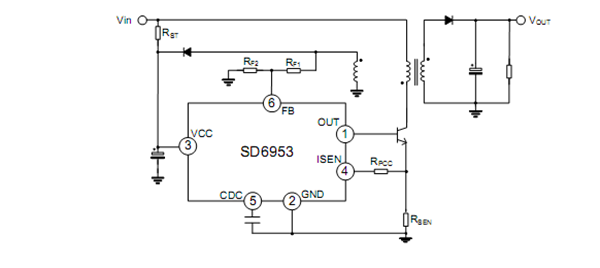
µäÐÍÓ¦ÓÃͼ

µäÐÍÓ¦ÓÃͼ

°¢Àï°Í°ÍµêÆÌ
¹Ø×¢æê΢
ÊÕ²Øæê΢









