ÍÆ¼ö²úÆ·
ÁªÏµÎÒÃÇ
ÉîÛÚÊÐæê΢µç×ӿƼ¼ÓÐÏÞ¹«Ë¾
µç»°£º0755-23087599
´«Õ棺0755-23082933
ÓÊÏ䣺yishanbo@leweitech.com
µØÖ·£ºÉîÛÚÊб¦°²ÇøÎ÷Ïçº×ÖÞºã·á¹¤Òµ³ÇB11¶°5Â¥¶«
SD6832_¿ª¹ØµçԴоƬ SD6832
ËùÊô·ÖÀࣺʿÀ¼Î¢
Æ·ÅÆ£ºÊ¿À¼Î¢
ÐͺţºSD6832
·â×°£ºDIP8
¹¦ÂÊ£º12W
µçÁ÷£º1A
ÐͺţºSD6832
·â×°£ºDIP8
¹¦ÂÊ£º12W
µçÁ÷£º1A
¶©¹ºÈÈÏߣº0755-23087599
SD6832²úÆ·ÃèÊö£º
SD6832ÊÇÓÃÓÚ¿ª¹ØµçÔ´µÄÄÚÖøßѹMOSFETÍâÖòÉÑùµç×èµÄµçÁ÷ģʽPWM+PFM¿ØÖÆÆ÷ϵÁвúÆ·¡£
¸Ãµç·´ý»ú¹¦ºÄµÍ£¬Æô¶¯µçÁ÷µÍ£¬ÔÚ´ý»úģʽÏ£¬µç·½øÈë´òàÃģʽ£¬´Ó¶øÓÐЧµØ½µµÍµç·µÄ´ý»ú¹¦ºÄ£¬µç·µÄ¿ª¹ØÖÐÐÄÆµÂÊΪ25-67KHZ£¬Ëæ¸ºÔØ¶ø¶¨£¬¶¶¶¯µÄ¿ª¹ØÆµÂÊ£¬¿ÉÒÔ»ñµÃ½ÏµÍµÄEMI¡£
ÄÚÖ÷åʲµçÁ÷²¹³¥µç·£¬¿ÉÒÔʹ²»Óý»Á÷µçѹ°ìÊäÈëʱ¼«ÏÞ·åÖµµçÁ÷Ò»Ö£¬Éϵçʱ£¬·åÖµµçÁ÷²¹³¥×î´ó£¬È»ºóÖ𽥴ﵽƽºâ£¬¿ÉÒÔ¼õСÔÚÉϵç¹ý³ÌÖбäѹÆ÷µÄÓ¦Á¦£¬·ÀÖ¹±äѹÆ÷±¥ºÍ£¬»¹¿ÉÒÔͨ¹ýCS¶Ëµç×èµ÷½Ú¼«ÏÞ·åÖµµçÁ÷¡£
µç·ÄÚ²¿¼¯³ÉÁ˸÷ÖÖÒ쳣״̬±£»¤¹¦ÄÜ£¬°üÀ¨Ç·Ñ¹Ëø¶¨£¬¹ýѹ±£»¤£¬¹ýÔØ±£»¤£¬Âö³åÇ°ÑØÏûÒþ£¬ÔÏßȦ¹ýÁ÷±£»¤ºÍζȱ£»¤¹¦ÄÜ£¬Ôڵ緷¢Éú±£»¤ÒԺ󣬵ç·¿ÉÒÔ²»¶Ï×Ô¶¯ÖØÆô£¬Ö±µ½ÏµÍ³Õý³£ÎªÖ¹¡£
SD6832²úÆ·ÌØµã£º
ÄÜÔ´Ö®ÐÇ2.0±ê×¼
µÍÆô¶¯µçÁ÷(3μA)
Ëæ¸ºÔضø±äµÄ¿ª¹ØÆµÂÊ¿ÉÒÔÌá¸ßЧÂÊ
¶¶¶¯µÄ¿ª¹ØÆµÂÊ¿ÉÒÔ½µµÍEMI
¹ýѹ¡¢ÔÏßȦ¹ýÁ÷¡¢¹ýÔØ¡¢¹ýα£»¤
ÍâÖ÷åÖµ²ÉÑùµç×è
Ç·Ñ¹Ëø¶¨
ÄÚ²¿¼¯³É¸ßѹMOSFET
×Ô¶¯ÖØÆô
·åʲµçÁ÷²¹³¥µç·
³õʼ»¯·åÖµµçÁ÷×î´ó²¹³¥£¬ÊµÏÖÈíÆô¶¯¹¦ÄÜ
´òàÃģʽ
ÖðÖÜÆÚÏÞÁ÷
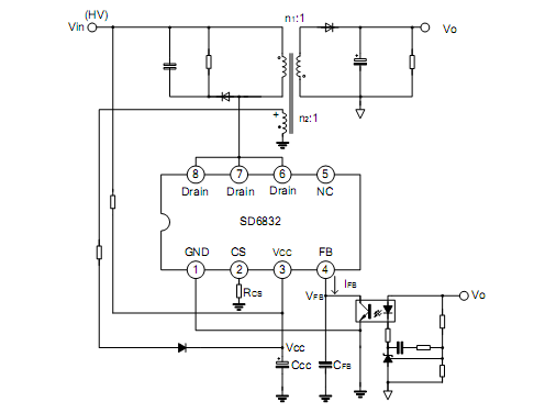
µäÐÍÓ¦ÓÃͼ

µäÐÍÓ¦ÓÃͼ

°¢Àï°Í°ÍµêÆÌ
¹Ø×¢æê΢
ÊÕ²Øæê΢









