ÍÆ¼ö²úÆ·
ÁªÏµÎÒÃÇ
ÉîÛÚÊÐæê΢µç×ӿƼ¼ÓÐÏÞ¹«Ë¾
µç»°£º0755-23087599
´«Õ棺0755-23082933
ÓÊÏ䣺yishanbo@leweitech.com
µØÖ·£ºÉîÛÚÊб¦°²ÇøÎ÷Ïçº×ÖÞºã·á¹¤Òµ³ÇB11¶°5Â¥¶«
SD6830_µçÔ´IC SD6830
ËùÊô·ÖÀࣺʿÀ¼Î¢
Æ·ÅÆ£ºÊ¿À¼Î¢
ÐͺţºSD6830
·â×°£ºDIP8
¹¦ÂÊ£º12W
µçÁ÷£º2A
ÐͺţºSD6830
·â×°£ºDIP8
¹¦ÂÊ£º12W
µçÁ÷£º2A
¶©¹ºÈÈÏߣº0755-23087599
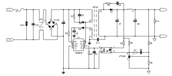
SD6830²úÆ·ÃèÊö£º
SD6830ÊÇÒ»¿î¸ß¶È¼¯³ÉµÄµçÁ÷ģʽPWM+PFM¿ØÖÆÐ¾Æ¬£¬ÄÚÖÃÕñµ´Æ÷¡¢ÄÚÖøßѹ¹ÜºÍ½µÆµ¹¦ÄÜ£¬IC¾ßÓÐÍêÕûµÄ×Ô»Ö¸´±£»¤¹¦ÄÜ£¬¸ÃµçÔ´¿ØÖÆÆ÷¹¤×÷ÓÚµäÐ͵ķ´¼¤ÍØÆËµç·ÖУ¬¹¹³É¼ò½àµÄAC/DCµçԴת»»Æ÷£¬ÔÚ85V-265VµÄ¿íµçѹ·¶Î§ÄÚÌṩ12WµÄÁ¬ÐøÊä³ö¹¦ÂÊ¡£
SD6830ÊÇÒ»¿î¸ß¶È¼¯³ÉµÄµçÁ÷ģʽPWM+PFM¿ØÖÆÐ¾Æ¬£¬ÄÚÖÃÕñµ´Æ÷¡¢ÄÚÖøßѹ¹ÜºÍ½µÆµ¹¦ÄÜ£¬IC¾ßÓÐÍêÕûµÄ×Ô»Ö¸´±£»¤¹¦ÄÜ£¬¸ÃµçÔ´¿ØÖÆÆ÷¹¤×÷ÓÚµäÐ͵ķ´¼¤ÍØÆËµç·ÖУ¬¹¹³É¼ò½àµÄAC/DCµçԴת»»Æ÷£¬ÔÚ85V-265VµÄ¿íµçѹ·¶Î§ÄÚÌṩ12WµÄÁ¬ÐøÊä³ö¹¦ÂÊ¡£
SD6830²úÆ·ÌØµã£º
ÄÚÖÃÕñµ´Æ÷
ÄÚÖÃ700V¸ßѹ¹¦ÂÊ¿ª¹Ø
¿ìËÙ¸ßѹÆô¶¯
µÍÆô¶¯µçÁ÷ºÍµÍ¹¤×÷µçÁ÷
ÂÌÉ«½µÆµ¹¦ÄÜ£¬µÍ´ý»ú¹¦ºÄ
È«ÃæµÄ×Ô»Ö¸´±£»¤¹¦ÄÜ£º¹ýѹ¡¢Ç·Ñ¹¡¢¶Ì·¡¢¹ýÔØÒÔ¼°¹ýα£»¤
¾«È·Î¶Ȳ¹³¥£¬¾«È·ÖðÖÜÆÚµçÁ÷¿ØÖÆ
¿íµçѹÊä³ö¹¦ÂÊ12W£¬·åÖµÊä³ö15W
¸ßѹÊä³ö¹¦ÂÊ15W£¬·åÖµÊä³ö18W
ÍâΧԪ¼þÉÙ£¬Õû»ú³É±¾µÍ
µäÐÍÓ¦ÓÃͼ

µäÐÍÓ¦ÓÃͼ

°¢Àï°Í°ÍµêÆÌ
¹Ø×¢æê΢
ÊÕ²Øæê΢









