成都逍遥耍耍网论坛,天津-凤江湖论坛春风阁(全国信息) ,一品香论坛登录入口风楼阁交友平台 ,快活林信息发布论坛汇总

³äµçÆ÷оƬ°¢Àï°Í°ÍµêÆÌ ¿ª¹ØµçԴоƬ¹Ø×¢æê΢ µç»úÇý¶¯Ð¾Æ¬ÊÕ²Øæê΢ »¶Ó­½øÈëµçԴоƬ/Çý¶¯Ð¾Æ¬¡¢MOS¡¢IGBT¡¢¶þÈý¼«¹Ü¡¢ÇŶѵȵç×ÓÔªÆ÷¼þ´úÀíÉÌ--æê΢µç×Ó¹ÙÍø
¸ß¼¶ËÑË÷

ËÑË÷Ò»

ËÑË÷¶þ

³äµç¹ÜÀíIC·½°¸

ÍÆ¼ö²úÆ·

ÁªÏµÎÒÃÇ

¿ª¹ØµçԴоƬ
ÉîÛÚÊÐæê΢µç×ӿƼ¼ÓÐÏÞ¹«Ë¾

µç»°£º0755-23087599

ÊÖ»ú£º13808858392

ÓÊÏ䣺dunianhua@leweitech.com

µØÖ·£ºÉîÛÚÊб¦°²ÇøÎ÷Ïçº×ÖÞºã·á¹¤Òµ³ÇB11¶°5Â¥¶«

prevnext

NDP5102SE Ë«¿Úusbʶ±ðic

ËùÊô·ÖÀࣺÓÅÊÆ²úÆ·
Æ·ÅÆ£ºLONTEN/ÁúÌÚ
ÐͺţºNDP5102SE
·â×°£ºSOT23-6
¹¦ÂÊ£º4.5VÖÁ5.5V
µçÁ÷£º
¶©¹ºÈÈÏߣº0755-23087599
¡¡¡¡NDP5102SEÊÇÒ»¿îË«¿ÚUSBʶ±ðIC£¬USB³äµçЭÒé¶Ë¿Ú¿ØÖÆIC£¬¿É×Ô¶¯Ê¶±ð³äµçÉ豸ÀàÐÍ£¬²¢Í¨¹ý¶ÔÓ¦µÄUSB³äµçЭÒéÌṩÕýÈ·µÄµçÆøÌØÕ÷£¬Ê¹Ö®»ñµÃ×î´ó³äµçµçÁ÷£¬ÔÚ±£»¤³äµçÉ豸µÄǰÌáϽÚÊ¡³äµçʱ¼ä¡£
¡¡¡¡
¡¡¡¡NDP5102SE Ë«¿Úusbʶ±ðicΪÒÔÏÂרÓóäµç·½°¸ÖеļæÈÝÉ豸³äµç£º·ÖѹÆ÷DCP£¬ÐèҪʩ¼Ó2.7 Vµçѹ£»D+ºÍD-ÏߵĵçѹÊÇ2.7 V·Ö±ðµØ£»BC1.2 DCP£¬ÒªÇó¶Ì½ÓD+Ïß·µ½DÏߣ»ÖйúµçÐűê×¼YD/T£»1591-2009¶Ì·ģʽ£¬ÒªÇó¶Ì½Ó£»D+Ïßµ½D-Ïߣ¬D+ºÍD-Ïß¾ùΪ1.2 V¡£
¡¡¡¡
¡¡¡¡NDP5102SEÌØÐÔ¡¡¡¡
¡¡¡¡¡ö Ö§³ÖUSB DCP¶Ì½ÓD+Ïß·µ½Ã¿¸öUSBµç³Ø³äµçµÄDÏ߹淶£¬ÐÞ¶©°æ1.2£¨BC1.2£©¡¡¡¡
¡¡¡¡¡ö Ö§³Ö¶Ì·ģʽ£¨½«D+Ïß·¶Ì·ÖÁDÏߣ©ÖйúµçÐÅÐÐÒµ±ê×¼YD/T 1591-2009¡¡¡¡
¡¡¡¡¡ö Ö§³ÖUSB DCPÔÚDÉÏÓ¦ÓÃ2.7 V+¡¡¡¡
¡¡¡¡¡ö Ïß·ºÍDÏß2.7 V¡¡¡¡
¡¡¡¡¡ö Ö§³ÖUSB DCPÔÚDÉÏÓ¦ÓÃ1.2 V+ºÍDÏß¡¡¡¡
¡¡¡¡¡ö ×Ô¶¯Çл»D+ºÍD-Ïß¡¡¡¡
¡¡¡¡¡ö Á¬½ÓÉ豸µÄÁ¬½Ó¡¡¡¡
¡¡¡¡¡ö ¹¤×÷·¶Î§£º4.5VÖÁ5.5V¡¡¡¡
¡¡¡¡¡ö ÌṩSOT23-6·â×°
¡¡¡¡
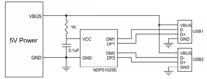
¡¡¡¡µäÐÍÓ¦Óõç·ͼ
¡¡¡¡
¡¡¡¡NDP5102SEÓ¦ÓÃÁìÓò¡¡¡¡
¡¡¡¡¡ö ³µÔسäµçÆ÷¡¡¡¡
¡¡¡¡¡ö ³µÔØUSBµçÔ´³äµçÆ÷ÁªÍøÏµÍ³¡¡¡¡
¡¡¡¡¡ö ÆäËûUSB³äµçÆ÷
¡¡¡¡
¡¡¡¡NDP5102SE usbʶ±ðicÊÇË«USBרÓóäµç¶Ë¿Ú¿ØÖÆÆ÷£¬NDP5102SEÖ§³ÖUSBµç³Ø³äµç¹æ·¶£¬ÐÞ¶©°æ1.2£¨BC1.2£©£¬ÖйúµçÐÅÐÐÒµ±ê×¼YD/T 1591-2009£¬·ÖƵÆ÷ģʽ£¬D+ºÍD-Ïß·ÉϾùΪ1.2 VµÈËÄÖÖ×î³£¼ûµÄЭÒ飬æê΢µç×ÓÌṩNDP5102SEÑùÆ·ÉêÇ룬NDP5102SE¹æ¸ñÊé×ÊÁϼ°¼¼ÊõÖ§³Ö¡£
²úÆ·ÖÐÐÄ ¹ØÓÚæê΢ ÁªÏµÎÒÃÇ