È«²¿²úÆ··ÖÀà
¼¯³Éµç·IC
- ÓÅÊÆ²úÆ·
- Chipown/оÅó΢
- оÅóµç»úÇý¶¯Ð¾Æ¬
- SLAN/Ê¿À¼Î¢
- CR/Æô³¼Î¢
- FM/¸»ÂúϵÁÐ
- SF/ÈüÍþоƬ
- XL/оÁúϵÁÐ
- LW/æê΢
³¡Ð§Ó¦¹Ü/MOS/IGBT
¶þ¼«¹Ü
Èý¼«¹Ü
ÍÆ¼ö²úÆ·
ÁªÏµÎÒÃÇ
ÉîÛÚÊÐæê΢µç×ӿƼ¼ÓÐÏÞ¹«Ë¾
µç»°£º0755-23087599
ÊÖ»ú£º13808858392
ÓÊÏ䣺dunianhua@leweitech.com
µØÖ·£ºÉîÛÚÊб¦°²ÇøÎ÷Ïçº×ÖÞºã·á¹¤Òµ³ÇB11¶°5Â¥¶«
LM358_µçÔ´ÔËËã·Å´óÆ÷оƬ LM358
ËùÊô·ÖÀࣺÓÅÊÆ²úÆ·
Æ·ÅÆ£ºLW
ÐͺţºLM358
·â×°£ºSOP-8
¹¦ÂÊ£º
µçÁ÷£º
ÐͺţºLM358
·â×°£ºSOP-8
¹¦ÂÊ£º
µçÁ÷£º
¶©¹ºÈÈÏߣº0755-23087599
LM358²úÆ·ÃèÊö£º
LM358ÄÚ²¿°üÀ¨ÓÐÁ½¸ö¶ÀÁ¢µÄ¡¢¸ßÔöÒæ¡¢ÄÚ²¿ÆµÂʲ¹³¥µÄË«ÔËËã·Å´óÆ÷£¬ÊʺÏÓÚµçÔ´µçѹ·¶Î§ºÜ¿íµÄµ¥µçԴʹÓã¬Ò²ÊÊÓÃÓÚË«µçÔ´¹¤×÷ģʽ£¬ÔÚÍÆ¼öµÄ¹¤×÷Ìõ¼þÏ£¬µçÔ´µçÁ÷ÓëµçÔ´µçѹÎ޹ء£ËüµÄʹÓ÷¶Î§°üÀ¨´«¸Ð·Å´óÆ÷¡¢Ö±Á÷Ôö񾀣¿éºÍÆäËûËùÓпÉÓõ¥µçÔ´¹©µçµÄʹÓÃÔËËã·Å´óÆ÷µÄ³¡ºÏ¡£ LM358µÄ·â×°ÐÎʽÓÐËÜ·â8ÒýÏßË«ÁÐÖ±²åʽºÍÌùƬʽ¡£
LM358ÄÚ²¿°üÀ¨ÓÐÁ½¸ö¶ÀÁ¢µÄ¡¢¸ßÔöÒæ¡¢ÄÚ²¿ÆµÂʲ¹³¥µÄË«ÔËËã·Å´óÆ÷£¬ÊʺÏÓÚµçÔ´µçѹ·¶Î§ºÜ¿íµÄµ¥µçԴʹÓã¬Ò²ÊÊÓÃÓÚË«µçÔ´¹¤×÷ģʽ£¬ÔÚÍÆ¼öµÄ¹¤×÷Ìõ¼þÏ£¬µçÔ´µçÁ÷ÓëµçÔ´µçѹÎ޹ء£ËüµÄʹÓ÷¶Î§°üÀ¨´«¸Ð·Å´óÆ÷¡¢Ö±Á÷Ôö񾀣¿éºÍÆäËûËùÓпÉÓõ¥µçÔ´¹©µçµÄʹÓÃÔËËã·Å´óÆ÷µÄ³¡ºÏ¡£ LM358µÄ·â×°ÐÎʽÓÐËÜ·â8ÒýÏßË«ÁÐÖ±²åʽºÍÌùƬʽ¡£
LM358²úÆ·ÌØµã£º
ÄÚ²¿ÆµÂʲ¹³¥
Ö±Á÷µçѹÔöÒæ¸ß(Ô¼100dB)
µ¥Î»Ôö񾮵´ø¿í(Ô¼1MHz)
µçÔ´µçѹ·¶Î§¿í£ºµ¥µçÔ´(3—30V)£» Ë«µçÔ´(±1.5Ò»±15V)
µÍ¹¦ºÄµçÁ÷£¬ÊʺÏÓÚµç³Ø¹©µç
µÍÊäÈëÆ«Á÷
µÍÊäÈëʧµ÷µçѹºÍʧµ÷µçÁ÷
¹²Ä£ÊäÈëµçѹ·¶Î§¿í£¬°üÀ¨½ÓµØ
²îÄ£ÊäÈëµçѹ·¶Î§¿í£¬µÈÓÚµçÔ´µçѹ·¶Î§
Êä³öµçѹ°Ú·ù´ó(0ÖÁVcc-1.5V)
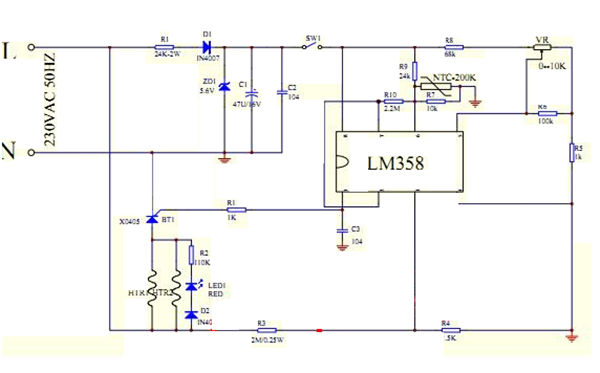
µäÐÍÓ¦ÓÃͼ

µäÐÍÓ¦ÓÃͼ

°¢Àï°Í°ÍµêÆÌ
¹Ø×¢æê΢
ÊÕ²Øæê΢










