成都逍遥耍耍网论坛,天津-凤江湖论坛春风阁(全国信息) ,一品香论坛登录入口风楼阁交友平台 ,快活林信息发布论坛汇总

³äµçÆ÷оƬ°¢Àï°Í°ÍµêÆÌ ¿ª¹ØµçԴоƬ¹Ø×¢æê΢ µç»úÇý¶¯Ð¾Æ¬ÊÕ²Øæê΢ »¶Ó­½øÈëµçԴоƬ/Çý¶¯Ð¾Æ¬¡¢MOS¡¢IGBT¡¢¶þÈý¼«¹Ü¡¢ÇŶѵȵç×ÓÔªÆ÷¼þ´úÀíÉÌ--æê΢µç×Ó¹ÙÍø
¸ß¼¶ËÑË÷

ËÑË÷Ò»

ËÑË÷¶þ

³äµç¹ÜÀíIC·½°¸

ÍÆ¼ö²úÆ·

ÁªÏµÎÒÃÇ

¿ª¹ØµçԴоƬ
ÉîÛÚÊÐæê΢µç×ӿƼ¼ÓÐÏÞ¹«Ë¾

µç»°£º0755-23087599

ÊÖ»ú£º13808858392

ÓÊÏ䣺dunianhua@leweitech.com

µØÖ·£ºÉîÛÚÊб¦°²ÇøÎ÷Ïçº×ÖÞºã·á¹¤Òµ³ÇB11¶°5Â¥¶«

prevnext

jw7707_ÄÚÖÃmosͬ²½ÕûÁ÷оƬ 5V 3.1A 3.4A JW7707

ËùÊô·ÖÀࣺÓÅÊÆ²úÆ·
Æ·ÅÆ£º½Ü»ªÌØ
ÐͺţºJW7707
·â×°£ºSOP8
¹¦ÂÊ£º17W
µçÁ÷£º3.4A
¶©¹ºÈÈÏߣº0755-23087599
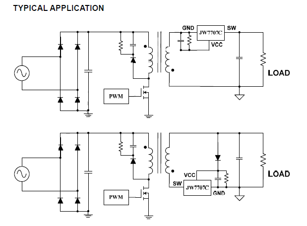
 JW7707²úÆ·ÃèÊö£º
JW7707ÊÇÒ»¿îͬ²½ÕûÁ÷ICÄÚÖÃ50 v¹¦ÂÊMOSFETЧÂʸ߿ÉÒÔ´úÌæÐ¤ÌØ»ù¶þ¼«¹Ült´ò¿ªÄÚ²¿MOSFET£¬Èç¹ûÉõ¶Ì²¨< -500 mvºÍtums֮ǰ´Ó½ÓµØµçÁ÷SWµÍÓÚÁã
 
JW7707²úÆ·ÌØµã£º
Ö§³ÖDCMºÍ׼гÕñ·´¼¤±ä»»Æ÷
lntegrated 10mΩ 50v MOSET
Ö§³Ö¸ß¶ËºÍϲ¿Õû¸Ä
²»ÐèÒªÍⲿµçÔ´



 
²úÆ·ÖÐÐÄ ¹ØÓÚæê΢ ÁªÏµÎÒÃÇ