È«²¿²úÆ··ÖÀà
¼¯³Éµç·IC
- ÓÅÊÆ²úÆ·
- Chipown/оÅó΢
- оÅóµç»úÇý¶¯Ð¾Æ¬
- SLAN/Ê¿À¼Î¢
- CR/Æô³¼Î¢
- FM/¸»ÂúϵÁÐ
- SF/ÈüÍþоƬ
- XL/оÁúϵÁÐ
- LW/æê΢
³¡Ð§Ó¦¹Ü/MOS/IGBT
¶þ¼«¹Ü
Èý¼«¹Ü
ÍÆ¼ö²úÆ·
ÁªÏµÎÒÃÇ
ÉîÛÚÊÐæê΢µç×ӿƼ¼ÓÐÏÞ¹«Ë¾
µç»°£º0755-23087599
ÊÖ»ú£º13808858392
ÓÊÏ䣺dunianhua@leweitech.com
µØÖ·£ºÉîÛÚÊб¦°²ÇøÎ÷Ïçº×ÖÞºã·á¹¤Òµ³ÇB11¶°5Â¥¶«
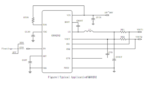
GS92D2_4.8A³µÔسäµçÆ÷оƬ GS92D2
ËùÊô·ÖÀࣺÓÅÊÆ²úÆ·
Æ·ÅÆ£ºµÇ·á΢
ÐͺţºGS92D2
·â×°£ºQFN23-4 * 4
¹¦ÂÊ£º24W
µçÁ÷£º4.8A
ÐͺţºGS92D2
·â×°£ºQFN23-4 * 4
¹¦ÂÊ£º24W
µçÁ÷£º4.8A
¶©¹ºÈÈÏߣº0755-23087599
GS92D2²úÆ·ÃèÊö£º
GS92D2ÊÇÒ»¿îͬ²½½µÑ¹×ª»»Æ÷¹¦ÄܰüÀ¨ÊäÈëµçѹ·¶Î§¿í˫ͨµÀ׼ȷ(OCPÄÚÖøÖ˿Ͻµ²¹³¥ºóË«·½µÄ±£»¤¡£
GS92D2ÊÇÒ»¿îͬ²½½µÑ¹×ª»»Æ÷¹¦ÄܰüÀ¨ÊäÈëµçѹ·¶Î§¿í˫ͨµÀ׼ȷ(OCPÄÚÖøÖ˿Ͻµ²¹³¥ºóË«·½µÄ±£»¤¡£
GS92D2Ìṩ˫ͨµÀ׼ȷ(OCPµ±¼ì²âµ½ÐŵÀ(OCPÊä³öÊǽûÓõÄÖ±µ½ÒÕÊõʱ¼äÒѾ½áÊøÐ¾Æ¬½«×Ô¶¯ÖØÐÂÆô¶¯È·±£Õû¸öϵͳµÄ°²È«ÏßϽµcompensatonÒ²Ìṩ²¹³¥µçÀ´«ÊäµÄµçѹËðʧÆäËû±£»¤°üÀ¨¹ýµçѹ±£»¤¡¢Ç·Ñ¹±£»¤¡¢¶Ì·±£»¤¡¢¹ýÈȱ£»¤£¬ÍâΧ¼òµ¥¡£
GS92D2ÌṩQFN23-4 * 4·â×°
GS92D2²úÆ·ÌØµã£º
10 v-36v¿íµçѹ·¶Î§
10 v-36v¿íµçѹ·¶Î§
¹Ì¶¨Êä³öµçѹ5.1 v
¿É±à³Ì²Ù×÷ƵÂÊ´Ó50ǧºÕ- 300ǧºÕ
˫ͨµÀ׼ȷ(OCP
¿É±à³Ì±£»¤Ë«·½µÄʱ¼ä
ÄÚÖøÖ˿Ͻµ²¹³¥
¿ÉÑ¡ÔñµÄCCM / DEM²Ù×÷
Êä³ö¶Ì·±£»¤
Êä³ö¹ýµçѹ±£»¤
Êä³öǷѹ±£»¤
¹ýζȱ£»¤
QFN23-4 * 4·â×°
ÂÌÉ«²úÆ·£¨RoHSÎÞǦÎÞ±£©
µäÐÍÓ¦ÓÃͼ

µäÐÍÓ¦ÓÃͼ

°¢Àï°Í°ÍµêÆÌ
¹Ø×¢æê΢
ÊÕ²Øæê΢










