成都逍遥耍耍网论坛,天津-凤江湖论坛春风阁(全国信息) ,一品香论坛登录入口风楼阁交友平台 ,快活林信息发布论坛汇总

³äµçÆ÷оƬ°¢Àï°Í°ÍµêÆÌ ¿ª¹ØµçԴоƬ¹Ø×¢æê΢ µç»úÇý¶¯Ð¾Æ¬ÊÕ²Øæê΢ »¶Ó­½øÈëµçԴоƬ/Çý¶¯Ð¾Æ¬¡¢MOS¡¢IGBT¡¢¶þÈý¼«¹Ü¡¢ÇŶѵȵç×ÓÔªÆ÷¼þ´úÀíÉÌ--æê΢µç×Ó¹ÙÍø
¸ß¼¶ËÑË÷

ËÑË÷Ò»

ËÑË÷¶þ

³äµç¹ÜÀíIC·½°¸

ÍÆ¼ö²úÆ·

ÁªÏµÎÒÃÇ

¿ª¹ØµçԴоƬ
ÉîÛÚÊÐæê΢µç×ӿƼ¼ÓÐÏÞ¹«Ë¾

µç»°£º0755-23087599

ÊÖ»ú£º13808858392

ÓÊÏ䣺dunianhua@leweitech.com

µØÖ·£ºÉîÛÚÊб¦°²ÇøÎ÷Ïçº×ÖÞºã·á¹¤Òµ³ÇB11¶°5Â¥¶«

prevnext

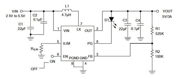
FP6716_DC/DCÉýѹоƬ FP6716

ËùÊô·ÖÀࣺÓÅÊÆ²úÆ·
Æ·ÅÆ£ºÔ¶Ïè
ÐͺţºFP6716
·â×°£ºSOP8
¹¦ÂÊ£º15W
µçÁ÷£º3A
¶©¹ºÈÈÏߣº0755-23087599
FP6716²úÆ·ÃèÊö£º
FP6716ÊÇÒ»¸öЧÂʸߣ¬¹Ì¶¨550KHzƵÂÊ£¬current mode PWMÉýѹDC-DCת»»Æ÷¡£FP6716µÍÊäÈëµçѹ2.5V£¬FP6716µÄÊä³öµçѹ¿Éͨ¹ýÍⲿµç×èµ÷Õû£¬×î´ó¿Éµ÷Êä³öµçѹ5.25V¡£
FP6716³ýÁËÉýѹת»»Æ÷»¹ÄÚÖÃÁËÒ»¸ö0.05Ω N¹µµÀMOSFET¿ª¹ØºÍ0.08Ω P¹µµÀͬ²½ÕûÁ÷Æ÷£¬Íⲿ¾Í²»ÐèÒªÐ¤ÌØ»ù¶þ¼«¹Ü£¬Òò´ËFP6716¿ÉÒÔ×öµ½¸üºÃµÄ¸ßЧÂÊ93%¡£FP6716Êä³öµçÁ÷×î´ó¿É×ö2.5A¡£
 
FP6716²úÆ·ÌØµã£º
FP6716¿íÊäÈëµçѹ2.5V¡«5.5V£¬
¿Éµ÷ÏÞÁ÷¹¦ÄÜ£¬
¶Ì·±£»¤£¬
Êä³ö¹ýѹ±£»¤£¬
ÈíÆô¶¯¹¦ÄÜ£¬
ζȱ£»¤£¬
µÍ¾²Ì¬µçÁ÷¡£
·â×°ÐÎʽ£ºSOP8

µäÐÍÓ¦ÓÃͼ



 
²úÆ·ÖÐÐÄ ¹ØÓÚæê΢ ÁªÏµÎÒÃÇ