成都逍遥耍耍网论坛,天津-凤江湖论坛春风阁(全国信息) ,一品香论坛登录入口风楼阁交友平台 ,快活林信息发布论坛汇总

³äµçÆ÷оƬ°¢Àï°Í°ÍµêÆÌ ¿ª¹ØµçԴоƬ¹Ø×¢æê΢ µç»úÇý¶¯Ð¾Æ¬ÊÕ²Øæê΢ »¶Ó­½øÈëµçԴоƬ/Çý¶¯Ð¾Æ¬¡¢MOS¡¢IGBT¡¢¶þÈý¼«¹Ü¡¢ÇŶѵȵç×ÓÔªÆ÷¼þ´úÀíÉÌ--æê΢µç×Ó¹ÙÍø
¸ß¼¶ËÑË÷

ËÑË÷Ò»

ËÑË÷¶þ

³äµç¹ÜÀíIC·½°¸

ÍÆ¼ö²úÆ·

ÁªÏµÎÒÃÇ

¿ª¹ØµçԴоƬ
ÉîÛÚÊÐæê΢µç×ӿƼ¼ÓÐÏÞ¹«Ë¾

µç»°£º0755-23087599

ÊÖ»ú£º13808858392

ÓÊÏ䣺dunianhua@leweitech.com

µØÖ·£ºÉîÛÚÊб¦°²ÇøÎ÷Ïçº×ÖÞºã·á¹¤Òµ³ÇB11¶°5Â¥¶«

prevnext

EUP3284H/G 3Aͬ²½ÕûÁ÷DCDC½µÑ¹Ð¾Æ¬

ËùÊô·ÖÀࣺÓÅÊÆ²úÆ·
Æ·ÅÆ£ºEUP/µÂÐÅ
ÐͺţºEUP3284H/EUP3284G
·â×°£ºSOP-8(EP)
¹¦ÂÊ£º0.92VÖÁ20V
µçÁ÷£º3A
¶©¹ºÈÈÏߣº0755-23087599
¡¡¡¡EUP3284HÊÇÒ»¿îͬ²½µÄ²ÉÓõçÁ÷Ä£µÄ½µÑ¹ÐÍDC-DC±ä»»Æ÷£¬¿ÉÒÔÌṩ¸ß´ï3AµÄ¸ºÔصçÁ÷£¬¾ßÓкܺõÄÏßÐԺ͸ºÔص÷ÕûÂÊ¡£EUP3284H¿ÉÒÔÔÚ¿íÊäÈëµçѹ·¶Î§4.5V¡«30VÄÚÎȶ¨¹¤×÷£¬Í¨¹ýÍⲿµç×è·ÖѹÆ÷µ÷½Ú¿ÉʵÏÖ0.92V~20VµÄÊä³öµçѹ¡£¡¡¡¡
¡¡¡¡EUP3284Hͬ²½ÕûÁ÷DCDC½µÑ¹Ð¾Æ¬ÔÚ¹ÊÕÏÔ¤·ÀÓë´¦Àí·½Ãæ£¬¾ßÓÐÖÜÆÚÐԵķåÖµµçÁ÷ÏÞÖÆºÍ¹ýιضϵȱ£»¤»úÖÆ¡£Ð¾Æ¬ÔڹضÏģʽϵľ²Ì¬µçÁ÷¿ÉµÍÖÁ3µAÒÔÏ¡£¿É±à³ÌµÄÈíÆô¶¯ÓÐЧ¼õСÁËÊäÈëÀËÓ¿µçÁ÷ºÍÆô¶¯Ê±µÄÊä³ö¹ý³å¡£ÔÚÇá¸ºÔØÊ±£¬Ð¾Æ¬¿É×Ô¶¯¹¤×÷ÔÚÂö³åÌøÔ¾Ä£Ê½À´Ìá¸ßЧÂÊ¡£¡¡¡¡
¡¡¡¡EUP3284Hͬ²½ÕûÁ÷DCDC½µÑ¹Ð¾Æ¬Í¨¹ýÉÙÊýÁ¿µÄ±ê×¼ÍâΧÆ÷¼þʵÏֱ任Æ÷¹¦ÄÜ¡£
¡¡¡¡
¡¡¡¡EUP3284H/G ÌØµã¡¡¡¡
¡¡¡¡¡ö ¸ß´ï3AµÄÊä³öµçÁ÷¡¡¡¡
¡¡¡¡¡ö Çá¸ºÔØÏÂ×Ô¶¯¹¤×÷ÔÚÂö³åÌøÔ¾Ä£Ê½¡¡¡¡
¡¡¡¡¡ö ÄÚ²¿¼¯³É142/103mΩµÄDMOS¿ª¹Ø¹Ü¡¡¡¡
¡¡¡¡¡ö ÊäÈëµçѹ·¶Î§£º4.5VÖÁ30V¡¡¡¡
¡¡¡¡¡ö Êä³öµçѹ¿Éµ÷£º0.92VÖÁ20V¡¡¡¡
¡¡¡¡¡ö ЧÂʸߴï94%¡¡¡¡
¡¡¡¡¡ö ¹Ø¶ÏµçÁ÷<3μA¡¡¡¡
¡¡¡¡¡ö 340KHzºã¶¨¿ª¹ØÆµÂÊ¡¡¡¡
¡¡¡¡¡ö ¿É±à³ÌµÄÈíÆô¶¯¡¡¡¡
¡¡¡¡¡ö ¹ýα£»¤ºÍ¹ýÁ÷±£»¤¡¡¡¡
¡¡¡¡¡ö ÊäÈë¹ýѹ/Ƿѹ±£»¤¡¡¡¡
¡¡¡¡¡ö 220nµÄ×îСTonʱ¼ä¡¡¡¡
¡¡¡¡¡ö SOP-8(EP)·â×°¡¡¡¡
¡¡¡¡¡ö ·ûºÏRoHS¹æ·¶¼°Pb-Free
¡¡¡¡
¡¡¡¡Òý½ÅÅäÖü°¹¦ÄÜ


Òý½ÅÐòºÅ Òý½ÅÃû³Æ Òý½Å¹¦ÄÜ
1 BS ¸ß¶ËÕ¤¼«Çý¶¯ÉýѹÊäÈë¡£BSΪ¸ß²àN-ChannelÌṩÇý¶¯Æ÷DMOS½á¹¹¿ª¹Ø¡£Á¬½ÓÒ»¸ö0.01µF»ò¸ü´óµÄµçÈÝ´ÓSWµ½BSµçÔ´¸ßѹ²à¿ª¹Ø¡£
2 IN ÊäÈëµçÔ´Òý½Å£¬INΪICºÍ½µÑ¹×ª»»Æ÷¹©µç¿ª¹Ø¡£Ê¹ÓÃ4.5VÖÁ32VµçÔ´Çý¶¯¡£ÅÔ·ÊäÈë½ÓµØÊʵ±µÄ´óµçÈÝ£¬ÒÔ¾¡Á¿¼õÉÙÊäÈëÎÆ²¨µÄIC¡£
3 SW µçÔ´¿ª¹ØÊä³ö¡£½«Êä³öLCÂ˲¨Æ÷´ÓSWÁ¬½Óµ½Êä³ö¸ºÔØ¡£
4
9(Exposed Pad
GDN µØ¡£½ÓµØÒý½ÅÓ¦Á¬½Óµ½Íâ¶µÄÉ¢ÈȵæÉÏ£¬ÒÔÈ·±£Õý³£¹¤×÷²Ù×÷¡£¸ÃµçÔ´ÈȵæÓ¦Á¬½Óµ½PCB½ÓµØ°åʹÓöàͨ¿×¾ßÓÐÁ¼ºÃµÄÈÈÐÔÄÜ¡£
5 FB ÊäÈëÊä³ö·´À¡¡£FB¸ÐÖªÊä³öµçѹ²¢µ÷½Ú¡£Çý¶¯FBÓëÒ»¸ö´ÓÊä³öµçѹÁ¬½Óµ½ËüµÄµç×è·ÖѹÆ÷¡£·´À¡ãÐֵΪ0.92V¡£²Î¼ûÉèÖÃÊä³öµçѹ¡£
6 COMP »ØÂ·²¹³¥ÊäÈë¡£´ÓCOMPµ½GNDÁ¬½ÓÒ»¸ö´®ÁªRCÍøÂçÒÔ²¹³¥µ÷½Ú¿ØÖÆ»ØÂ·¡£
7 EN ÆôÓÃÊäÈë¡£ENÊÇ¿ØÖƵ÷½ÚÆ÷¿ª»ò¹ØµÄÂß¼­ÊäÈë¡£Çý¶¯EN high´ò¿ªµ÷½ÚÆ÷£»°ÑËü¹Øµô¡£±ðÈÃÓãÎ²ÎÆ¸¡ÔÚË®ÃæÉÏ¡£Ö±½Ó½«ENÁ¬½Óµ½IN£¨»òͨ¹ýµç×裩×Ô¶¯Æô¶¯¡£
8 SS ÈíÆô¶¯¿ØÖÆÊäÈë¡£Á¬½ÓÒ»¸öÍⲿµçÈÝÀ´±à³ÌÈíÆô¶¯¡£Èç¹û²»Ê¹Ó㬱£³Ö´ò¿ª£¬ÕâÒâζ×ÅÄÚ²¿ÈíÆô¶¯¹¦ÄÜ¡£
¡¡¡¡
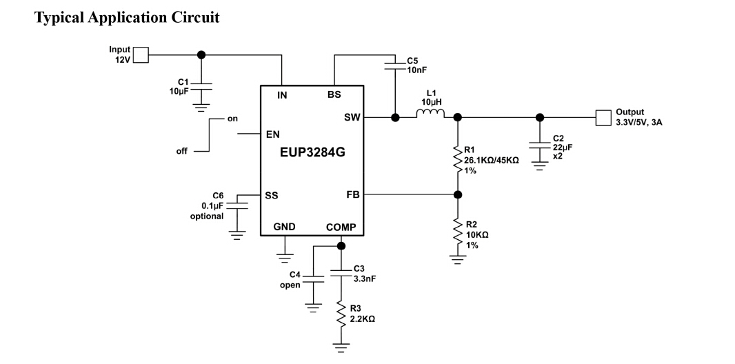
¡¡¡¡12VÖÁ3.3V/5VµäÐÍÓ¦Óõç·ͼ
¡¡¡¡
¡¡¡¡32VÖÁ3.3V/5VµäÐÍÓ¦Óõç·ͼ
¡¡¡¡
¡¡¡¡Ó¦ÓÃÁìÓò¡¡¡¡
¡¡¡¡¡ö ·Ö²¼Ê½µçԴϵͳ¡¡¡¡
¡¡¡¡¡ö ÍøÂçϵͳ¡¡¡¡
¡¡¡¡¡ö PCÉ豸¡¡¡¡
¡¡¡¡¡ö ¿ÉЯʽµç×Ó²úÆ·
¡¡¡¡
¡¡¡¡EUP3284G/H 3A, 30V, 340KHz ͬ²½½µÑ¹ÐÍDC-DC±ä»»Æ÷±»¹ã·ºÓ¦ÓÃÓÚ¿ÉЯʽµç×Ó²úÆ·¡¢PCÉ豸¡¢ÍøÂçϵͳ¡¢·Ö²¼Ê½µçԴϵͳµÈÁìÓò£¬¸ü¶àEUP3284G/H 3Aͬ²½ÕûÁ÷DCDC½µÑ¹Ð¾Æ¬²úÆ·ÊֲἰÏà¹Ø×ÊÁÏ£¬ÇëÏòæê΢µç×ÓÉêÇë¡£>>
²úÆ·ÖÐÐÄ ¹ØÓÚæê΢ ÁªÏµÎÒÃÇ