È«²¿²úÆ··ÖÀà
¼¯³Éµç·IC
- ÓÅÊÆ²úÆ·
- Chipown/оÅó΢
- оÅóµç»úÇý¶¯Ð¾Æ¬
- SLAN/Ê¿À¼Î¢
- CR/Æô³¼Î¢
- FM/¸»ÂúϵÁÐ
- SF/ÈüÍþоƬ
- XL/оÁúϵÁÐ
- LW/æê΢
³¡Ð§Ó¦¹Ü/MOS/IGBT
¶þ¼«¹Ü
Èý¼«¹Ü
ÍÆ¼ö²úÆ·
ÁªÏµÎÒÃÇ
ÉîÛÚÊÐæê΢µç×ӿƼ¼ÓÐÏÞ¹«Ë¾
µç»°£º0755-23087599
ÊÖ»ú£º13808858392
ÓÊÏ䣺dunianhua@leweitech.com
µØÖ·£ºÉîÛÚÊб¦°²ÇøÎ÷Ïçº×ÖÞºã·á¹¤Òµ³ÇB11¶°5Â¥¶«
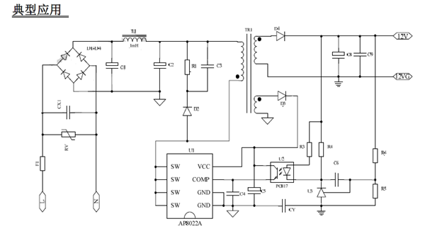
AP8022_AC-DCµç´Å¯µçÔ´IC AP8022
ËùÊô·ÖÀࣺChipown/оÅó΢
Æ·ÅÆ£ºÐ¾Åó΢
ÐͺţºAP8022
·â×°£ºDIP8 SOP8
¹¦ÂÊ£º20W
µçÁ÷£º4A
ÐͺţºAP8022
·â×°£ºDIP8 SOP8
¹¦ÂÊ£º20W
µçÁ÷£º4A
¶©¹ºÈÈÏߣº0755-23087599
AP8022²úÆ·ÃèÊö£º
AP8022AоƬÄÚ²¿¼¯³ÉÁËÂö¿íµ÷ÖÆ¿ØÖÆÆ·ºÍ¹¦ÂÊMOSFET£¬ÊÊÓÃÓÚС¹¦ÂÊÀëÏß¿ª¹ØµçÔ´£¬¸ÃоƬÌṩÁËÍêÕûµÄÖÇÄܱ£»¤¹¦ÄÜ£¬°üÀ¨¹ýÁ÷±£»¤£¬¹ýѹ±£»¤£¬Ç·Ñ¹±£»¤£¬¹ýα£»¤£¬Í»·¢Ä£Ê½Äܹ»½µµÍϵͳ´¦ÓÚ´ý»úģʽµÄ¹¦ºÄ¡£¸ÃоƬ»¹ÄÚÖøßѹÆô¶¯Ä£¿é£¬±£Ö¤ÏµÍ³ÄÜѸËÙÆô¶¯¡£
AP8022²úÆ·ÌØµã£º
Âú×ã85-265V¿íACÊäÈ빤×÷µçѹ
µ¥Ð¾Æ¬¼¯³É730V¹¦ÂÊMOSFET
ÄÚ²¿¼¯³ÉÁ˸ßѹÆô¶¯µç·
9.5-37V¿íµçѹ¹¤×÷·¶Î§
¹Ì¶¨55KHz¹¤×÷ƵÂÊ
ÇáÔØ×Ô¶¯µ÷ÖÜÆÚ¹¦ÄÜ
Ƿѹ±£»¤¹¦ÄÜ
±£»¤¹¦ÄÜ
¹ýÁ÷±£»¤
¹ýʪ±£»¤
VCC¹ýѹ±£»¤


°¢Àï°Í°ÍµêÆÌ
¹Ø×¢æê΢
ÊÕ²Øæê΢










