成都逍遥耍耍网论坛,天津-凤江湖论坛春风阁(全国信息) ,一品香论坛登录入口风楼阁交友平台 ,快活林信息发布论坛汇总

³äµçÆ÷оƬ°¢Àï°Í°ÍµêÆÌ ¿ª¹ØµçԴоƬ¹Ø×¢æê΢ µç»úÇý¶¯Ð¾Æ¬ÊÕ²Øæê΢ »¶Ó­½øÈëµçԴоƬ/Çý¶¯Ð¾Æ¬¡¢MOS¡¢IGBT¡¢¶þÈý¼«¹Ü¡¢ÇŶѵȵç×ÓÔªÆ÷¼þ´úÀíÉÌ--æê΢µç×Ó¹ÙÍø
¸ß¼¶ËÑË÷

ËÑË÷Ò»

ËÑË÷¶þ

³äµç¹ÜÀíIC·½°¸

ÍÆ¼ö²úÆ·

ÁªÏµÎÒÃÇ

¿ª¹ØµçԴоƬ
ÉîÛÚÊÐæê΢µç×ӿƼ¼ÓÐÏÞ¹«Ë¾

µç»°£º0755-23087599

ÊÖ»ú£º13808858392

ÓÊÏ䣺dunianhua@leweitech.com

µØÖ·£ºÉîÛÚÊб¦°²ÇøÎ÷Ïçº×ÖÞºã·á¹¤Òµ³ÇB11¶°5Â¥¶«

prevnext

INN2215KµçÔ´¹ÜÀíICоƬ Qc3.0¿ì³ä·½°¸

ËùÊô·ÖÀࣺÓÅÊÆ²úÆ·
Æ·ÅÆ£ºPOWER
ÐͺţºINN2215K
·â×°£º E-SOP-R16B
¹¦ÂÊ£º20W
µçÁ÷£º3A
¶©¹ºÈÈÏߣº0755-23087599
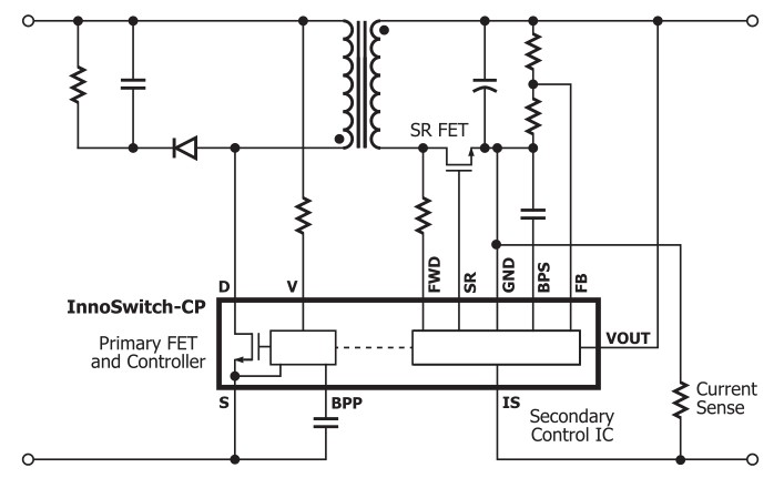
¡¡¡¡INN2215K²úÆ·ÃèÊö£º¡¡¡¡
¡¡¡¡InnoSwitch-CP¼Ò×åµÄICs¼Ò×弫´óµØ¼ò»¯ÁË¿ª·¢¹ý³ÌÒÔ¼°µÍµçѹ£¬¸ßµçÁ÷µçÔ´µÄÖÆÔ죬ÓÈÆäÊÇÄÇЩ½ô´ÕµÄΧ³¡»ò¸ßЧÂʵÄÒªÇó-²îÊ¡£innoÇл»-cp¼Ü¹¹ÊǸïÃüÐÔµÄÉ豸ͬʱ°üº¬Ö÷ºÍ¶þ¼¶¿ØÖÆÆ÷£¬ÓÐÒâÒåÔªËØºÍ°²È«µÈ¼¶µÄ·´À¡»úÖÆ½øÈëÒ»¸öµ¥Ò»µÄIC¡£
¡¡¡¡
¡¡¡¡½ôÃܵÄ×é¼þÁÚ½üÐԺʹ´Ðµļ¯³ÉʹÓÃͨÐÅÁ´Â·ÔÊÐí¶ÔµÚ¶þ²àµÄ¾«È·¿ØÖÆÍ¬²½ÕûÁ÷MOSFETºÍÖ÷²àÓÅ»¯ÔÚÕû¸ö¸ºÔØ·¶Î§ÄÚÇл»ÒÔ±£³Ö¸ßЧÂÊ¡£´ËÍ⣬Á´½ÓµÄ×îСDCÆ«²îÒªÇó£¬Ê¹ÏµÍ³ÊµÏÖСÓÚ10 mWÎÞ¸ººÉ¡£
¡¡¡¡
¡¡¡¡INN2215K²úÆ·ÌØµã£º¡¡¡¡
¡¡¡¡°üº¬ÁËflyback¿ØÖÆÆ÷£¬650·üMOSFET£¬µÚ¶þ²¿·Ö´«¸ÐºÍͬ²½ÕûÁ÷Çý¶¯¡¡
¡¡¡¡Ìṩ³ÖÐøµÄ¶¯Á¦£¬¼ò»¯USB-PDºÍQC 3.0µÄÉè¼Æ¡¡¡¡
¡¡¡¡FluxLink¼¯³É£¬hiÅèÔÔ¸ôÀ룬·´À¡Á´½Ó¡¡¡¡
¡¡¡¡Òì³£µÄCV׼ȷ¶È£¬¶ÀÁ¢ÓÚ±äѹÆ÷Éè¼Æ»ò¡¡¡¡
 
¡¡¡¡µäÐÍÓ¦ÓÃͼ£º
¡¡¡¡
 
²úÆ·ÖÐÐÄ ¹ØÓÚæê΢ ÁªÏµÎÒÃÇ