È«²¿²úÆ··ÖÀà
¼¯³Éµç·IC
- ÓÅÊÆ²úÆ·
- Chipown/оÅó΢
- оÅóµç»úÇý¶¯Ð¾Æ¬
- SLAN/Ê¿À¼Î¢
- CR/Æô³¼Î¢
- FM/¸»ÂúϵÁÐ
- SF/ÈüÍþоƬ
- XL/оÁúϵÁÐ
- LW/æê΢
³¡Ð§Ó¦¹Ü/MOS/IGBT
¶þ¼«¹Ü
Èý¼«¹Ü
ÍÆ¼ö²úÆ·
ÁªÏµÎÒÃÇ
ÉîÛÚÊÐæê΢µç×ӿƼ¼ÓÐÏÞ¹«Ë¾
µç»°£º0755-23087599
ÊÖ»ú£º13808858392
ÓÊÏ䣺dunianhua@leweitech.com
µØÖ·£ºÉîÛÚÊб¦°²ÇøÎ÷Ïçº×ÖÞºã·á¹¤Òµ³ÇB11¶°5Â¥¶«
PN8212 44w¿ì³äоƬ
ËùÊô·ÖÀࣺChipown/оÅó΢
Æ·ÅÆ£ºÐ¾Åó΢
ÐͺţºPN8212SS-A1
·â×°£ºSOP7
¹¦ÂÊ£º65W
µçÁ÷£º
ÐͺţºPN8212SS-A1
·â×°£ºSOP7
¹¦ÂÊ£º65W
µçÁ÷£º
¶©¹ºÈÈÏߣº0755-23087599
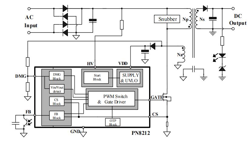
¡¡¡¡PN8212ÄÚ²¿¼¯³ÉÁ˵çÁ÷ģʽ¿ØÖÆÆ÷ºÍ¸ßѹÆô¶¯Ä£¿é£¬×¨ÓÃÓÚ¸ßÐÔÄܵĿìËÙ³äµç¿ª¹ØµçÔ´¡£¡¡¡¡
¡¡¡¡PN8212¸ù¾ÝÊäÈëµçѹ¡¢Êä³öµçѹºÍ¸ºÔØ×ÔÊÊÓ¦Çл»QR-Lock Mode¡¢PFMºÍBurst Mode£¬¶àģʽµ÷ÖÆ¼¼ÊõºÍÌØÊâÆ÷¼þµÍ¹¦ºÄ½á¹¹¼¼ÊõʵÏÖÁËÈ«¸ºÔØ·¶Î§ÄڵĸßЧÂʺ͵ʹý»ú¹¦ºÄ£¬Í¬Ê±±ÜÃâÁË¿ª¹Ø±ä»»Æ÷½øÈëCCMģʽ¹¤×÷£¬½µµÍ´Î¼¶ÕûÁ÷¹ÜµÄµçѹӦÁ¦¡£ÆµÂʵ÷ÖÆ¼¼ÊõºÍSoft-Driver¼¼Êõ³ä·Ö±£Ö¤ÏµÍ³µÄÁ¼ºÃEM±íÏÖ¡£ÄÚÖÃÁËÏßµçѹ²¹³¥Ä£¿é£¬Ìá¸ßÁËÔÚÈ«ÊäÈëµçѹ·¶Î§ÄڵĴøÔØÄÜÁ¦Ò»ÖÂÐÔ¡£¡¡¡¡
¡¡¡¡Í¬Ê±£¬PN8212»¹ÌṩÁ˼«ÎªÈ«ÃæºÍÐÔÄÜÓÅÒìµÄÖÇÄÜ»¯±£»¤¹¦ÄÜ£¬°üÀ¨ÊäÈëǷѹ±£»¤¡¢Êä³ö¹ýѹ±£»¤¡¢¹ýα£»¤¡¢´Î¼¶ÕûÁ÷¹Ü¶Ì·±£»¤¡¢ÖðÖÜÆÚ¹ýÁ÷±£»¤¡¢¹ýÔØ±£»¤µÈ¹¦ÄÜ¡£
¡¡¡¡
¡¡¡¡PN8212Ð¾Æ¬ÌØÕ÷¡¡¡¡
¡¡¡¡¡ö ÄÚÖøßѹÆô¶¯µç·¡¡¡¡
¡¡¡¡¡ö ¹©µçµçѹ9~56V£¬ÊʺϿíÊä³öµçѹӦÓá¡¡¡
¡¡¡¡¡ö QR-Lock¼¼ÊõÌá¸ßЧÂʸÄÉÆÏµÍ³ÔëÉù¡¡¡¡
¡¡¡¡¡ö ¿ÕÔØ´ý»ú¹¦ºÄ<55mW@230VAc¡¡¡¡
¡¡¡¡¡ö ÓÅÒìÈ«ÃæµÄ±£»¤¹¦ÄÜ¡¡¡¡
¡¡¡¡¾«È·µÄ¹ýα£»¤(OTP)¡¡¡¡
¡¡¡¡ÊäÈëǷѹ±£»¤¡¡¡¡
¡¡¡¡Êä³ö¹ýѹ±£»¤¡¡¡¡
¡¡¡¡ÖðÖÜÆÚ¹ýÁ÷±£»¤(OCP)¡¡¡¡
¡¡¡¡Êä³ö¶Ì·±£»¤¡¡¡¡
¡¡¡¡DMGµç×è¶Ì·±£»¤¡¡¡¡
¡¡¡¡´Î¼¶ÕûÁ÷¹Ü¶Ì·±£»¤¡¡¡¡
¡¡¡¡¹ý¸ºÔر£»¤
¡¡¡¡
¡¡¡¡µäÐÍÓ¦Óõç·

¡¡¡¡
¡¡¡¡Ó¦ÓÃÁìÓò¡¡¡¡
¡¡¡¡¡ö ÊÖ»ú³äµçÆ÷¡¡¡¡
¡¡¡¡¡ö ÊÊÅäÆ÷
¡¡¡¡
¡¡¡¡PN8212+PN8307 44W¿ì³ä·½°¸£¬Êä³ö¹æ¸ñ5V2A£¬9V2A£¬11V4A£¬´ý»ú¹¦ºÄСÓÚ75mW£¬Êä³öµçÑ¹ÎÆ²¨Ð¡ÓÚ200mVP_P£¬Âú×ã6¼¶ÄÜЧ(CoC_V5_Tier2)¹æ·¶£¬¾ßÓиßÐÔÄÜ£¬µÍ³É±¾µÈÁÁµã£¬¸ü¶àPN8212 44w¿ì³äоƬ ²úÆ·ÊֲᡢµçÆøÌØÐÔ¡¢±äѹÆ÷¡¢DOMEµÈ×ÊÁÏÇëÏòæê΢µç×ÓÉêÇë¡£>>
°¢Àï°Í°ÍµêÆÌ
¹Ø×¢æê΢
ÊÕ²Øæê΢










