È«²¿²úÆ··ÖÀà
¼¯³Éµç·IC
- ÓÅÊÆ²úÆ·
- Chipown/оÅó΢
- оÅóµç»úÇý¶¯Ð¾Æ¬
- SLAN/Ê¿À¼Î¢
- CR/Æô³¼Î¢
- FM/¸»ÂúϵÁÐ
- SF/ÈüÍþоƬ
- XL/оÁúϵÁÐ
- LW/æê΢
³¡Ð§Ó¦¹Ü/MOS/IGBT
¶þ¼«¹Ü
Èý¼«¹Ü
ÍÆ¼ö²úÆ·
ÁªÏµÎÒÃÇ
ÉîÛÚÊÐæê΢µç×ӿƼ¼ÓÐÏÞ¹«Ë¾
µç»°£º0755-23087599
ÊÖ»ú£º13808858392
ÓÊÏ䣺dunianhua@leweitech.com
µØÖ·£ºÉîÛÚÊб¦°²ÇøÎ÷Ïçº×ÖÞºã·á¹¤Òµ³ÇB11¶°5Â¥¶«
PN8166 45w¿ì³äacdcоƬ
ËùÊô·ÖÀࣺChipown/оÅó΢
Æ·ÅÆ£ºÐ¾Åó΢
ÐͺţºPN8166
·â×°£ºSSOP10
¹¦ÂÊ£º33-45W
µçÁ÷£º
ÐͺţºPN8166
·â×°£ºSSOP10
¹¦ÂÊ£º33-45W
µçÁ÷£º
¶©¹ºÈÈÏߣº0755-23087599
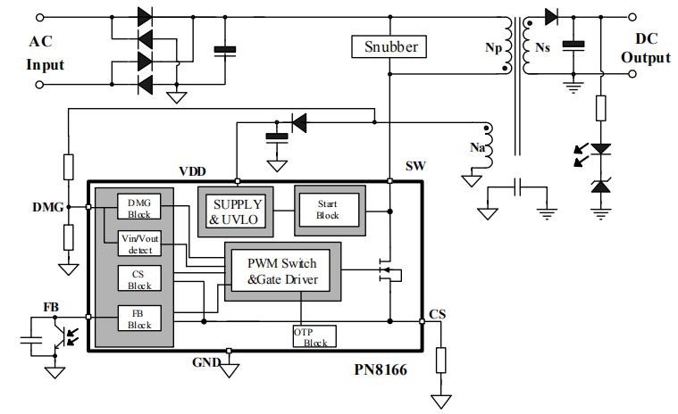
¡¡¡¡PN8166µäÐÍÓ¦Óù¦ÂÊ33-45W£¬²ÉÓÃSSOP10·â×°ÊÇ45w¿ì³äacdcоƬ£¬ÄÚ²¿¼¯³ÉÁ˵çÁ÷ģʽ¿ØÖÆÆ÷ºÍ¸ßѹÆô¶¯Ä£¿é£¬×¨ÓÃÓÚ¸ßÐÔÄÜ¿íÊä³ö¿ìËÙ³äµçÆ÷¡£¡¡¡¡
¡¡¡¡PN8166 ¿ì³äоƬͨ¹ý¼ì²âÊäÈëµçѹ¡¢Êä³öµçѹºÍ¸ºÔر仯×ÔÊÊÓ¦Çл»QR-PWM¡¢QR-PFM¡¢Burst-mode¹¤×÷ģʽ£¬¶àģʽµ÷ÖÆ¼¼ÊõºÍÌØÊâÆ÷¼þµÍ¹¦ºÄ½á¹¹¼¼ÊõʵÏÖÁ˳¬µÍµÄ´ý»ú¹¦ºÄ¡¢È«µçѹ·¶Î§ÏµÄ×î¼ÑЧÂÊ¡£ÆµÂʵ÷ÖÆ¼¼ÊõºÍ Soft-Driver ¼¼Êõ³ä·Ö±£Ö¤ÏµÍ³µÄÁ¼ºÃ EMI ±íÏÖ¡£¡¡¡¡
¡¡¡¡Í¬Ê±£¬PN8166¿ì³äоƬ»¹ÌṩÁ˼«ÎªÈ«ÃæºÍÐÔÄÜÓÅÒìµÄÖÇÄÜ»¯±£»¤¹¦ÄÜ£¬°üÀ¨ÊäÈëǷѹ±£»¤¡¢ÊäÈë¹ýѹ±£»¤¡¢Êä³öǷѹ±£»¤¡¢Êä³ö¹ýѹ±£»¤¡¢¹ýα£»¤¡¢´Î¼¶ÕûÁ÷¹Ü¶Ì·±£»¤¡¢ÖðÖÜÆÚ¹ýÁ÷±£»¤¡¢¹ýÔØ±£»¤µÈ¹¦ÄÜ¡£
¡¡¡¡
¡¡¡¡PN8166 45w¿ì³äacdcÐ¾Æ¬ÌØÐÔ¡¡¡¡
¡¡¡¡¡ö ÄÚÖÃ800V¸ßѹÆô¶¯µç·¡¡¡¡
¡¡¡¡¡ö 8~57V¿í¹©µçµçѹ£¬ÊʺϿíÊä³öµçѹӦÓá¡¡¡
¡¡¡¡¡ö PWM¡¢Ç¿ÖÆDCM¡¢PFMºÍBM¶àģʽÌá¸ßЧÂÊ¡¡¡¡
¡¡¡¡¡ö ¿ÕÔØ´ý»ú¹¦ºÄ< 55 mW @230VAC¡¡¡¡
¡¡¡¡¡ö ÓÅÒìÈ«ÃæµÄ±£»¤¹¦ÄÜ¡¡¡¡
¡¡¡¡¡ö ¹ýα£»¤ (OTP)¡¡¡¡
¡¡¡¡¡ö ÊäÈëǷѹ¼°¹ýѹ±£»¤¡¡
¡¡¡¡¡ö Êä³öǷѹ¼°¹ýѹ±£»¤¡¡¡¡
¡¡¡¡¡ö ÖðÖÜÆÚ¹ýÁ÷±£»¤ (OCP)¡¡¡¡
¡¡¡¡¡ö Êä³ö¶Ì·±£»¤¡¡¡¡
¡¡¡¡¡ö DMGµç×è¶Ì·±£»¤¡¡¡¡
¡¡¡¡¡ö ´Î¼¶ÕûÁ÷¹Ü¶Ì·±£»¤¡¡¡¡
¡¡¡¡¡ö ¹ý¸ºÔر£»¤£¨OLP£©
¡¡¡¡
¡¡¡¡·â×°/¶©¹ºÐÅÏ¢

¡¡¡¡
¡¡¡¡µäÐÍÓ¦Óõç·

¡¡¡¡
¡¡¡¡Ó¦ÓÃÁìÓò¡¡¡¡
¡¡¡¡¡ö ÊÖ»ú³äµçÆ÷¡¡¡¡
¡¡¡¡¡ö ÊÊÅäÆ÷¡¡¡¡
¡¡¡¡¡ö ÄÚÖõçÔ´
¡¡¡¡
¡¡¡¡PN8166 45w¿ì³äacdcоƬ²ÉÓÃQR¿ØÖƼ¼ÊõÄÚÖÃSJ MOS¼°SSOP10¹¦ÂÊ·â×°£¬´îÅäPN8309HPD-A1£¬µäÐÍÓ¦ÓÃÓÚ33W PD¿ì³äÓ¦Ó÷½°¸»òÁù¼¶ÄÜЧ45W PD¿ì³äÓ¦Ó÷½°¸£¬·½°¸ÎÂÉýµÍ£¬ÏÔÖø¼õÉÙÌå»ý£¬ÓÐÀûÓÚ³äµçÆ÷СÐÍ»¯Éè¼Æ£¬¸ü¶àоÅó΢pn8166оƬ¹æ¸ñÊé¼°Ó¦ÓÃ×ÊÁÏÇëÏòоÅó΢´úÀíæê΢µç×ÓÉêÇë¡£>>
°¢Àï°Í°ÍµêÆÌ
¹Ø×¢æê΢
ÊÕ²Øæê΢










