È«²¿²úÆ··ÖÀà
¼¯³Éµç·IC
- ÓÅÊÆ²úÆ·
- Chipown/оÅó΢
- оÅóµç»úÇý¶¯Ð¾Æ¬
- SLAN/Ê¿À¼Î¢
- CR/Æô³¼Î¢
- FM/¸»ÂúϵÁÐ
- SF/ÈüÍþоƬ
- XL/оÁúϵÁÐ
- LW/æê΢
³¡Ð§Ó¦¹Ü/MOS/IGBT
¶þ¼«¹Ü
Èý¼«¹Ü
ÍÆ¼ö²úÆ·
ÁªÏµÎÒÃÇ
ÉîÛÚÊÐæê΢µç×ӿƼ¼ÓÐÏÞ¹«Ë¾
µç»°£º0755-23087599
ÊÖ»ú£º13808858392
ÓÊÏ䣺dunianhua@leweitech.com
µØÖ·£ºÉîÛÚÊб¦°²ÇøÎ÷Ïçº×ÖÞºã·á¹¤Òµ³ÇB11¶°5Â¥¶«
PN6811 ͼÌÚÖùPFC¿ØÖÆÐ¾Æ¬
ËùÊô·ÖÀࣺChipown/оÅó΢
Æ·ÅÆ£ºÐ¾Åó΢
ÐͺţºPN6811QF-A1
·â×°£ºQFN6*8
¹¦ÂÊ£º
µçÁ÷£º
ÐͺţºPN6811QF-A1
·â×°£ºQFN6*8
¹¦ÂÊ£º
µçÁ÷£º
¶©¹ºÈÈÏߣº0755-23087599
¡¡¡¡PN6811ͼÌÚÖùÎÞÇŹ¦ÂÊÒòÊýУÕý£¨PFC£©¿ØÖÆÐ¾Æ¬ÊÇÒ»¿î¸ß¼¯³É¶ÈµÄͼÌÚÖùÎÞÇŹ¦ÂÊÒòÊýУÕýÊýÄ£»ìºÏ¿ØÖÆÐ¾Æ¬¡£²ÉÓú㶨µ¼Í¨Ê±¼ä¿ØÖÆÊµÏָ߹¦ÂÊÒòÊý£¬ÏµÍ³¹¤×÷ÓÚCRM/DCM״̬¡£ÍâΧ¾«¼ò£¬Ê¡ÂÔÕûÁ÷ÇÅÒÔÌáÉýЧÂʽµµÍ·¢ÈÈ£¬·Ç³£ÊʺϸßЧÂʺ͸߹¦ÂÊÃܶÈÐèÇóµÄÓ¦Óᣡ¡¡¡
¡¡¡¡PN6811ͼÌÚÖùPFC¿ØÖÆÐ¾Æ¬ÄÚÖû·Â·¿ØÖÆ£¬¼¯³ÉÍêÉÆµÄ±£»¤¹¦ÄÜ£¬°üÀ¨ÄÚÍⲿ¹ýα£»¤£¬½»Á÷Ƿѹ±£»¤£¬VCCǷѹ±£»¤£¬Êä³ö¹ýѹ±£»¤£¬½»Á÷Ìø±ä±£»¤£¬ÖðÖÜÆÚ¹ýÁ÷±£»¤£¬ÒÔ¼°¶Ë×Ó¿ª¶Ì·µÈ±£»¤¡£
¡¡¡¡
¡¡¡¡ÌØÐÔ¡¡¡¡
¡¡¡¡¡ö Ö§³Ö135kHz¡¢270kHz¡¢500kHzÈýµ²¿ÉÑ¡¡¡¡¡
¡¡¡¡¡ö ÄÚÖøߵͱßMOS¹ÜÇý¶¯¡¡¡¡
¡¡¡¡¡ö ºã¶¨µ¼Í¨Ê±¼äCOT¿ØÖÆÄ£Ê½¡¡¡¡
¡¡¡¡¡ö Èý½ÇµçÁ÷TCM¿ØÖÆÄ£Ê½¡¡¡¡
¡¡¡¡¡ö ÄÚÖû·Â·²¹³¥¡¡¡¡
¡¡¡¡¡ö ×ÔÊÊÓ¦ËÀÇø¿ØÖÆ¡¡¡¡
¡¡¡¡¡ö ÄÚÖÃÈíÆô¶¯¹¦ÄÜ¡¡¡¡
¡¡¡¡¡ö ÄÚÖÃBurst Mode¡¡¡¡
¡¡¡¡¡ö ÍâΧµç·¾«¼ò¡¡¡¡
¡¡¡¡¡ö È«ÃæµÄ±£»¤¹¦ÄܰüÀ¨¡¡¡¡
¡¡¡¡¡ö VCCǷѹ±£»¤UVP)¡¡¡¡
¡¡¡¡¡ö Êä³ö¹ýѹ±£»¤(OVP)¡¡¡¡
¡¡¡¡¡ö ½»Á÷Ƿѹ±£»¤(BO)¡¡¡¡
¡¡¡¡¡ö ÖðÖÜÆÚ¹ýÁ÷±£»¤(CBC)¡¡¡¡
¡¡¡¡¡ö ÄÚ/Íⲿ¹ýα£»¤(OTP)¡¡¡¡
¡¡¡¡¡ö ¶Ë×Ó¿ª¶Ì·±£»¤¡¡¡¡
¡¡¡¡¡ö ÀËÓ¿µçÁ÷±£»¤
¡¡¡¡
¡¡¡¡·â×°/¶©¹ºÐÅÏ¢

¡¡¡¡
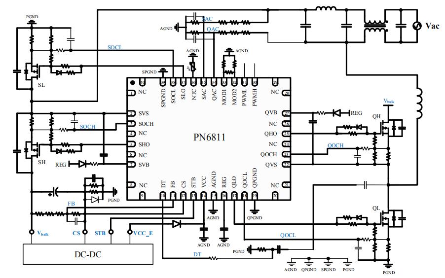
¡¡¡¡PN6811µäÐ͵ç·ͼ

¡¡¡¡
¡¡¡¡Ó¦ÓÃÁìÓò¡¡¡¡
¡¡¡¡¡ö ÊÊÅäÆ÷¡¡¡¡
¡¡¡¡¡ö ³äµçÆ÷
¡¡¡¡
¡¡¡¡PN6811ͼÌÚÖùPFC¿ØÖÆÐ¾Æ¬ÔÚÓÉAspenCoreÖ÷°ìµÄ“2022È«Çòµç×ӳɾͽ±”»ñÆÀÈ«Çòµç×ӳɾͽ±£¬“Äê¶ÈµçÔ´¹ÜÀí/µçѹת»»Æ÷”Äê¶È´´Ð²úÆ·½±£¬ÄÚÖø߿ɿ¿ÐÔµÄÄ£Äâ¿ØÖÆ£¬¾ß±¸¿ìËÙ¾«È·µÄ¹¦ÂÊÒòÊýУÕý¿ØÖÆÐźÅÊä³ö£¬²»Ê¹ÓÃÊý×ÖµçÔ´¿ØÖÆÐ¾Æ¬¡¢ÎÞÐè±à³Ìµ÷ÊÔ£¬²»ÂÛÊÇ·ñ´îÅä̼»¯¹èÆ÷¼þ»òµª»¯ïØÆ÷¼þ£¬¶¼ÄÜ´ó·ù¼ò»¯Æ÷¼þÑ¡Ðͼ°¿ª·¢³É±¾£¬´ó´ó¼Ó¿ì²úÆ·µÄ¿ª·¢ËÙ¶È£¬»¹Äܽâ¾öһϵÁпØÖÆÄѵ㣬±£Ö¤·½°¸µÄ¸ßЧ¡¢¸ß¿É¿¿ÐÔ£¬¸ü¶àPN6811ͼÌÚÖùÎÞÇŹ¦ÂÊÒòÊýУÕý£¨PFC£©¿ØÖÆÐ¾Æ¬²úÆ·Êֲᡢ²ÎÊýµÈ×ÊÁÏÇëÏòоÅó΢´úÀíæê΢µç×ÓÉêÇë¡£>>
°¢Àï°Í°ÍµêÆÌ
¹Ø×¢æê΢
ÊÕ²Øæê΢










