È«²¿²úÆ··ÖÀà
¼¯³Éµç·IC
- ÓÅÊÆ²úÆ·
- Chipown/оÅó΢
- оÅóµç»úÇý¶¯Ð¾Æ¬
- SLAN/Ê¿À¼Î¢
- CR/Æô³¼Î¢
- FM/¸»ÂúϵÁÐ
- SF/ÈüÍþоƬ
- XL/оÁúϵÁÐ
- LW/æê΢
³¡Ð§Ó¦¹Ü/MOS/IGBT
¶þ¼«¹Ü
Èý¼«¹Ü
ÍÆ¼ö²úÆ·
ÁªÏµÎÒÃÇ
ÉîÛÚÊÐæê΢µç×ӿƼ¼ÓÐÏÞ¹«Ë¾
µç»°£º0755-23087599
ÊÖ»ú£º13808858392
ÓÊÏ䣺dunianhua@leweitech.com
µØÖ·£ºÉîÛÚÊб¦°²ÇøÎ÷Ïçº×ÖÞºã·á¹¤Òµ³ÇB11¶°5Â¥¶«
ID7U603 600V µ¥¼«²½½øÂí´ïÇý¶¯Ð¾Æ¬
ËùÊô·ÖÀࣺоÅóµç»úÇý¶¯Ð¾Æ¬
Æ·ÅÆ£ºÐ¾Åó΢
ÐͺţºID7U603SEC-R1
·â×°£ºSOP8
¹¦ÂÊ£º10-20V
µçÁ÷£º210mA/360mA
ÐͺţºID7U603SEC-R1
·â×°£ºSOP8
¹¦ÂÊ£º10-20V
µçÁ÷£º210mA/360mA
¶©¹ºÈÈÏߣº0755-23087599
¡¡¡¡ID7U603µ¥¼«²½½øÂí´ïÇý¶¯Ð¾Æ¬ÊÇÒ»¿î»ùÓÚP³Äµ×¡¢PÍâÑӵĸßѹ¡¢¸ßËÙ¹¦ÂÊMOSFETºÍIGBT°ëÇÅÇý¶¯Ð¾Æ¬£¬¸¡¶¯¹¤×÷µçѹ¿É´ï600V£¬10-20V ¿í·¶Î§¹¤×÷µçѹ·¶Î§£¬ÊäÈë¼æÈÝ 3.3V¡¢5V Âß¼¹¤×÷µçƽ£¬À¹àµçÁ÷µäÐÍÖµ210mA/360mA£¬¾ßÓзÀֱͨ±£»¤¼°Ç·Ñ¹±£»¤¹¦ÄÜ£¬¿É¼æÈÝ´ú»»IR2104£¬µäÐÍÓ¦ÓÃÓÚ¸ßѹ·ç»úºÍ±Ã¡¢²½½øÂí´ïµÈÁìÓò¡£
¡¡¡¡
¡¡¡¡ID7U603µ¥¼«²½½øÂí´ïÇý¶¯Ð¾Æ¬ÌØÐÔ¡¡¡¡
¡¡¡¡¡ö ¸¡¶¯¹¤×÷µçѹ¿É´ï600V¡¡¡¡
¡¡¡¡¡ö À¹àµçÁ÷µäÐÍÖµ210mA/360mA¡¡¡¡
¡¡¡¡¡ö ¼æÈÝ3.3V/5VµÄÊäÈëÂß¼µçƽ¡¡¡¡
¡¡¡¡¡ö dV/dt¿¹¸ÉÈÅÄÜÁ¦±50 V/nsec¡¡¡¡
¡¡¡¡¡ö оƬ¹¤×÷µçѹ·¶Î§10V~20V¡¡¡¡
¡¡¡¡¡ö VCCºÍVBS¾ßÓÐǷѹ±£»¤¹¦ÄÜ¡¡¡¡
¡¡¡¡¡ö ·ÀֱͨÂß¼±£»¤£¬ËÀÇøÊ±¼äµäÐÍÖµ520ns¡¡¡¡
¡¡¡¡¡ö ËùÓÐͨµÀÑÓʱƥÅ书ÄÜ
¡¡¡¡
¡¡¡¡id7u603sec-r1Çý¶¯Ð¾Æ¬·â×°¼°½Åλͼ

¡¡¡¡
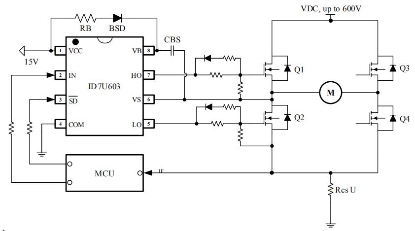
¡¡¡¡ID7U603µç·ͼ

¡¡¡¡
¡¡¡¡Ó¦ÓÃÁìÓò¡¡¡¡
¡¡¡¡¡ö ÖÐСÐ͹¦Âʵç»úÇý¶¯¡¡¡¡
¡¡¡¡¡ö ¹¦ÂÊMOSFET»òIGBTÇý¶¯¡¡¡¡
¡¡¡¡¡ö ÕÕÃ÷ÕòÁ÷Æ÷¡¡¡¡
¡¡¡¡¡ö °ëÇÅÇý¶¯Äæ±äÆ÷¡¡¡¡
¡¡¡¡¡ö È«ÇÅÇý¶¯Äæ±äÆ÷
¡¡¡¡
¡¡¡¡ID7U603 600V µ¥¼«²½½øÂí´ïÇý¶¯Ð¾Æ¬¿ÉÓÃÓÚÇý¶¯2¸öNÐ͹¦ÂÊMOSFET»òIGBT¹¹³ÉµÄ°ëÇÅÍØÆË½á¹¹¡£ÊäÈëÐźſÉÒÔ¼æÈÝCMOSºÍLSTTLÐźţ¬Âß¼ÊäÈëµçƽµÍÖÁ3.3V£¬¾ßÓдóµçÁ÷Êä³öÄÜÁ¦ºÍÊäÈë¶ËÓÐЧµçƽÂß¼»¥Ëø¹¦ÄÜ£¬Äܹ»ÓÐЧ·ÀÖ¹Êä³ö¹¦Âʹܹ²Ì¬µ¼Í¨¡£Ð¾Æ¬Á¼ºÃµÄÑÓʱƥÅ书ÄÜÄܹ»ÇáËÉÊÊÓÃÓÚ¸ßÆµÓ¦Óó¡ºÏ£¬¸ü¶àID7U603¸ßѹ°ëÇÅÕ¤¼«Çý¶¯Ð¾Æ¬¹æ¸ñÊé¡¢ID7U603µç·ͼµÈ×ÊÁÏÇëÏòæê΢µç×ÓÉêÇë¡£>>
°¢Àï°Í°ÍµêÆÌ
¹Ø×¢æê΢
ÊÕ²Øæê΢










