È«²¿²úÆ··ÖÀà
¼¯³Éµç·IC
- ÓÅÊÆ²úÆ·
- Chipown/оÅó΢
- оÅóµç»úÇý¶¯Ð¾Æ¬
- SLAN/Ê¿À¼Î¢
- CR/Æô³¼Î¢
- FM/¸»ÂúϵÁÐ
- SF/ÈüÍþоƬ
- XL/оÁúϵÁÐ
- LW/æê΢
³¡Ð§Ó¦¹Ü/MOS/IGBT
¶þ¼«¹Ü
Èý¼«¹Ü
ÍÆ¼ö²úÆ·
ÁªÏµÎÒÃÇ
ÉîÛÚÊÐæê΢µç×ӿƼ¼ÓÐÏÞ¹«Ë¾
µç»°£º0755-23087599
ÊÖ»ú£º13808858392
ÓÊÏ䣺dunianhua@leweitech.com
µØÖ·£ºÉîÛÚÊб¦°²ÇøÎ÷Ïçº×ÖÞºã·á¹¤Òµ³ÇB11¶°5Â¥¶«
ID7S210 200V ×Ô¾Ùʽ°ëÇÅÇý¶¯Ð¾Æ¬
ËùÊô·ÖÀࣺоÅóµç»úÇý¶¯Ð¾Æ¬
Æ·ÅÆ£ºÐ¾Åó΢/°²Ç÷
ÐͺţºID7S210AD¡¢ID7S210ADD¡¢ID7S210BD
·â×°£ºSOP8/DFN2¡Á3-8L
¹¦ÂÊ£º200V
µçÁ÷£º1A/1A
ÐͺţºID7S210AD¡¢ID7S210ADD¡¢ID7S210BD
·â×°£ºSOP8/DFN2¡Á3-8L
¹¦ÂÊ£º200V
µçÁ÷£º1A/1A
¶©¹ºÈÈÏߣº0755-23087599
¡¡¡¡ID7S210 ×Ô¾Ùʽ°ëÇÅÇý¶¯Ð¾Æ¬ÊǵÍѹ¸ßµÍ²àÕ¤¼«Çý¶¯Ð¾Æ¬£¬ÓÐÈý¸ö°æ±¾ID7S210AD¡¢ID7S210ADDºÍID7S210BD¶¼¾ßÓм¯³É×Ô¾Ù¶þ¼«¹Ü½á¹¹£¬ÊäÈ빦Âʵçѹ¸ß´ï 200V£¬1A/1A À¹àµçÁ÷ÄÜÁ¦£¬µäÐÍÓ¦ÓÃÓڵ綯³µ¡¢µÍ¹¦ÂÊѹËõ»ú¡¢ÎÞÈË»úµçµ÷µÈÁìÓò£¡
¡¡¡¡
¡¡¡¡ID7S210Çý¶¯Ð¾Æ¬ÌØÕ÷¡¡¡¡
¡¡¡¡¡ö ¸ß²à¸¡¶¯Æ«ÒƵçѹ200V¡¡¡¡
¡¡¡¡¡ö ÊäÈëÂß¼¼æÈÝ3.3VºÍ5V¡¡¡¡
¡¡¡¡¡ö dv/dt¿¹¸ÉÈÅÄÜÁ¦±50 V/nsec¡¡¡¡
¡¡¡¡¡ö ÄÚÖÃ×Ô¾Ù¶þ¼«¹Ü¡¡¡¡
¡¡¡¡¡ö оƬ¹¤×÷µçѹ·¶Î§5V~20V¡¡¡¡
¡¡¡¡¡ö Êä³öÀ¹àµçÁ÷ÄÜÁ¦1A/1A¡¡¡¡
¡¡¡¡¡ö Vs¸ºÆ«Ñ¹ÄÜÁ¦µäÐÍÖµ-10V
¡¡¡¡
¡¡¡¡·â×°¶©¹ºÐÅÏ¢

| ¶©¹º´úÂë | ·â×° |
| ID7S210ADSEC-R1 | SOP8 |
| ID7S210ADDEC-R1 | DFN2×3-8L |
| ID7S210BDSEC-R1 | SOP8 |
¡¡¡¡
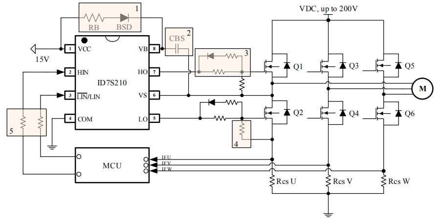
¡¡¡¡µäÐÍÓ¦Óõç·ͼ

¡¡¡¡
¡¡¡¡id7s210оƬӦÓÃÁìÓò¡¡¡¡
¡¡¡¡¡ö LV BLDC¿ØÖÆ¡¡¡¡
¡¡¡¡¡ö LV DCµçË¢µç»ú¿ØÖÆ¡¡¡¡
¡¡¡¡¡ö DC DCת»»Æ÷¡¡¡¡
¡¡¡¡¡ö ÈÎÒ⻥²¹Çý¶¯×ª»»Æ÷
¡¡¡¡
¡¡¡¡ID7S210×Ô¾Ùʽ°ëÇÅÇý¶¯Ð¾Æ¬Æä¸¡µØÍ¨µÀÄܹ¤×÷ÔÚ200VµÄ¸ßѹÏ¡£¿ÉÓÃÓÚÇý¶¯2¸öN¹µµÀ¹¦ÂÊMOSFET¹¹³ÉµÄ°ëÇÅÍØÆË¡£ÊäÈëÐźſÉÒÔ¼æÈÝCMOSºÍLSTTLÐźţ¬Âß¼ÊäÈëµçƽµÍÖÁ3.3V¡£¾ßÓдóµçÁ÷Êä³öÄÜÁ¦£¬ÊäÈë¶Ë¾ßÓÐÓÐЧµçƽ»¥Ëø±£»¤¹¦ÄÜ£¬Äܹ»ÓÐЧ·ÀÖ¹Êä³ö¹¦Âʹܹ²Ì¬µ¼Í¨¡£Á¼ºÃµÄÑÓʱƥÅ书ÄÜÄܹ»ÇáËÉÊÊÓÃÓÚ¸ßÆµÓ¦Óó¡ºÏ¡£ÊÇÒ»¿î»ùÓÚP³Äµ×¡¢PÍâÑӵĸßѹ¡¢¸ßËÙ¹¦ÂÊMOSFET,¾ßÓжÀÁ¢µÄ¸ß¡¢µÍ²Î¿¼Êä³öͨµÀ¡£
°¢Àï°Í°ÍµêÆÌ
¹Ø×¢æê΢
ÊÕ²Øæê΢










