È«²¿²úÆ··ÖÀà
¼¯³Éµç·IC
- ÓÅÊÆ²úÆ·
- Chipown/оÅó΢
- оÅóµç»úÇý¶¯Ð¾Æ¬
- SLAN/Ê¿À¼Î¢
- CR/Æô³¼Î¢
- FM/¸»ÂúϵÁÐ
- SF/ÈüÍþоƬ
- XL/оÁúϵÁÐ
- LW/æê΢
³¡Ð§Ó¦¹Ü/MOS/IGBT
¶þ¼«¹Ü
Èý¼«¹Ü
ÍÆ¼ö²úÆ·
ÁªÏµÎÒÃÇ
ÉîÛÚÊÐæê΢µç×ӿƼ¼ÓÐÏÞ¹«Ë¾
µç»°£º0755-23087599
ÊÖ»ú£º13808858392
ÓÊÏ䣺dunianhua@leweitech.com
µØÖ·£ºÉîÛÚÊб¦°²ÇøÎ÷Ïçº×ÖÞºã·á¹¤Òµ³ÇB11¶°5Â¥¶«
ID5S609F1 600Vµ¥Ïà·ç»úÇý¶¯Ð¾Æ¬
ËùÊô·ÖÀࣺоÅóµç»úÇý¶¯Ð¾Æ¬
Æ·ÅÆ£ºÐ¾Åó΢/°²Ç÷
ÐͺţºID5S609F1
·â×°£ºSOIC8/DFN8
¹¦ÂÊ£º600V
µçÁ÷£º400mA/800mA
ÐͺţºID5S609F1
·â×°£ºSOIC8/DFN8
¹¦ÂÊ£º600V
µçÁ÷£º400mA/800mA
¶©¹ºÈÈÏߣº0755-23087599
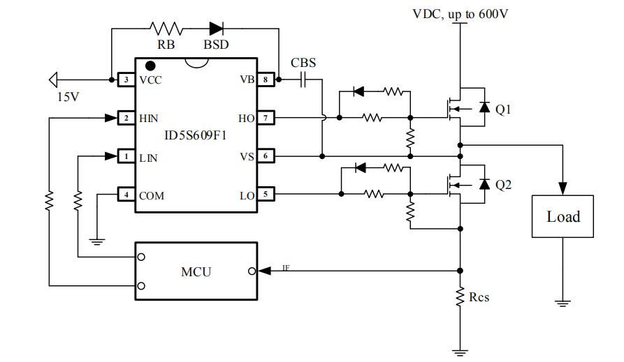
¡¡¡¡ID5S609F1µ¥Ïà·ç»úÇý¶¯Ð¾Æ¬¹Ü½ÅºÍ¹¦ÄÜÓëIR2304»ù±¾Ò»Ö£¬ID5S609F1¿É¼æÈÝÌæ´úIR2304¡£ÊÇÒ»¿î»ùÓÚP³Äµ×¡¢PÍâÑӵĸßѹ¡¢¸ßËÙ¹¦ÂÊMOSFETºÍIGBTÇý¶¯Ð¾Æ¬£¬Æä¸¡µØÍ¨µÀÄܹ¤×÷ÔÚ600VµÄ¸ßѹÏ¡£¿ÉÓÃÓÚÇý¶¯2¸öN¹µµÀ¹¦ÂÊMOSFET»ò1GBT¹¹³ÉµÄ°ëÇŽṹ¡£
¡¡¡¡
¡¡¡¡ID5S609F1µ¥Ïà·ç»úÇý¶¯Ð¾Æ¬ÌØÐÔ¡¡¡¡
¡¡¡¡¡ö ¸ß²à¸¡¶¯Æ«ÒƵçѹ600V¡¡¡¡
¡¡¡¡¡ö ÊäÈëÂß¼¼æÈÝ3.3VºÍ5V¡¡¡¡
¡¡¡¡¡ö dV/dt¿¹¸ÉÈÅÄÜÁ¦±50V/nsec¡¡¡¡
¡¡¡¡¡ö ×Ô¾Ù¹¤×÷µÄ¸¡µØÍ¨µÀ¡¡¡¡
¡¡¡¡¡ö оƬ¹¤×÷µçѹ·¶Î§10V-20V¡¡¡¡
¡¡¡¡¡ö ¸ßµÍ²à¾ù¾ßÓÐǷѹ±£»¤¹¦ÄÜ¡¡¡¡
¡¡¡¡¡ö Êä³öÀ¹àµçÁ÷ÄÜÁ¦400mA/800mA¡¡¡¡
¡¡¡¡¡ö ¸ßµÍ²àͨµÀ¾ùÑÓʱƥÅä¡¡¡¡
¡¡¡¡¡ö ËÀÇøÊ±¼äµäÐÍֵΪ180ns
¡¡¡¡
¡¡¡¡·â×°¶©¹ºÐÅÏ¢

¡¡¡¡
¡¡¡¡µäÐÍÓ¦Óõç·ͼ

¡¡¡¡
¡¡¡¡ID5S609F1оƬӦÓÃÁìÓò¡¡¡¡
¡¡¡¡¡ö ÖÐСÐ͹¦Âʵç»úÇý¶¯¡¡¡¡
¡¡¡¡¡ö ¹¦ÂÊMOSFET»òIGBTÇý¶¯¡¡¡¡
¡¡¡¡¡ö °ëÇŹ¦ÂÊÄæ±äÆ÷¡¡¡¡
¡¡¡¡¡ö È«ÇŹ¦ÂÊÄæ±äÆ÷¡¡¡¡
¡¡¡¡¡ö ÈÎÒ⻥²¹Çý¶¯×ª»»Æ÷
¡¡¡¡
¡¡¡¡ID5S609F1µ¥Ïà·ç»úÇý¶¯Ð¾Æ¬ÊäÈëÐźſÉÒÔ¼æÈÝCMOSºÍLSTTLÐźţ¬Âß¼ÊäÈëµçƽµÍÖÁ3.3V¡£¾ßÓдóµçÁ÷Êä³öÄÜÁ¦£¬ÊäÈë¶Ë¾ßÓÐÓÐЧµçƽÂß¼»¥Ëø¹¦ÄÜ£¬Äܹ»ÓÐЧµÄ·ÀÖ¹Êä³ö¹¦Âʹܹ²Ì¬µ¼Í¨¡£Ð¾Æ¬Á¼ºÃµÄÑÓʱƥÅ书ÄÜ¿ÉÒÔÇáËɵÄÊÊÓÃÓÚ¸ßÆµÓ¦Óó¡ºÏ£¬¹ã·ºÓ¦ÓÃÓÚ¸ßѹ·ç»úºÍ±Ã¡¢²½½øÂí´ïµÈÁìÓò¡£
°¢Àï°Í°ÍµêÆÌ
¹Ø×¢æê΢
ÊÕ²Øæê΢










