È«²¿²úÆ··ÖÀà
¼¯³Éµç·IC
- ÓÅÊÆ²úÆ·
- Chipown/оÅó΢
- оÅóµç»úÇý¶¯Ð¾Æ¬
- SLAN/Ê¿À¼Î¢
- CR/Æô³¼Î¢
- FM/¸»ÂúϵÁÐ
- SF/ÈüÍþоƬ
- XL/оÁúϵÁÐ
- LW/æê΢
³¡Ð§Ó¦¹Ü/MOS/IGBT
¶þ¼«¹Ü
Èý¼«¹Ü
ÍÆ¼ö²úÆ·
ÁªÏµÎÒÃÇ
ÉîÛÚÊÐæê΢µç×ӿƼ¼ÓÐÏÞ¹«Ë¾
µç»°£º0755-23087599
ÊÖ»ú£º13808858392
ÓÊÏ䣺dunianhua@leweitech.com
µØÖ·£ºÉîÛÚÊб¦°²ÇøÎ÷Ïçº×ÖÞºã·á¹¤Òµ³ÇB11¶°5Â¥¶«
AP8267 70W µçÁ÷ģʽPWM¿ØÖÆÐ¾Æ¬
ËùÊô·ÖÀࣺChipown/оÅó΢
Æ·ÅÆ£ºÐ¾Åó΢
ÐͺţºAP8267TCC-R1
·â×°£ºSOT23-6
¹¦ÂÊ£º70W
µçÁ÷£º
ÐͺţºAP8267TCC-R1
·â×°£ºSOT23-6
¹¦ÂÊ£º70W
µçÁ÷£º
¶©¹ºÈÈÏߣº0755-23087599
¡¡¡¡AP8267ÊÇÒ»¿î¸ß¼¯³É¶ÈµÄµçÁ÷ģʽPWM¿ØÖÆÐ¾Æ¬£¬¾ßÓиßÐÔÄÜ¡¢µÍ´ý»ú¹¦ºÄ¡¢µÍ³É±¾µÈÌØµã¡£AP8267ÄÚÖÃÂÌÉ«½µÆµ¹¤×÷ģʽ£¬¸ù¾Ý¸ºÔØÇé¿öµ÷½Ú¹¤×÷ƵÂÊ£¬¼õÉÙÁË¿ª¹ØËðºÄ£¬´Ó¶ø»ñµÃ½ÏµÍµÄ´ý»ú¹¦ºÄºÍ½Ï¸ßµÄת»»Ð§ÂÊ¡£AP8267ÌṩÁ˷ḻµÄ±£»¤£¬°üÀ¨£ºÖðÖÜÆÚ¹ýÁ÷±£»¤¡¢VDD¹ýѹ±£»¤¡¢Ç·Ñ¹Ëø´æ¡¢¹ýα£»¤¡¢Êä³ö¹ýѹ±£»¤¡¢¹ýÔØ±£»¤¡¢Êä³ö¶þ¼«¹Ü¶Ì·±£»¤£¬Í¬Ê±¾ßÓÐÈíÆô¶¯ºÍ¼äЪ¹¤×÷ģʽ¹¦ÄÜ¡£Ò»µ©³öÏÖ¹ÊÕÏ£¬Ð¾Æ¬½øÈë×Ô¶¯ÖØÆô״ֱ̬ÖÁ¹ÊÕÏÅųý¡£
¡¡¡¡
¡¡¡¡Ð¾Æ¬ap8267ÌØÕ÷¡¡¡¡
¡¡¡¡¡ö ƵÂʶ¶¶¯¼¼ÊõÌá¸ßEMIÐÔÄÜ¡¡¡¡
¡¡¡¡¡ö ÂÌÉ«½µÆµ¹¤×÷ģʽ¡¡¡¡
¡¡¡¡¡ö ÎÞÒôƵÔëÉù¡¡¡¡
¡¡¡¡¡ö ÄÚ²¿¼¯³ÉбÂʲ¹³¥¹¦ÄÜ¡¡¡¡
¡¡¡¡¡ö Ïßµçѹ²¹³¥¼¼Êõ¡¡¡¡
¡¡¡¡¡ö ÈíÆô¶¯¹¦ÄÜ¡¡¡¡
¡¡¡¡¡ö È«ÃæµÄ±£»¤¹¦ÄܰüÀ¨¡¡¡¡
¡¡¡¡ ÖðÖÜÆÚ¹ýÁ÷±£»¤¡¡¡¡
¡¡¡¡ ¹ýÔØ±£»¤¡¡¡¡
¡¡¡¡ VDD¹ýѹ±£»¤¡¡¡¡
¡¡¡¡ Êä³ö¹ýѹ±£»¤¡¡¡¡
¡¡¡¡ Êä³ö¶þ¼«¹Ü¶Ì·±£»¤¡¡¡¡
¡¡¡¡ ¹ýα£»¤
¡¡¡¡
¡¡¡¡·â×°/¶©¹ºÐÅÏ¢

| ¹Ü½Å±êºÅ | ¹Ü½ÅÃû | ¹Ü½Å¹¦ÄÜÃèÊö |
| 1 | GND | µØ |
| 2 | FB | ·´À¡ÊäÈëÒý½Å£¬ FB½ÅÓëSENSE½Å¹²Í¬¿ØÖÆPWMÕ¼¿Õ±È |
| 3 | RT | Ë«¹¦ÄÜÒý½Å£¬Á½Ñ¡Ò»£¬¿ÉʵÏÖ¹ýα£»¤»ò¹ýѹ±£»¤¡£Î¶ȼì²â£¬Í¨¹ýRTÓëGNDÒý½ÅÁ¬½ÓÒ»¸öNTCµç×裻¹ýѹ±£»¤£¬Í¨¹ý¸¨ÖúÈÆ×éÓëRTÒý½ÅÁ¬½ÓÒ»¸ö¹ýѹµçÁ÷¼ì²âµç×è |
| 4 | CS | µçÁ÷¼ì²âÊäÈëÒý½Å |
| 5 | VDD | оƬ¹©µçÒý½Å |
| 6 | GATE | ͼÌÚÖùÊä³ö£¬ÓÃÓÚÇý¶¯MOSFET |
¡¡¡¡
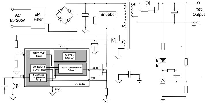
¡¡¡¡AP8267µç·ͼ

¡¡¡¡
¡¡¡¡µçÁ÷ģʽAP8267Ó¦ÓÃÁìÓò¡¡¡¡
¡¡¡¡¡ö »ú¶¥ºÐµçÔ´¡¡¡¡
¡¡¡¡¡ö µçÔ´ÊÊÅäÆ÷¡¡¡¡
¡¡¡¡¡ö ¿ª·ÅʽÀëÏß¿ª¹ØµçÔ´
¡¡¡¡
¡¡¡¡AP8267ÊǸ߼¯³É¶ÈµÄµçÁ÷ģʽPWM¿ØÖÆÐ¾Æ¬£¬ÄÚÖÃÂÌÉ«¹¤×÷ģʽ´ó´ó¼õСÁË´ý»úģʽµÄ¹¦ºÄ£¬¸üÒ×ÓÚÂú×ã¹ú¼ÊÄÜЧ±ê×¼£¬VDD ¹¤×÷µçѹ12V to 25V£¬µäÐÍÓ¦Óù¦ÂÊ<70W£¬¿É¼æÈÝ´ú»»OB2281AMP£¬±»¹ã·ºÓ¦ÓÃÓÚ»ú¶¥ºÐµçÔ´¡¢µçÔ´ÊÊÅäÆ÷¡¢¿ª·ÅʽÀëÏß¿ª¹ØµçÔ´µÈÁìÓò£¬¸ü¶àµçÁ÷ģʽap8267оƬ²úÆ·ÊֲἰÏà¹ØÓ¦ÓÃ×ÊÁÏÇëÏòæê΢µç×ÓÉêÇë¡£>>
°¢Àï°Í°ÍµêÆÌ
¹Ø×¢æê΢
ÊÕ²Øæê΢










