È«²¿²úÆ··ÖÀà
¼¯³Éµç·IC
- ÓÅÊÆ²úÆ·
- Chipown/оÅó΢
- оÅóµç»úÇý¶¯Ð¾Æ¬
- SLAN/Ê¿À¼Î¢
- CR/Æô³¼Î¢
- FM/¸»ÂúϵÁÐ
- SF/ÈüÍþоƬ
- XL/оÁúϵÁÐ
- LW/æê΢
³¡Ð§Ó¦¹Ü/MOS/IGBT
¶þ¼«¹Ü
Èý¼«¹Ü
ÍÆ¼ö²úÆ·
ÁªÏµÎÒÃÇ
ÉîÛÚÊÐæê΢µç×ӿƼ¼ÓÐÏÞ¹«Ë¾
µç»°£º0755-23087599
ÊÖ»ú£º13808858392
ÓÊÏ䣺dunianhua@leweitech.com
µØÖ·£ºÉîÛÚÊб¦°²ÇøÎ÷Ïçº×ÖÞºã·á¹¤Òµ³ÇB11¶°5Â¥¶«
AP8266 µçÁ÷ģʽpwm¿ØÖÆÆ÷
ËùÊô·ÖÀࣺChipown/оÅó΢
Æ·ÅÆ£ºÐ¾Åó΢
ÐͺţºAP8266
·â×°£ºSOT23-6/DIP8
¹¦ÂÊ£º36W
µçÁ÷£º3A
ÐͺţºAP8266
·â×°£ºSOT23-6/DIP8
¹¦ÂÊ£º36W
µçÁ÷£º3A
¶©¹ºÈÈÏߣº0755-23087599
¡¡¡¡AP8266¸ÅÊö:¡¡¡¡
¡¡¡¡AP8266 ÊÇÒ»¿î¸ß¼¯³É¶ÈµÄµçÁ÷ģʽPWM¿ØÖÆÐ¾Æ¬£¬¾ßÓиßÐÔÄÜ¡¢µÍ´ý»ú¹¦ºÄ¡¢µÍ³É±¾µÈÌØµã¡£AP8266µçÁ÷ģʽpwm¿ØÖÆÆ÷ÄÚÖÃÂÌÉ«½µÆµ¹¤×÷ģʽ£¬¸ù¾Ý¸ºÔØÇé¿öµ÷½Ú¹¤×÷ƵÂÊ£¬¼õÉÙÁË¿ª¹ØËðºÄ£¬´Ó¶ø»ñµÃ½ÏµÍµÄ´ý»ú¹¦ºÄºÍ½Ï¸ßµÄת»»Ð§ÂÊ¡£Í¬Ê±AP8266ÌṩÁ˷ḻµÄ±£»¤£¬°üÀ¨£ºÖðÖÜÆÚ¹ýÁ÷±£»¤¡¢¹ýѹ±£»¤¡¢¹ýѹóéλ¡¢Ç·Ñ¹Ëø´æ¡¢¹ýα£»¤¡¢¹ýÔØ±£»¤£¬Í¬Ê±¾ßÓÐÈíÆô¶¯ºÍ¼äЪ¹¤×÷ģʽ¹¦ÄÜ¡£Ò»µ©³öÏÖ¹ÊÕÏ£¬Ð¾Æ¬½øÈë×Ô¶¯ÖØÆô״ֱ̬ÖÁ¹ÊÕÏÅųý¡£
¡¡¡¡
¡¡¡¡AP8266ÌØÕ÷:¡¡¡¡
¡¡¡¡×¨ÀûµÄƵÂʶ¶¶¯¼¼ÊõÌá¸ßEMIÐÔÄÜ¡¡¡¡
¡¡¡¡ÂÌÉ«½µÆµ¹¤×÷ģʽ¡¡¡¡
¡¡¡¡ÎÞÒôƵÔëÉù¡¡¡¡
¡¡¡¡ÄÚ²¿¼¯³ÉбÂʲ¹³¥¹¦ÄÜ¡¡¡¡
¡¡¡¡ÈíÆô¶¯¹¦ÄÜ¡¡¡¡
¡¡¡¡È«ÃæµÄ±£»¤¹¦ÄܰüÀ¨¡¡¡¡
Ïßµçѹ²¹³¥¼¼Êõ¡¡¡¡
¡¡¡¡ ÖðÖÜÆÚ¹ýÁ÷±£»¤¡¡¡¡
¡¡¡¡ ¹ýÔØ±£»¤¡¡¡¡
¡¡¡¡ VDD ¹ýѹ±£»¤¡¡¡¡
¡¡¡¡ ¹ýα£»¤
¡¡¡¡
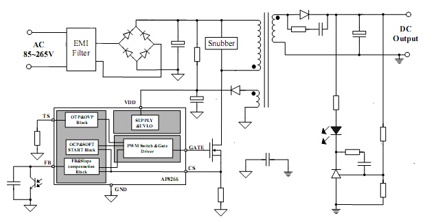
¡¡¡¡AP8266µä·¶Ó¦ÓÃͼ:

¡¡¡¡AP8266µçÁ÷ģʽpwm¿ØÖÆÆ÷ÊǸ߼¯³É¶ÈµÄµçÁ÷ģʽPWM¿ØÖÆÐ¾Æ¬£¬ÄÚÖÃÂÌÉ«¹¤×÷ģʽ´ó´ó¼õСÁË´ý»úģʽµÄ¹¦ºÄ£¬¸üÒ×ÓÚÂú×ã¹ú¼ÊÄÜЧ±ê×¼¡£
°¢Àï°Í°ÍµêÆÌ
¹Ø×¢æê΢
ÊÕ²Øæê΢










