成都逍遥耍耍网论坛,天津-凤江湖论坛春风阁(全国信息) ,一品香论坛登录入口风楼阁交友平台 ,快活林信息发布论坛汇总

³äµçÆ÷оƬ°¢Àï°Í°ÍµêÆÌ ¿ª¹ØµçԴоƬ¹Ø×¢æê΢ µç»úÇý¶¯Ð¾Æ¬ÊÕ²Øæê΢ »¶Ó­½øÈëµçԴоƬ/Çý¶¯Ð¾Æ¬¡¢MOS¡¢IGBT¡¢¶þÈý¼«¹Ü¡¢ÇŶѵȵç×ÓÔªÆ÷¼þ´úÀíÉÌ--æê΢µç×Ó¹ÙÍø
¸ß¼¶ËÑË÷

ËÑË÷Ò»

ËÑË÷¶þ

³äµç¹ÜÀíIC·½°¸

ÍÆ¼ö²úÆ·

ÁªÏµÎÒÃÇ

¿ª¹ØµçԴоƬ
ÉîÛÚÊÐæê΢µç×ӿƼ¼ÓÐÏÞ¹«Ë¾

µç»°£º0755-23087599

ÊÖ»ú£º13808858392

ÓÊÏ䣺dunianhua@leweitech.com

µØÖ·£ºÉîÛÚÊб¦°²ÇøÎ÷Ïçº×ÖÞºã·á¹¤Òµ³ÇB11¶°5Â¥¶«

prevnext

AP3160 9 V-35V ÉýѹÐÍled±³¹âÇý¶¯Ð¾Æ¬

ËùÊô·ÖÀࣺChipown/оÅó΢
Æ·ÅÆ£ºÐ¾Åó΢
ÐͺţºAP3160SE-A1
·â×°£ºSOP8
¹¦ÂÊ£º9 V ~ 35 V
µçÁ÷£º
¶©¹ºÈÈÏߣº0755-23087599
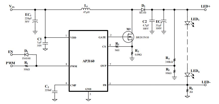
¡¡¡¡AP3160ÉýѹÐÍled±³¹âÇý¶¯Ð¾Æ¬²ÉÓà SOP8 ·â×°£¬ÊÇÒ»¿î¸ßÐÔÄܵÄÒì²½Éýѹ¿ØÖÆÆ÷£¬×¨ÎªÒº¾§µçÊÓ»úºÍÒº¾§ÏÔʾÆ÷ºãÁ÷±³¹âÓ¦ÓöøÉè¼ÆµÄ DC/DC Éýѹµç·¡£ AP3160 ²ÉÓõçÁ÷ģʽ£¬ ¹Ì¶¨ 120kHz ƵÂÊ£¬Í¨¹ýÍⲿµçÁ÷¼ì²âµç×èÀ´µ÷½Ú LED µçÁ÷¡£400mV µÄµÍ·´À¡µçѹÄܹ»¼õСµçÔ´¹¦ºÄ¡£AP3160 µç·ÔÊÐí PWM ÐźÅͨ¹ý¸Ä±ä PWM Õ¼¿Õ±ÈÀ´½µµÍ´Ëµ÷½Úµçѹ£¬ÒÔʵÏÖ LED ÁÁ¶Èµ÷¹â¿ØÖÆ¡£¡¡¡¡
¡¡¡¡AP3160ÉýѹÐÍled±³¹âÇý¶¯Ð¾Æ¬Ìṩ LED ¿ª»·±£»¤£¬LED µÄÒõ¼«¶ÔµØ¶Ì·±£»¤£¬ ¶þ¼«¹Ü¶Ì·ºÍµç¸Ð¶Ì·±£»¤¡£ÆäËüÌØÐÔ°üÀ¨ÏÞÁ÷±£»¤£¬ ¹ýα£»¤£¬ Ç·Ñ¹Ëø¶¨ºÍ¹ýѹ±£»¤¡£
¡¡¡¡
¡¡¡¡AP3160 ledÉýѹ±³¹âÇý¶¯Ð¾Æ¬ÌØÐÔ¡¡¡¡
¡¡¡¡¡ö ¿í·¶Î§¹¤×÷µçѹ£º9 V ~ 35 V ¡¡¡¡
¡¡¡¡¡ö ¿í·¶Î§ PWM µ÷¹â (1 kHz~200 kHz) ¡¡¡¡
¡¡¡¡¡ö 120 kHz ¿ª¹ØÆµÂÊ¡¡¡¡
¡¡¡¡¡ö 400mV ·´À¡µçѹ¡¡¡¡
¡¡¡¡¡ö ÄÚÖÃÈíÆô¶¯µç·¡¡¡¡
¡¡¡¡¡ö LED ¿ª»·±£»¤¡¡¡¡
¡¡¡¡¡ö LED Òõ¼«¶ÔµØ¶Ì·±£»¤¡¡¡¡
¡¡¡¡¡ö ¶þ¼«¹Ü¶Ì·±£»¤¡¡¡¡
¡¡¡¡¡ö µç¸Ð¶Ì·±£»¤¡¡¡¡
¡¡¡¡¡ö Ç·Ñ¹Ëø¶¨¡¡¡¡
¡¡¡¡¡ö ¹ýѹ±£»¤¡¡¡¡
¡¡¡¡¡ö ÏÞÁ÷±£»¤¡¡¡¡
¡¡¡¡¡ö ¹ýα£»¤
¡¡¡¡
¡¡¡¡·â×°¼°Òý½ÅÃèÊö

¡¡¡¡
¡¡¡¡µäÐÍÓ¦Óõç·ͼ
¡¡¡¡
¡¡¡¡Ó¦ÓÃÁìÓò¡¡¡¡
¡¡¡¡¡ö Òº¾§µçÊÓ±³¹â¡¡¡¡
¡¡¡¡¡ö Òº¾§ÏÔʾ±³¹â¡¡¡¡
¡¡¡¡¡ö ±Ê¼Ç±¾µçÄÔÏÔʾ±³¹â
¡¡¡¡
¡¡¡¡AP3160 ÊÇÒ»ÖÖ¸ßÐÔÄܵÄÒì²½Éýѹ¿ØÖÆÆ÷£¬ÔÚ 9V µ½ 35V µÄ¿íÊäÈ뷶ΧÄÚ¾ßÓо«È·µÄºãÁ÷Êä³ö¡£ºãÁ÷µçÁ÷¿ÉÒÔͨ¹ýÁ¬½Ó²ÉÑùµç×èµÄ FB Òý½ÅÀ´ÉèÖã¬Ò²¿Éͨ¹ýÍⲿ PWM µ÷¹âÕ¼¿Õ±ÈÉèÖá£ÔÚбÂʲ¹³¥µçÁ÷ģʽ PWM ¿ØÖÆÏ£¬AP3160 Ϊ±£»¤Íⲿ MOSFET ÌṩÁËÎȶ¨µÄ¿ª¹ØºÍÖðÖÜÆÚµçÁ÷ÏÞÖÆ£¬¸ü¶àAP3160ÉýѹÐÍled±³¹âÇý¶¯Ð¾Æ¬²úÆ·ÊֲἰӦÓÃ×ÊÁÏÇëÏòæê΢µç×ÓÉêÇë¡£>>
²úÆ·ÖÐÐÄ ¹ØÓÚæê΢ ÁªÏµÎÒÃÇ