È«²¿²úÆ··ÖÀà
¼¯³Éµç·IC
- ÓÅÊÆ²úÆ·
- Chipown/оÅó΢
- оÅóµç»úÇý¶¯Ð¾Æ¬
- SLAN/Ê¿À¼Î¢
- CR/Æô³¼Î¢
- FM/¸»ÂúϵÁÐ
- SF/ÈüÍþоƬ
- XL/оÁúϵÁÐ
- LW/æê΢
³¡Ð§Ó¦¹Ü/MOS/IGBT
¶þ¼«¹Ü
Èý¼«¹Ü
ÍÆ¼ö²úÆ·
ÁªÏµÎÒÃÇ
ÉîÛÚÊÐæê΢µç×ӿƼ¼ÓÐÏÞ¹«Ë¾
µç»°£º0755-23087599
ÊÖ»ú£º13808858392
ÓÊÏ䣺dunianhua@leweitech.com
µØÖ·£ºÉîÛÚÊб¦°²ÇøÎ÷Ïçº×ÖÞºã·á¹¤Òµ³ÇB11¶°5Â¥¶«
PN8575P 12wԱ߷´À¡Ð¾Æ¬
ËùÊô·ÖÀࣺChipown/оÅó΢
Æ·ÅÆ£ºÐ¾Åó΢
ÐͺţºPN8575SE-P1
·â×°£ºSOP-8
¹¦ÂÊ£º12W
µçÁ÷£º
ÐͺţºPN8575SE-P1
·â×°£ºSOP-8
¹¦ÂÊ£º12W
µçÁ÷£º
¶©¹ºÈÈÏߣº0755-23087599
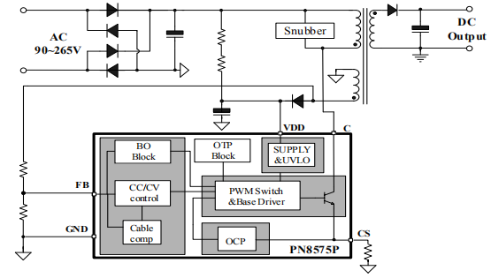
¡¡¡¡PN8575PԱ߷´À¡Ð¾Æ¬¼¯³ÉµÍ´ý»ú¹¦ºÄԱ߿ØÖÆÆ÷¼°BJT£¬ÓÃÓڵͳɱ¾¡¢ÍâΧԪÆ÷¼þ¾«¼òµÄ³äµçÆ÷¡¢ÊÊÅäÆ÷ºÍÄÚÖõçÔ´¡£¡¡¡¡
¡¡¡¡PN8575PΪԱ߷´À¡¹¤×÷ģʽ£¬¿ÉÊ¡ÂÔ¹âñîºÍTL431¡£ÔÚºãѹģʽ£¬²ÉÓöàģʽ¼¼ÊõÌá¸ßЧ¡£¡¡¡¡¡¡
¡¡¡¡Âʲ¢Ïû³ýÒôƵÔëÉù£¬Ê¹µÃϵͳÂú×ã5¼¶ÄÜЧ±ê×¼£¬¿Éµ÷Êä³öÏß²¹³¥¹¦ÄÜÄÜʹϵͳ»ñµÃ½ÏºÃµÄ¸ºÔص÷ÕûÂÊ£»ÔÚºãÁ÷ģʽ£¬Êä³öµçÁ÷ºÍ¹¦ÂÊ¿Éͨ¹ýCS½ÅµÄµç×è½øÐе÷½Ú¡£¡¡¡¡
¡¡¡¡¸ÃоƬÌṩÁ˼«ÎªÈ«ÃæµÄÖÇÄܱ£»¤¹¦ÄÜ£¬°üº¬ÖðÖÜÆÚ¹ýÁ÷±£»¤¡¢¹ýѹ±£»¤¡¢¹ýα£»¤¡¢Êä³ö¶Ì·±£»¤¡¢CS¿ª/¶Ì·±£»¤ºÍÊäÈëǷѹ±£»¤µÈ¡£¡¡¡¡
¡¡¡¡
¡¡¡¡PN8575SE-P1ÌØÐÔ¡¡¡¡
¡¡¡¡¡ö ÄÚÖÃ800V BJT¡¡¡¡
¡¡¡¡¡ö ²ÉÓöàģʽ¼¼ÊõÌá¸ßЧÂÊ£¬Âú×ã5¼¶ÄÜЧ±ê×¼¡¡¡¡
¡¡¡¡¡ö È«µçѹÊäÈ뷶Χ±5%µÄCC/CV¾«¶È¡¡¡¡
¡¡¡¡¡ö Ա߷´À¡¿ÉÊ¡¹âñîºÍTL431¡¡¡¡
¡¡¡¡¡ö ºãѹ¡¢ºãÁ÷¡¢Êä³öÏß²¹³¥Íⲿ¿Éµ÷¡¡¡¡
¡¡¡¡¡ö ÎÞÐè¶îÍâ²¹³¥µçÈÝ¡¡¡¡
¡¡¡¡¡ö ÎÞÒôƵÔëÉù¡¡¡¡
¡¡¡¡¡ö ÖÇÄܱ£»¤¹¦ÄÜ¡¡¡¡
¡¡¡¡ ¹ýα£»¤ (OTP)¡¡¡¡
¡¡¡¡ VDDǷѹ&¹ýѹ±£»¤ (UVLO&OVP)¡¡¡¡
¡¡¡¡ ÖðÖÜÆÚ¹ýÁ÷±£»¤ (OCP)¡¡¡¡
¡¡¡¡ CS¿ª/¶Ì·±£»¤ (CS O/SP£©¡¡¡¡
¡¡¡¡ ÊäÈëǷѹ±£»¤
¡¡¡¡
¡¡¡¡·â×°/¶©¹ºÐÅÏ¢

¡¡¡¡
¡¡¡¡µäÐ͵ç·ͼ

¡¡¡¡
¡¡¡¡Ó¦ÓÃÁìÓò¡¡¡¡
¡¡¡¡¡ö ¿ª¹ØµçÔ´ÊÊÅäÆ÷¡¡¡¡
¡¡¡¡¡ö µç³Ø³äµçÆ÷¡¡¡¡
¡¡¡¡¡ö »ú¶¥ºÐµçÔ´
¡¡¡¡
¡¡¡¡PN8575P 12wԱ߷´À¡Ð¾Æ¬ÊÇÄÚÖà BJT Ա߷´À¡½»Ö±Á÷ת»»Æ÷£¬¿ÉÊ¡¹âñîºÍTL431£¬ÓµÓкãѹºãÁ÷¿ØÖÆ»·Â·£¬¿ÉÒÔʵÏָ߾«¶ÈµÄºãѹ¡¢ºãÁ÷Êä³ö£¬Âú×ã´ó²¿·Ö³äµçÆ÷ºÍÊÊÅäÆ÷ÐèÇó£¬ÔÚʵ¼ÊÓ¦ÓÃÖпÉÒÔÖ±½ÓPIN¶ÔPIN PN8580ºÍOB2500£¬¸ü¶àPN8575SE-P1 12wԱ߷´À¡Ð¾Æ¬²úÆ·ÊֲᡢӦÓÃ×ÊÁÏ¡¢ÑùÆ·¼°¼Û¸ñÇëÏòæê΢µç×ÓÉêÇë¡£>>
°¢Àï°Í°ÍµêÆÌ
¹Ø×¢æê΢
ÊÕ²Øæê΢










